首页
新闻
财经
基金
股票
金融
理财
新闻
财经
基金
股票
金融
理财
这些少数族裔创始人如何让科技高管把钱放在嘴边
人工智能将是世界上有史以来最伟大的就业引擎
零工经济如何帮助促进多样性
你如何保护你的公司免受黑客攻击
为什么谷歌搜索自己不再只是为了好玩
为什么潮流正在转向能源部门
苹果WWDC主题演讲中的所有重要内容
云数据存储: 每个质量保证测试人员都应该知道的问题和威胁
使用此折扣VPN保护您的个人和业务数据
4人工智能趋势值得关注2019年
微软的巴厘岛项目试图让你控制你的数据
秒杀网红款,火爆朋友圈的匈牙利鹅绒被到底好在哪里!
物联网如何改变航运业
如何掌握链接构建2019年。如果这样做,将会带来巨大的好处。
回顾: 改变游戏规则的技术创新2018年
EBay是现代最有影响力的公司
这位连续的企业家厌倦了文书工作,他建立了一个聊天机器人来帮助其他人进行管理工作
区块链技术在东南亚的作用越来越大
让我们数字化: 如何实现转型,更好地为客户服务
2019的学习景观
SpaceX的 “starhopper” 测试车进行了一次由猛禽驱动的短途旅行
用这个49美元的电子学位捆绑包学习掌握JavaScript
谣言: 苹果AirPods 2,AirPower,新ipad 3月29日到货
苹果推出了具有黑暗模式的更快,更私密的iOS 13
Salesforce的创新生产力解决方案如何帮助团队更快地完成更多工作
如何掌握社交媒体营销2019年
错误的更新砖耐克 “自动系带” 智能鞋
Google赢得了FCC的批准,以继续开发基于雷达的手传感器
苹果推出新的iPod Touch
埃隆·马斯克的洛杉矶隧道将特斯拉变成了 “铁路引导火车”
市场能否提供小企业所需的综合金融科技工具?
如何破解亚洲竞争激烈的电子科技行业
Google Home和Amazon Echo可以存储您的语音记录。这是它们可以用来对付你的时候。
从星际飞船船长到电动自行车推销员: 与威廉·沙特纳的对话
聊天机器人是客户服务未来的五个原因
人工智能如何帮助您更好地管理时间
在加密货币时代,银行必须转型才能蓬勃发展的5种方式
机器学习如何创造一个更精英、更少偏见的就业市场
测试成功用户体验的一个指标
韩国已经在进行区块链爆炸
Jamf现在帮助小型企业无缝管理移动设备
使用此VPN浏览更智能,更安全
使用此VPN使您的浏览数据保持私有
您需要了解的10种用户体验设计趋势2019年
将AI整合到招聘中如何使面临劳动力危机的公司受益
如果你没有管理策略,你的数据就没用了
即使是 “非人类” AI也可以帮助您与客户建立更有意义的关系的3种方式
物联网的危险 (信息图)
人工智能主导的营销如何以更智能的方式吸引当今的受众
SpaceX正在佛罗里达州建造另一艘星际飞船
您的位置:
首页
>
股票
>
趣店Q3财报电话会议纪要:预计Q4放贷量环比持平
原标题:趣店(QD US)Q3财报电话会议纪要:预计Q4放贷量环比持平,将保持小规模运营奢侈品电商业务 来源...
2020-12-15
大商所非标仓单业务上线首日平稳运行
13家企业参与首日交易 场外市场再添“新员”大商所非标仓单业务上线首日平稳运行大商所场外市场建设又有新...
2020-12-15
北京通报1例境外输入确诊病例详情:177名密接无异常
原标题:北京通报1例境外输入确诊病例详情:177名密接无异常今天下午,在北京市新型冠状病毒肺炎疫情防控工...
2020-12-15
美国投资者眼中的今冬黄金走势:疫苗利好消化 金价仍有支撑
热点栏目自选股数据中心行情中心资金流向模拟交易客户端原标题:美国投资者眼中的今冬黄金走势 来源:中国...
2020-12-15
周赛豪:黄金维持1835下方震荡 后市如何合理布局
资讯简报:【市场盘点】12月15日,现货黄金周一亚盘波动不大,欧盘加速下跌,最低下破1820关口触及1819 03...
2020-12-15
视频|摩拜单车今日正式与大家告别 已全面接入美团
视频加载中,请稍候 自动播放 play向前向后原标题:摩拜单车今日正式与大家告别,已全面接入美团今日...
2020-12-15
2021年A股长牛来临?王德伦:四因素助推 三主线布局
12月15日,新浪财经2021投资策略会正式开启,兴业证券首席分析师王德伦在策略会上表示,多个因素推动A股美股...
2020-12-15
纪昭煜:美疫苗接种刺激显进展 黄金周内关注1815-50区间
12月15日,上交易日周一(12月14日)国际黄金伦敦金延续上周高点遇阻后的转跌之势而回撤收阴。走势上,金价...
2020-12-15
新加坡宣布进一步解封 总理将率内阁成员首先接种新冠疫苗
原标题:新加坡宣布进一步解封,总理将率内阁成员首先接种新冠疫苗截至14日,新加坡已经连续9天没有出现本地...
2020-12-15
上期能源:自12月22日起 SC2101合约的涨跌停板幅度由8%调整为10%
热点栏目自选股数据中心行情中心资金流向模拟交易客户端原标题:上海国际能源交易中心发布关于调整SC2101合...
2020-12-15
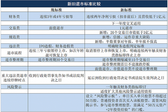
退市新规来袭、退市数量或增多? 律师:短期对投资者有弊
12月14日,备受投资者关注的退市新规来了。上交所、深交所分别发布了改革后的退市制度征求意见稿。本次修订...
2020-12-15
零门槛落户 准万亿GDP城市福州冲刺“特大城市”
原标题:零门槛落户,这个准万亿GDP省会冲刺“特大城市”“福州早就应该放开落户了。”厦门大学经济学系副教...
2020-12-15
最新,南非葡萄酒欲抢占中国市场!澳大利亚却遭接连限制
说起葡萄酒,很多人可能会先想到欧洲或澳洲等地区,其实南非酿造的葡萄酒也口感细腻,果香馥郁。但受疫情影...
2020-12-15
“最强打新周” 撞上“超级解禁周”,大盘扛住压力,后市打新赚钱模式将消失
原标题:“最强打新周” 撞上“超级解禁周”,大盘扛住压力,后市打新赚钱模式将消失来源:华夏时报网本报...
2020-12-15
为什么说直销银行时代即将到来?
原标题:为什么说直销银行时代即将到来?近日,招商银行发布公告称,收到银保监会关于筹建招商拓扑银行的批...
2020-12-15
起底网络“1元购”背后的骗术:低价诱惑套路多
原标题:低价诱惑套路多——起底网络“1元购”背后的骗术新华社太原12月15日电 题:低价诱惑套路多——起底...
2020-12-15
邦达亚洲:风险转暖打压避险买需 黄金承压收跌
12月15日,澳洲联储早间公布了12月货币政策会议纪要。纪要表示,澳洲就业市场复苏步伐快于预期,得益于放宽...
2020-12-15
“洛阳纸贵”年末再现 企业抱团应对原材料涨价
原标题:“洛阳纸贵”年末再现 !企业抱团应对原材料涨价进入12月,东莞市成益纸品有限公司负责人王晓娅不...
2020-12-15
柏瑞:央行迅速抽身代价太大,2021年全球仍是政策主导市
原标题:柏瑞:央行迅速抽身代价太大,2021年全球仍是政策主导市来源:财联社管理规模逾1000亿美元的资产管...
2020-12-15
凯投宏观:明年金价料在1900美元左右 需要警惕抛售风险
热点栏目自选股数据中心行情中心资金流向模拟交易客户端明年黄金有两大风险 料维持1900来源:黄金头条凯投...
2020-12-15
周幺成:国际局势尚待明确 黄金价格多空难延续行情分析
国际黄金行情背景及走势:12月15日,12月14日(周一),美国跨党派议员小组公布了9080亿美元援助法案的细节...
2020-12-15
建设银行孝义支行回应老人不会写字家属代签被拒:为客户着想
视频加载中,请稍候 自动播放 play银行回应家属代老人签字被拒:为客户着想,需把控好风险向前向后12...
2020-12-15
东方金诚高管利用信用评级大肆捞钱,第二大股东掌控全球玻尿酸
原标题:东方金诚高管利用信用评级大肆捞钱,第二大股东掌控全球玻尿酸今年元旦前后,国内知名评级公司东方...
2020-12-15
现货黄金阻力位上移至1848 镑美在1.3370下方承压
热点栏目自选股数据中心行情中心资金流向模拟交易客户端原标题:技术刘:现货黄金阻力位上移至1848,镑美在1...
2020-12-15
王泽梓:黄金日内走势策略分析及操作建议
现货黄金走势分析:12月15日,周一(12月14日),欧洲时段,现货黄金走低,现报1826 38美元 盎司,跌幅0 ...
2020-12-15
36974条
上一页
1
..
682
683
684
685
686
687
688
689
690
..
1479
下一页
最新文章
从星际飞船船长到电动自行车推销员: 与威廉·沙特纳的对话
韩国已经在进行区块链爆炸
如果你没有管理策略,你的数据就没用了
调查显示,这些公司将产生下一波企业家浪潮
尽管科技股下跌,Netflix仍在上涨
您是否已尽一切努力为这个销售旺季准备在线公司?
企业家可以通过三种方式使用AI来促进业务发展
2019将为芯片制造行业准备什么?
数字双胞胎的量子飞跃
精彩推荐
苹果WWDC主题演讲中的所有重要内容
微软的巴厘岛项目试图让你控制你的数据
区块链技术在东南亚的作用越来越大
如何掌握社交媒体营销2019年
如何破解亚洲竞争激烈的电子科技行业
机器学习如何创造一个更精英、更少偏见的就业市场
图文观赏
秒杀网红款,火爆朋友圈的匈牙利鹅绒被到底好在哪里!
错误的更新砖耐克 “自动系带” 智能鞋
Google Home和Amazon Echo可以存储您的语音记录。这是它们可以用来对付你的时候。
测试成功用户体验的一个指标
将AI整合到招聘中如何使面临劳动力危机的公司受益
为什么聊天机器人很好,不,他们不会夺走你的工作
绿色云计算: 每个质量保证都应该知道的技术
人工智能如何改变中小企业的商务旅行
这个机器人真空吸尘器在你工作的时候打扫你的房子
热门推荐
零工经济如何帮助促进多样性
为什么潮流正在转向能源部门
4人工智能趋势值得关注2019年
这位连续的企业家厌倦了文书工作,他建立了一个聊天机器人来帮助其他人进行管理工作
Salesforce的创新生产力解决方案如何帮助团队更快地完成更多工作
市场能否提供小企业所需的综合金融科技工具?
友情链接:
百度地图
融道中国
自助投稿
山西商业网
大军事网
中国白银理财网
科技金融网
贵州热线
万隆金银理财网
百度地图
大事中国
中国啤酒网
巴中房产网
深圳都市网
南方站长网
版权所有:融道网