首页
新闻
财经
基金
股票
金融
理财
新闻
财经
基金
股票
金融
理财
这些少数族裔创始人如何让科技高管把钱放在嘴边
人工智能将是世界上有史以来最伟大的就业引擎
零工经济如何帮助促进多样性
你如何保护你的公司免受黑客攻击
为什么谷歌搜索自己不再只是为了好玩
为什么潮流正在转向能源部门
苹果WWDC主题演讲中的所有重要内容
云数据存储: 每个质量保证测试人员都应该知道的问题和威胁
使用此折扣VPN保护您的个人和业务数据
4人工智能趋势值得关注2019年
微软的巴厘岛项目试图让你控制你的数据
秒杀网红款,火爆朋友圈的匈牙利鹅绒被到底好在哪里!
物联网如何改变航运业
如何掌握链接构建2019年。如果这样做,将会带来巨大的好处。
回顾: 改变游戏规则的技术创新2018年
EBay是现代最有影响力的公司
这位连续的企业家厌倦了文书工作,他建立了一个聊天机器人来帮助其他人进行管理工作
区块链技术在东南亚的作用越来越大
让我们数字化: 如何实现转型,更好地为客户服务
2019的学习景观
SpaceX的 “starhopper” 测试车进行了一次由猛禽驱动的短途旅行
用这个49美元的电子学位捆绑包学习掌握JavaScript
谣言: 苹果AirPods 2,AirPower,新ipad 3月29日到货
苹果推出了具有黑暗模式的更快,更私密的iOS 13
Salesforce的创新生产力解决方案如何帮助团队更快地完成更多工作
如何掌握社交媒体营销2019年
错误的更新砖耐克 “自动系带” 智能鞋
Google赢得了FCC的批准,以继续开发基于雷达的手传感器
苹果推出新的iPod Touch
埃隆·马斯克的洛杉矶隧道将特斯拉变成了 “铁路引导火车”
市场能否提供小企业所需的综合金融科技工具?
如何破解亚洲竞争激烈的电子科技行业
Google Home和Amazon Echo可以存储您的语音记录。这是它们可以用来对付你的时候。
从星际飞船船长到电动自行车推销员: 与威廉·沙特纳的对话
聊天机器人是客户服务未来的五个原因
人工智能如何帮助您更好地管理时间
在加密货币时代,银行必须转型才能蓬勃发展的5种方式
机器学习如何创造一个更精英、更少偏见的就业市场
测试成功用户体验的一个指标
韩国已经在进行区块链爆炸
Jamf现在帮助小型企业无缝管理移动设备
使用此VPN浏览更智能,更安全
使用此VPN使您的浏览数据保持私有
您需要了解的10种用户体验设计趋势2019年
将AI整合到招聘中如何使面临劳动力危机的公司受益
如果你没有管理策略,你的数据就没用了
即使是 “非人类” AI也可以帮助您与客户建立更有意义的关系的3种方式
物联网的危险 (信息图)
人工智能主导的营销如何以更智能的方式吸引当今的受众
SpaceX正在佛罗里达州建造另一艘星际飞船
您的位置:
首页
>
财经
>
快手IPO:销售开支占收入比过半 或面临四方面风险
短视频第一股来了?快手IPO:销售开支占收入比过半 或面临四方面风险丨IPO棱镜2020年上半年,快手销售及营销...
2020-11-06
统计了过去一整年非农 我们发现了这些规律
来源:DATA交易室本周的市场可谓是热闹非凡,其中最受关注的无疑就是美国大选。如今大选仍未出结果,而且还剩...
2020-11-06
电脑配件等IT产品出口激增 厂商称进入“卖方市场”
原标题:什么情况?海外上市公司订单不接?电脑配件等IT产品出口激增,有企业三季度欧美交易额环比增两倍,厂...
2020-11-06
眼科行业年增速达20%:张磊、冯柳接连杀入 赛道好在哪里?
炒股就看金麒麟分析师研报,权威,专业,及时,全面,助您挖掘潜力主题机会!行业年增速达20%!张磊、冯柳接连...
2020-11-06
巨丰投顾:为何突然跳水 下周还有戏吗?
观点:经济加速复苏以及流动性合理充裕下,市场向好逻辑并未发生改变。国庆节后市场连续跳空上行,带动人气。...
2020-11-06
视频|耐克宣布裁员扩大40% 美国贫困人口共增加约800万
视频加载中,请稍候 自动播放 play向前向后原标题:耐克宣布裁员扩大 40%!美国贫困人口共增加约800万...
2020-11-06
前十月金融机构让利实体经济约1.25万亿元
原标题:前十月金融机构让利实体经济约1 25万亿元!让利政策下阶段是否调整?明年能否延续?央行这样说……每...
2020-11-06
小股东刚撤诉、亿阳债违约又遭起诉 中山证券纷乱何时了?
原标题:小股东刚撤诉,亿阳债违约又遭起诉,中山证券纷乱何时了见习记者丨刘晨光锦龙股份旗下控股券商中山证...
2020-11-06
中国信达因主营业务合规风险高 今年被罚已逾千万
原标题:主营业务合规风险高,中国信达今年被罚已逾千万记者 | 方德能一个企业的名字往往蕴含着创始人的期许...
2020-11-06
美银证券:阿里巴巴重申买入评级 目标价降至342港元
热点栏目自选股数据中心行情中心资金流向模拟交易客户端 美银证券发表的研究报告,将阿里巴巴(09988)2021...
2020-11-06
恒丰银行原董事长蔡国华被判死缓!中纪委点名 每天报销40万
原标题:突发!这家银行原董事长被判死缓,中纪委点名,每天报销40万!来源:每日经济新闻、东营中院、每经App...
2020-11-06
中迪禾邦“明星”项目被查封:创始人失联 400余业主或受影响
原标题:中迪禾邦“明星”项目被查封,创始人失联?400余业主或受影响每经记者 陈利 一则土地查封消息将四川...
2020-11-06
黄镇:老百姓要信任国产疫苗 长生疫苗事件后疫苗产业已大浪淘沙
2020(第二届)“健康中国”大健康大文旅高峰发展论坛暨后疫情时代经济新格局研讨会于11月06日周五下午在北京...
2020-11-06
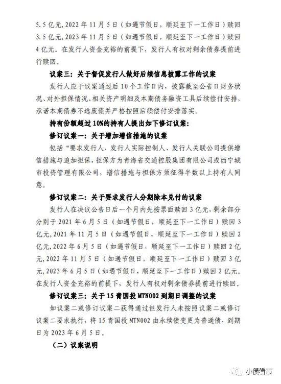
“青海国投”900亿负债压顶 15亿永续债被要求分期除本兑付
原标题:“青海国投”900亿负债压顶,15亿永续债被要求分期除本兑付来源:小债看市永续债不赎回风波后,大公将...
2020-11-06
创业板指是假摔还是调整开始了?
视频加载中,请稍候 自动播放 play创业板指是假摔还是调整开始了?向前向后炒股就看金麒麟分析师研报,...
2020-11-06
收益8-9%的政信能不能投?!来看看性价比有多高
来源:上海陆家嘴金融股市跌宕起伏,本金风险太高、信托门槛太高、银行理财和智能存款收益较低(某宝收益已经...
2020-11-06
李佳琦、薇娅现身进博会 介绍各国特色产品和消费领域黑科技
原标题:网红主播来了!李佳琦、薇娅现身进博会|进博会购物车记者 | 刘雨静“姐妹们,买他!”熟悉的话术出...
2020-11-06
面板价格持续上行,京东方、TCL等加速业务整合
原标题:面板价格持续上行,京东方、TCL等加速业务整合观察者网·大橘财经讯(文 周昊 编辑 尹哲)在LCD面...
2020-11-06
月薪3万离财务自由还有多远?
1我有个朋友,她是人们眼中那种最 “低碳无公害”的女孩。你身边一定也有这样的朋友吧,她大学毕业,找了份靠...
2020-11-06
快递员就业大数据显示招聘需求环比提高16.11%
人民网北京11月6日电 随着双十一的到来,大批量订单需要通过快递员派送到全国各地,因此许多企业都提前储备快...
2020-11-06
上海食品抽检5批次不合格 盒马与易初莲花销售鸡登榜
原标题:上海食品抽检5批次不合格 盒马与易初莲花销售鸡登榜来源:中国经济网中国经济网北京11月6日讯 (记...
2020-11-06
“智慧停车”朋友圈再扩容:行业已被资本瞄准 概念股一网打尽
炒股就看金麒麟分析师研报,权威,专业,及时,全面,助您挖掘潜力主题机会!原标题:“智慧停车”朋友圈再扩...
2020-11-06
雅诗兰黛集团中国区总裁樊嘉煜:中国市场势必将释放更大潜能
原标题:雅诗兰黛集团中国区总裁樊嘉煜:中国市场势必将释放更大潜能每经记者 夏冰“得益于第二届进博会上‘...
2020-11-06
下届美政府面临"烂摊子" 专家:无法用财政和货币工具对抗病毒
原标题:下届美政府面临“烂摊子” 专家:无法用财政和货币工具对抗病毒 来源:海外网(图源:美联社) 海...
2020-11-06
光大期货热点追踪:白银震荡偏强的格局会持续
热点栏目自选股数据中心行情中心资金流向模拟交易客户端 视频加载中,请稍候 自动播放 play光大期货...
2020-11-06
38082条
上一页
1
..
933
934
935
936
937
938
939
940
941
..
1524
下一页
最新文章
从星际飞船船长到电动自行车推销员: 与威廉·沙特纳的对话
韩国已经在进行区块链爆炸
如果你没有管理策略,你的数据就没用了
调查显示,这些公司将产生下一波企业家浪潮
尽管科技股下跌,Netflix仍在上涨
您是否已尽一切努力为这个销售旺季准备在线公司?
企业家可以通过三种方式使用AI来促进业务发展
2019将为芯片制造行业准备什么?
数字双胞胎的量子飞跃
精彩推荐
苹果WWDC主题演讲中的所有重要内容
微软的巴厘岛项目试图让你控制你的数据
区块链技术在东南亚的作用越来越大
如何掌握社交媒体营销2019年
如何破解亚洲竞争激烈的电子科技行业
机器学习如何创造一个更精英、更少偏见的就业市场
图文观赏
秒杀网红款,火爆朋友圈的匈牙利鹅绒被到底好在哪里!
错误的更新砖耐克 “自动系带” 智能鞋
Google Home和Amazon Echo可以存储您的语音记录。这是它们可以用来对付你的时候。
测试成功用户体验的一个指标
将AI整合到招聘中如何使面临劳动力危机的公司受益
为什么聊天机器人很好,不,他们不会夺走你的工作
绿色云计算: 每个质量保证都应该知道的技术
人工智能如何改变中小企业的商务旅行
这个机器人真空吸尘器在你工作的时候打扫你的房子
热门推荐
零工经济如何帮助促进多样性
为什么潮流正在转向能源部门
4人工智能趋势值得关注2019年
这位连续的企业家厌倦了文书工作,他建立了一个聊天机器人来帮助其他人进行管理工作
Salesforce的创新生产力解决方案如何帮助团队更快地完成更多工作
市场能否提供小企业所需的综合金融科技工具?
友情链接:
百度地图
融道中国
自助投稿
山西商业网
大军事网
中国白银理财网
科技金融网
贵州热线
万隆金银理财网
百度地图
大事中国
中国啤酒网
巴中房产网
深圳都市网
南方站长网
版权所有:融道网