首页
新闻
财经
基金
股票
金融
理财
新闻
财经
基金
股票
金融
理财
这些少数族裔创始人如何让科技高管把钱放在嘴边
人工智能将是世界上有史以来最伟大的就业引擎
零工经济如何帮助促进多样性
你如何保护你的公司免受黑客攻击
为什么谷歌搜索自己不再只是为了好玩
为什么潮流正在转向能源部门
苹果WWDC主题演讲中的所有重要内容
云数据存储: 每个质量保证测试人员都应该知道的问题和威胁
使用此折扣VPN保护您的个人和业务数据
4人工智能趋势值得关注2019年
微软的巴厘岛项目试图让你控制你的数据
秒杀网红款,火爆朋友圈的匈牙利鹅绒被到底好在哪里!
物联网如何改变航运业
如何掌握链接构建2019年。如果这样做,将会带来巨大的好处。
回顾: 改变游戏规则的技术创新2018年
EBay是现代最有影响力的公司
这位连续的企业家厌倦了文书工作,他建立了一个聊天机器人来帮助其他人进行管理工作
区块链技术在东南亚的作用越来越大
让我们数字化: 如何实现转型,更好地为客户服务
2019的学习景观
SpaceX的 “starhopper” 测试车进行了一次由猛禽驱动的短途旅行
用这个49美元的电子学位捆绑包学习掌握JavaScript
谣言: 苹果AirPods 2,AirPower,新ipad 3月29日到货
苹果推出了具有黑暗模式的更快,更私密的iOS 13
Salesforce的创新生产力解决方案如何帮助团队更快地完成更多工作
如何掌握社交媒体营销2019年
错误的更新砖耐克 “自动系带” 智能鞋
Google赢得了FCC的批准,以继续开发基于雷达的手传感器
苹果推出新的iPod Touch
埃隆·马斯克的洛杉矶隧道将特斯拉变成了 “铁路引导火车”
市场能否提供小企业所需的综合金融科技工具?
如何破解亚洲竞争激烈的电子科技行业
Google Home和Amazon Echo可以存储您的语音记录。这是它们可以用来对付你的时候。
从星际飞船船长到电动自行车推销员: 与威廉·沙特纳的对话
聊天机器人是客户服务未来的五个原因
人工智能如何帮助您更好地管理时间
在加密货币时代,银行必须转型才能蓬勃发展的5种方式
机器学习如何创造一个更精英、更少偏见的就业市场
测试成功用户体验的一个指标
韩国已经在进行区块链爆炸
Jamf现在帮助小型企业无缝管理移动设备
使用此VPN浏览更智能,更安全
使用此VPN使您的浏览数据保持私有
您需要了解的10种用户体验设计趋势2019年
将AI整合到招聘中如何使面临劳动力危机的公司受益
如果你没有管理策略,你的数据就没用了
即使是 “非人类” AI也可以帮助您与客户建立更有意义的关系的3种方式
物联网的危险 (信息图)
人工智能主导的营销如何以更智能的方式吸引当今的受众
SpaceX正在佛罗里达州建造另一艘星际飞船
您的位置:
首页
>
财经
>
创年内新高,草甘膦涨价25%,龙头已启动(附股)
炒股少烦恼近期,草甘膦、阿特拉津等农药价格持续上涨,农药原药表现强劲。草甘膦价格创年内新高据国家统计...
2020-12-21
国内首个mRNA新冠疫苗生产车间动工 拟明年8月投产
原标题:国内首个mRNA新冠疫苗生产车间动工 一期产能1 2亿剂 年,拟明年8月投产据玉溪日报报道,12月21日...
2020-12-21
第一财经评论:银行买债何错之有?
作者:司航在以间接融资为主的情况下,银行仍将在一段时间内是债券的重要投资者。银行间债券市场是我国直接...
2020-12-21
创年内新高:草甘膦涨价25% 龙头已启动(附股)
炒股就看金麒麟分析师研报,权威,专业,及时,全面,助您挖掘潜力主题机会!创年内新高,草甘膦涨价25%,龙...
2020-12-21
王毅与欧盟及成员国驻华使节进行集体交流
原标题:王毅与欧盟及成员国驻华使节进行集体交流国务委员兼外长王毅21日在北京集体会见欧盟及27个成员国驻...
2020-12-21
京东数科换帅:李娅云任新CEO 为原京东集团首席合规官
原标题:京东数科换帅:李娅云任新CEO,为原京东集团首席合规官记者|周伊雪金融科技领域的监管日益趋紧,京...
2020-12-21
国办:从严惩处养老服务机构欺老、虐老等侵害老年人权益行为
原标题:国务院办公厅印发《关于建立健全养老服务综合监管制度促进养老服务高质量发展的意见》新华社北京12...
2020-12-21
国新办发布白皮书:7500亿巨头猛涨12% 光伏、新能源车龙头齐涨停
炒股就看金麒麟分析师研报,权威,专业,及时,全面,助您挖掘潜力主题机会!突发利好,刚刚,国新办重磅发...
2020-12-21
视频标题:黑色接连大涨农产另辟蹊径 多头配置能到何时
视频加载中,请稍候 自动播放 play视频标题:黑色接连大涨农产另辟蹊径 多头配置能到何时向前向后12月...
2020-12-21
焦点复盘:利好推动新能源股加速走高,关注分歧之后的方向
今日共50股涨停,20股封板未遂,封板率为71%;大豪科技11连板,豫能控股、东风汽车均6天5板,永兴材料3连板...
2020-12-21
中法人寿变身中资险企 宁德时代青山控股并列二股东
来源:金融1号院“这是家有故事的公司,处困境多年,终于有望迎来转机。”得知中法人寿增资和股权转让方案获...
2020-12-21
双重暴击!英镑狂泄超250点 欧元、日元、瑞郎交易策略
原标题:双重暴击!英镑狂泄超250点 瑞讯银行:欧元、日元、瑞郎、加元及澳元短线交易策略FX168财经报社(...
2020-12-21
大盘蓝筹崛起,明年行情可期?
汇丰晋信大盘股票型证券投资基金A类代码:540006大盘启航 搏击风浪下半年以来周期跑赢成长,市场风格再平衡...
2020-12-21
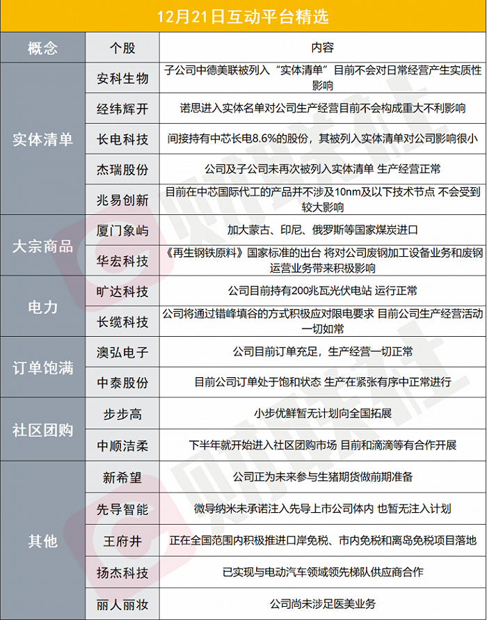
财联社12月21日互动平台精选
原标题:财联社12月21日互动平台精选今日指数走高,种业股大涨,新能源产业链的汽车整车、锂电、光伏等板块...
2020-12-21
子公司被接管、证代董秘离职 国盛金控20亿私募债延期
原标题:子公司被接管、证代董秘离职,国盛金控(维权)20亿私募债延期国盛金控近日宣布,2017年发行的债券...
2020-12-21
欢乐的终极奥义丨抽奖狂欢大放送
本文来自微信公众号“中国房地产报”
2020-12-21
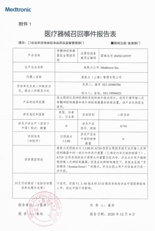
美敦力主动召回“脊髓神经刺激器医生程控系统”和“腰椎外引流及监测系统”
原标题:美敦力主动召回“脊髓神经刺激器医生程控系统”和“腰椎外引流及监测系统”来源:国家药监局中国网...
2020-12-21
2分钟读财报|2年10款社交APP 陌陌如何挽救中年危局?
视频加载中,请稍候 自动播放 play视频|陌陌向前向后曾以陌生人社交闻名的陌陌,正在疯狂孵化细分赛道...
2020-12-21
助力“碳中和” 碳交易市场建设有望提速 这些公司或受益
炒股就看金麒麟分析师研报,权威,专业,及时,全面,助您挖掘潜力主题机会!来源:科创板日报《科创板日报...
2020-12-21
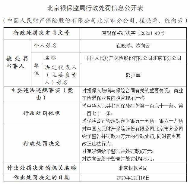
人保财险北京市分公司及责任人遭罚30万元:对投保人隐瞒与保险合同有关的重要情况 商业车险退保业务内控管理不严格
原标题:人保财险北京市分公司及责任人遭罚30万元:对投保人隐瞒与保险合同有关的重要情况 商业车险退保业...
2020-12-21
鲁股观察 | 12月21日:隆基机械领涨,A股持续轮动慢涨
原标题:鲁股观察 | 12月21日:隆基机械领涨,A股持续轮动慢涨今日鲁股表现:A股三大指数今日集体收涨,其...
2020-12-21
中债监测周报丨钢铁行业 :普钢价格继续普涨;铁矿石价格再创新高
声明本报告由中债资信评估有限责任公司(China Bond Rating Co ,Ltd)(简称“中债资信”,CBR)提供,本报告中所提供
2020-12-21
A股反攻号角吹响?北向资金抢筹近80亿 增持个股名单曝光
炒股就看金麒麟分析师研报,权威,专业,及时,全面,助您挖掘潜力主题机会!原标题:A股反攻号角吹响?北向...
2020-12-21
2分钟读财报|主承销债券违约24次 海通证券回应被自律调查
视频加载中,请稍候 自动播放 play视频|海通证券向前向后永煤债违约事件中海通证券的责任追究,正在进...
2020-12-21
中国铁建城发:城市更新营运未来城市
本文来自微信公众号“中国房地产报”近年来,随着中国城市发展逐步由粗放式扩张转向内涵式增长、从增量延展...
2020-12-21
38082条
上一页
1
..
659
660
661
662
663
664
665
666
667
..
1524
下一页
最新文章
从星际飞船船长到电动自行车推销员: 与威廉·沙特纳的对话
韩国已经在进行区块链爆炸
如果你没有管理策略,你的数据就没用了
调查显示,这些公司将产生下一波企业家浪潮
尽管科技股下跌,Netflix仍在上涨
您是否已尽一切努力为这个销售旺季准备在线公司?
企业家可以通过三种方式使用AI来促进业务发展
2019将为芯片制造行业准备什么?
数字双胞胎的量子飞跃
精彩推荐
苹果WWDC主题演讲中的所有重要内容
微软的巴厘岛项目试图让你控制你的数据
区块链技术在东南亚的作用越来越大
如何掌握社交媒体营销2019年
如何破解亚洲竞争激烈的电子科技行业
机器学习如何创造一个更精英、更少偏见的就业市场
图文观赏
秒杀网红款,火爆朋友圈的匈牙利鹅绒被到底好在哪里!
错误的更新砖耐克 “自动系带” 智能鞋
Google Home和Amazon Echo可以存储您的语音记录。这是它们可以用来对付你的时候。
测试成功用户体验的一个指标
将AI整合到招聘中如何使面临劳动力危机的公司受益
为什么聊天机器人很好,不,他们不会夺走你的工作
绿色云计算: 每个质量保证都应该知道的技术
人工智能如何改变中小企业的商务旅行
这个机器人真空吸尘器在你工作的时候打扫你的房子
热门推荐
零工经济如何帮助促进多样性
为什么潮流正在转向能源部门
4人工智能趋势值得关注2019年
这位连续的企业家厌倦了文书工作,他建立了一个聊天机器人来帮助其他人进行管理工作
Salesforce的创新生产力解决方案如何帮助团队更快地完成更多工作
市场能否提供小企业所需的综合金融科技工具?
友情链接:
百度地图
融道中国
自助投稿
山西商业网
大军事网
中国白银理财网
科技金融网
贵州热线
万隆金银理财网
百度地图
大事中国
中国啤酒网
巴中房产网
深圳都市网
南方站长网
版权所有:融道网