首页
新闻
财经
基金
股票
金融
理财
新闻
财经
基金
股票
金融
理财
这些少数族裔创始人如何让科技高管把钱放在嘴边
人工智能将是世界上有史以来最伟大的就业引擎
零工经济如何帮助促进多样性
你如何保护你的公司免受黑客攻击
为什么谷歌搜索自己不再只是为了好玩
为什么潮流正在转向能源部门
苹果WWDC主题演讲中的所有重要内容
云数据存储: 每个质量保证测试人员都应该知道的问题和威胁
使用此折扣VPN保护您的个人和业务数据
4人工智能趋势值得关注2019年
微软的巴厘岛项目试图让你控制你的数据
秒杀网红款,火爆朋友圈的匈牙利鹅绒被到底好在哪里!
物联网如何改变航运业
如何掌握链接构建2019年。如果这样做,将会带来巨大的好处。
回顾: 改变游戏规则的技术创新2018年
EBay是现代最有影响力的公司
这位连续的企业家厌倦了文书工作,他建立了一个聊天机器人来帮助其他人进行管理工作
区块链技术在东南亚的作用越来越大
让我们数字化: 如何实现转型,更好地为客户服务
2019的学习景观
SpaceX的 “starhopper” 测试车进行了一次由猛禽驱动的短途旅行
用这个49美元的电子学位捆绑包学习掌握JavaScript
谣言: 苹果AirPods 2,AirPower,新ipad 3月29日到货
苹果推出了具有黑暗模式的更快,更私密的iOS 13
Salesforce的创新生产力解决方案如何帮助团队更快地完成更多工作
如何掌握社交媒体营销2019年
错误的更新砖耐克 “自动系带” 智能鞋
Google赢得了FCC的批准,以继续开发基于雷达的手传感器
苹果推出新的iPod Touch
埃隆·马斯克的洛杉矶隧道将特斯拉变成了 “铁路引导火车”
市场能否提供小企业所需的综合金融科技工具?
如何破解亚洲竞争激烈的电子科技行业
Google Home和Amazon Echo可以存储您的语音记录。这是它们可以用来对付你的时候。
从星际飞船船长到电动自行车推销员: 与威廉·沙特纳的对话
聊天机器人是客户服务未来的五个原因
人工智能如何帮助您更好地管理时间
在加密货币时代,银行必须转型才能蓬勃发展的5种方式
机器学习如何创造一个更精英、更少偏见的就业市场
测试成功用户体验的一个指标
韩国已经在进行区块链爆炸
Jamf现在帮助小型企业无缝管理移动设备
使用此VPN浏览更智能,更安全
使用此VPN使您的浏览数据保持私有
您需要了解的10种用户体验设计趋势2019年
将AI整合到招聘中如何使面临劳动力危机的公司受益
如果你没有管理策略,你的数据就没用了
即使是 “非人类” AI也可以帮助您与客户建立更有意义的关系的3种方式
物联网的危险 (信息图)
人工智能主导的营销如何以更智能的方式吸引当今的受众
SpaceX正在佛罗里达州建造另一艘星际飞船
您的位置:
首页
>
财经
>
B站被多家品牌拉入“黑名单” 或因UP主LexBurner事件发酵
原标题:B站被多家品牌拉入“黑名单” 或因UP主LexBurner事件发酵【TechWeb】2月10日,悠珂思、视客眼镜网...
2021-02-10
深圳第三轮数字人民币试点结束 更多覆盖产业工人等普惠人群
原标题:深圳第三轮数字人民币试点结束 更多覆盖产业工人等普惠人群2月9日,深圳第三轮数字人民币大规模测...
2021-02-10
美国通胀数据即将登场 美联储可能这样做,黄金多头要撤退吗?
原标题:美国通胀数据即将登场,美联储可能这样做,黄金多头要撤退吗?周三(2月10日),美国将公布1月份CPI...
2021-02-10
收评:三大指数集体收红创指涨2.39% 茅台市值32674亿元创新高
热点栏目自选股数据中心行情中心资金流向模拟交易客户端炒股就看金麒麟分析师研报,权威,专业,及时,全面...
2021-02-10
金价有望继续大涨 欧元、英镑和日元日内交易分析
原标题:金价逼近关键阻力!若突破这一水平、金价有望继续大涨 黄金、欧元、英镑和日元最新日内交易分析FX1...
2021-02-10
瑞银:升美团目标价38%至470港元 社区团购提供强劲增长动力
原标题:瑞银:升美团目标价38%至470港元,社区团购提供强劲增长动力 来源:富途资讯富途资讯2月10日消息,...
2021-02-10
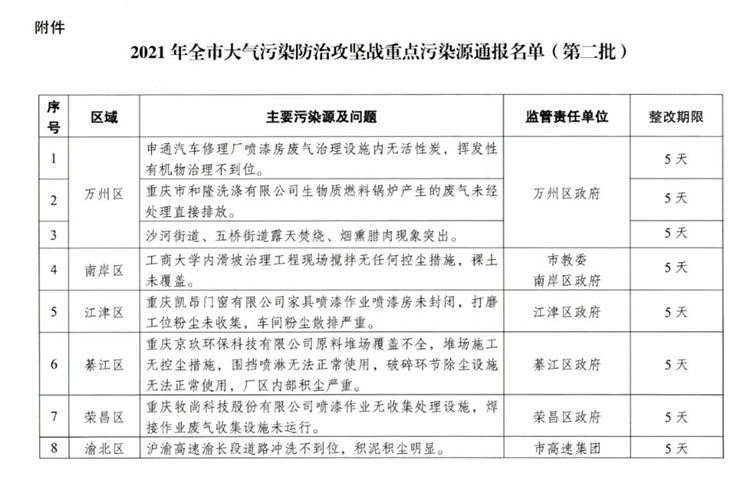
重庆通报万州区、南岸区等8个大气污染防治重点污染源
原标题:重庆通报8个大气污染防治重点污染源,责令5日内完成整改2月10日,澎湃新闻从重庆市生态环境局获悉,...
2021-02-10
就地过年 浙江、江苏、云南三省用电负荷增长最快
原标题:就地过年,用电负荷增长最快的是这三个省份记者 | 席菁华为做好疫情防控工作,“就地过年”成为今...
2021-02-10
日媒实地调查:美国疫苗接种浮现诸多问题
原标题:日媒实地调查:美国疫苗接种浮现诸多问题参考消息网2月10日报道 日本《读卖新闻》2月9日发表记者村...
2021-02-10
极度的共识导致极度的分化?淡水泉、高毅等顶级私募这样看后市
极度的共识导致极度的分化?淡水泉、高毅、景林等顶级私募这样看后市…以39家不同策略类型严选私募机构为分...
2021-02-10
又一家!苏菲宣布取消与B站拜年纪合作
今日,UKISS、视客眼镜网两家公司称,终止和B站所有合作。另外,苏菲品牌官方表示,决定取消与bilibili哔哩...
2021-02-10
朱少醒:散户容易在市场最热时候进入 最容易造成亏损的就是杀跌
TOP30|朱少醒:成功的投资要做出正确的决策,但更重要的,要在这个正确决策上赚足够多的钱资识富国基金副总...
2021-02-10
“微信红包”也要警惕:可能跳转到赌博、色情等非法网站
原标题:警惕!这些“微信红包”别领澎湃新闻综合报道春节要来了!微信红包封面火了很多企业都发了限量的微...
2021-02-10
北京住建委为留京过年农民工发放共计约680万元资金补助
中新网北京2月10日电 (记者 于立霄)为让留京农民工过上安心年、暖心年、幸福年,春节前北京市住房城乡建...
2021-02-10
上银转债上热搜:上市半日成交超59亿元 网友却笑了
原标题:上银转债上热搜!上市半日成交超59亿元,网友笑了:一顿操作猛如虎,一看收益三块五2月10日,上银转...
2021-02-10
银行“打工人”年终奖:个别银行员工称一直都没有年终奖
银行“打工人”的年终奖春节前最后一个工作日,不少银行员工仍在等待着年终奖的下发,但也有不少银行已经发...
2021-02-10
只有张一鸣能救饿了么
只有张一鸣能救饿了么原创 武昭含 字母榜在如今这个巨头激烈竞争的时代里,阿里与字节至少不是敌人。别小...
2021-02-10
互联网领域反垄断,“精确制导”是关键
半月谈评论员 毛振华先是阿里巴巴投资有限公司、阅文集团、深圳市丰巢网络技术有限公司因违反《中华人民共...
2021-02-10
沈建光评1月CPI:短期通胀压力有限 关注未来两大风险
2月10日,国家统计局公布1月通胀数据。CPI同比由涨转降至-0 3%,PPI同比则快速回升至0 3%。国内PPI迅速转...
2021-02-10
如果你有钱,买比特币还是茅台?
来源:景辰原标题:茅台向小股东低头了,比特币市值暴涨≈2个茅台≈3个美团≈4个招行今天午休的时候我做梦,...
2021-02-10
安信国际:华润啤酒首予买入评级 目标价84.5港元
热点栏目自选股数据中心行情中心资金流向模拟交易客户端安信国际发布研究报告,首予华润啤酒(00291)“买入...
2021-02-10
文远知行获网约车运营许可:国内首家拥有相关资质的自动驾驶企业
原标题:国内首家自动驾驶企业获网约车运营许可:循序推动商业化落地2021年2月10日,澎湃新闻获悉国内自动驾...
2021-02-10
高通发布首款10Gbps速率5G基带芯片 称强劲5G需求助推业务增长
原标题:高通发布首款10Gbps速率5G基带芯片,称强劲5G需求助推业务增长记者 | 彭新2月9日晚,高通公司正式...
2021-02-10
Omdia:预计iPhone13将采用LTPO背板 2023年推出可折叠OLED手机
来源:智通财经网全球通信、数字媒体研究机构Omdia发表报告指出,预计2021年,苹果(AAPL US)iPhone13将采用LTPO背板
2021-02-10
全球前十大芯片买家曝光:苹果第一华为下滑,小米大幅增长
原标题:全球前十大芯片买家曝光:苹果第一华为下滑,小米大幅增长苹果仍为最大买家,三星紧随其后。当地时...
2021-02-10
38082条
上一页
1
..
340
341
342
343
344
345
346
347
348
..
1524
下一页
最新文章
从星际飞船船长到电动自行车推销员: 与威廉·沙特纳的对话
韩国已经在进行区块链爆炸
如果你没有管理策略,你的数据就没用了
调查显示,这些公司将产生下一波企业家浪潮
尽管科技股下跌,Netflix仍在上涨
您是否已尽一切努力为这个销售旺季准备在线公司?
企业家可以通过三种方式使用AI来促进业务发展
2019将为芯片制造行业准备什么?
数字双胞胎的量子飞跃
精彩推荐
苹果WWDC主题演讲中的所有重要内容
微软的巴厘岛项目试图让你控制你的数据
区块链技术在东南亚的作用越来越大
如何掌握社交媒体营销2019年
如何破解亚洲竞争激烈的电子科技行业
机器学习如何创造一个更精英、更少偏见的就业市场
图文观赏
秒杀网红款,火爆朋友圈的匈牙利鹅绒被到底好在哪里!
错误的更新砖耐克 “自动系带” 智能鞋
Google Home和Amazon Echo可以存储您的语音记录。这是它们可以用来对付你的时候。
测试成功用户体验的一个指标
将AI整合到招聘中如何使面临劳动力危机的公司受益
为什么聊天机器人很好,不,他们不会夺走你的工作
绿色云计算: 每个质量保证都应该知道的技术
人工智能如何改变中小企业的商务旅行
这个机器人真空吸尘器在你工作的时候打扫你的房子
热门推荐
零工经济如何帮助促进多样性
为什么潮流正在转向能源部门
4人工智能趋势值得关注2019年
这位连续的企业家厌倦了文书工作,他建立了一个聊天机器人来帮助其他人进行管理工作
Salesforce的创新生产力解决方案如何帮助团队更快地完成更多工作
市场能否提供小企业所需的综合金融科技工具?
友情链接:
百度地图
融道中国
自助投稿
山西商业网
大军事网
中国白银理财网
科技金融网
贵州热线
万隆金银理财网
百度地图
大事中国
中国啤酒网
巴中房产网
深圳都市网
南方站长网
版权所有:融道网