首页
新闻
财经
基金
股票
金融
理财
新闻
财经
基金
股票
金融
理财
这些少数族裔创始人如何让科技高管把钱放在嘴边
人工智能将是世界上有史以来最伟大的就业引擎
零工经济如何帮助促进多样性
你如何保护你的公司免受黑客攻击
为什么谷歌搜索自己不再只是为了好玩
为什么潮流正在转向能源部门
苹果WWDC主题演讲中的所有重要内容
云数据存储: 每个质量保证测试人员都应该知道的问题和威胁
使用此折扣VPN保护您的个人和业务数据
4人工智能趋势值得关注2019年
微软的巴厘岛项目试图让你控制你的数据
秒杀网红款,火爆朋友圈的匈牙利鹅绒被到底好在哪里!
物联网如何改变航运业
如何掌握链接构建2019年。如果这样做,将会带来巨大的好处。
回顾: 改变游戏规则的技术创新2018年
EBay是现代最有影响力的公司
这位连续的企业家厌倦了文书工作,他建立了一个聊天机器人来帮助其他人进行管理工作
区块链技术在东南亚的作用越来越大
让我们数字化: 如何实现转型,更好地为客户服务
2019的学习景观
SpaceX的 “starhopper” 测试车进行了一次由猛禽驱动的短途旅行
用这个49美元的电子学位捆绑包学习掌握JavaScript
谣言: 苹果AirPods 2,AirPower,新ipad 3月29日到货
苹果推出了具有黑暗模式的更快,更私密的iOS 13
Salesforce的创新生产力解决方案如何帮助团队更快地完成更多工作
如何掌握社交媒体营销2019年
错误的更新砖耐克 “自动系带” 智能鞋
Google赢得了FCC的批准,以继续开发基于雷达的手传感器
苹果推出新的iPod Touch
埃隆·马斯克的洛杉矶隧道将特斯拉变成了 “铁路引导火车”
市场能否提供小企业所需的综合金融科技工具?
如何破解亚洲竞争激烈的电子科技行业
Google Home和Amazon Echo可以存储您的语音记录。这是它们可以用来对付你的时候。
从星际飞船船长到电动自行车推销员: 与威廉·沙特纳的对话
聊天机器人是客户服务未来的五个原因
人工智能如何帮助您更好地管理时间
在加密货币时代,银行必须转型才能蓬勃发展的5种方式
机器学习如何创造一个更精英、更少偏见的就业市场
测试成功用户体验的一个指标
韩国已经在进行区块链爆炸
Jamf现在帮助小型企业无缝管理移动设备
使用此VPN浏览更智能,更安全
使用此VPN使您的浏览数据保持私有
您需要了解的10种用户体验设计趋势2019年
将AI整合到招聘中如何使面临劳动力危机的公司受益
如果你没有管理策略,你的数据就没用了
即使是 “非人类” AI也可以帮助您与客户建立更有意义的关系的3种方式
物联网的危险 (信息图)
人工智能主导的营销如何以更智能的方式吸引当今的受众
SpaceX正在佛罗里达州建造另一艘星际飞船
您的位置:
首页
>
财经
>
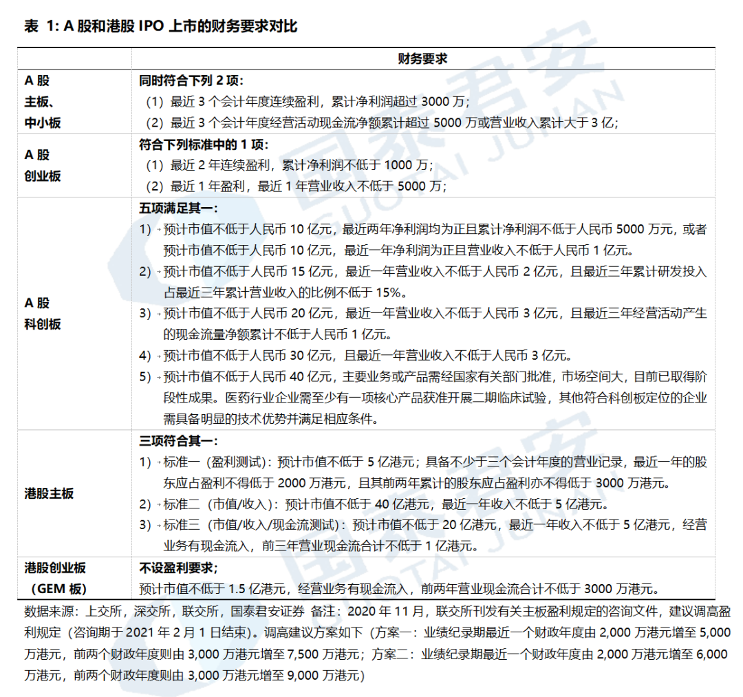
柔宇科创板上市被终止审核:年营收2亿却欲募资144亿
投资研报【白酒投资日报】高端酒风向标从茅台转向了五粮液?【新能源汽车投资日报】批发量增283%透露什么信...
2021-02-11
野村:对内银维持正面看法 预计今年盈利双位数增长
野村发表研究报告称,中国银保监会早前公布去年银行业关键指标,去年内地商业银行的净利润下跌2 7%至1 94...
2021-02-11
“港股绞肉机”风云录之一:港股规则是“绞肉机”的重要背景
原标题:国风随笔 | “港股绞肉机”风云录之一:港股规则是“绞肉机”的重要背景来源:国泰君安证券研究南...
2021-02-11
日本药企小林化工造假达40年:500种药品中近80%有造假记录
日本药企小林化工造假达40年:500种药品中近80%有造假记录日本药企小林化工出问题了,其竟然造假达40年。据...
2021-02-11
对话洪泰基金创始人盛希泰:我的投资要义——不符常识则不投
盛希泰在多个场合总结洪泰基金的投资原则:凡是不能用常识理解的,洪泰基金都不会投。文 |《财经》新媒体刘...
2021-02-11
国美金融科技涨超40% 料2020年度业绩扭亏为盈
热点栏目自选股数据中心行情中心资金流向模拟交易客户端国美金融科技(00628)发布公告,该集团预期截至2020...
2021-02-11
外媒:英国可能取消2021年所有假期
【环球网报道 记者 边子豪】据美国有线电视新闻(CNN)报道,英国交通大臣沙普斯10日提醒民众,在疫情的局...
2021-02-11
医疗器械公司先瑞达医疗申请在港交所主板上市
据港交所2月11日披露,先瑞达医疗科技控股有限公司申请在港交所主板上市,摩根士丹利和中金公司为其联席保荐...
2021-02-11
复星旅游文化涨超9% 创19个月来新高
热点栏目自选股数据中心行情中心资金流向模拟交易客户端复星旅游文化(01992)早盘急升逾7%,随后涨幅扩大,...
2021-02-11
郭广昌:唯愿新的一年 和顺致祥
视频加载中,请稍候 自动播放 play郭广昌:唯愿新的一年,和顺致祥向前向后来源:广昌看世界转瞬之间...
2021-02-11
港股餐饮板块普遍走高 九毛九、呷哺呷哺盘中创新高
热点栏目自选股数据中心行情中心资金流向模拟交易客户端2月11日消息,港股餐饮板块普遍走高,呷哺呷哺涨超6%...
2021-02-11
原生态牧业高开9.88% 预计年度纯利5.6亿至6亿元
热点栏目自选股数据中心行情中心资金流向模拟交易客户端原生态牧业(1431 HK)高开9 88%,报0 89港元,最...
2021-02-11
美国疾控中心:双层口罩可以阻止超过92%的潜在传染性新冠病毒颗粒
原标题:美国疾控中心:双层口罩可以阻止超过92%的潜在传染性新冠病毒颗粒 来源:央视新闻客户端美国疾病控...
2021-02-11
岑智勇:夜期ADR回软 恒指支持看29800点
热点栏目自选股数据中心行情中心资金流向模拟交易客户端百利好证券策略师 岑智勇中国在昨天9:30公布2021年...
2021-02-11
安山金控预期第二个中期净亏损最少收窄80%
热点栏目自选股数据中心行情中心资金流向模拟交易客户端安山金控(00033-HK)公布,根据对集团截至2020年12...
2021-02-11
鲍威尔再度鸽派喊话 为何金价不涨?基本面和技术面双重利空压制
原标题:鲍威尔再度鸽派喊话,为何金价不涨?基本面和技术面双重利空压制!美联储主席鲍威尔周三(2月10日)...
2021-02-11
英国零售业度过最糟糕一年 三轮封锁损失310亿美元
英国零售协会(BRC)周四表示,英国的三轮疫情封锁已使零售业损失了约220亿英镑(约合310亿美元)的销售额。...
2021-02-11
中国顺客隆法院已受理股东申请
热点栏目自选股数据中心行情中心资金流向模拟交易客户端中国顺客隆(00974-HK)公布,于2021年2月10日,公司...
2021-02-11
传亚马逊投资的电动汽车公司Rivian拟在欧洲建新厂
据知情人士称,亚马逊支持的电动汽车初创公司Rivian Automotive正在欧洲寻找地点以建设一家新工厂。此前一...
2021-02-11
谈谈一个大甲组/乙组的券商账户 最近一年港股打新收益率情况分析
作者|爱投资的小熊猫来源 | 爱投资的小熊猫港股打新这么多的券商,据我了解APP上面有显示收益率功能的券商...
2021-02-11
420亿柔性屏巨头突然撤回上市材料 更有7企业同日终止IPO
投资研报【白酒投资日报】高端酒风向标从茅台转向了五粮液?【新能源汽车投资日报】批发量增283%透露什么信...
2021-02-11
港股早知道:纯电车再迎利好 康希诺重组新冠疫苗获墨西哥授权
【智通观点】1、隔夜美股截至收盘,道琼斯指数涨61 97点,涨幅0 20%,报31437 80点;标普500指数跌1 35点,跌幅0 03
2021-02-11
就地过年 “过”出了怎样的新消费?
视频加载中,请稍候 自动播放 play向前向后原标题:新闻1+1丨就地过年,“过”出了怎样的新消费?10日...
2021-02-11
天问一号探测器实施火星捕获 中国首次火星探测任务环绕火星成功
原标题:天问一号探测器成功实施火星捕获 中国首次火星探测任务环绕火星获得成功记者从国家航天局获悉,刚...
2021-02-11
投资的本质是认知的变现
原标题:投资的本质是认知的变现一部经典谍战剧里有个特工说过一句话:‘在我们这个行当里,怀疑,是最好的...
2021-02-11
38082条
上一页
1
..
336
337
338
339
340
341
342
343
344
..
1524
下一页
最新文章
从星际飞船船长到电动自行车推销员: 与威廉·沙特纳的对话
韩国已经在进行区块链爆炸
如果你没有管理策略,你的数据就没用了
调查显示,这些公司将产生下一波企业家浪潮
尽管科技股下跌,Netflix仍在上涨
您是否已尽一切努力为这个销售旺季准备在线公司?
企业家可以通过三种方式使用AI来促进业务发展
2019将为芯片制造行业准备什么?
数字双胞胎的量子飞跃
精彩推荐
苹果WWDC主题演讲中的所有重要内容
微软的巴厘岛项目试图让你控制你的数据
区块链技术在东南亚的作用越来越大
如何掌握社交媒体营销2019年
如何破解亚洲竞争激烈的电子科技行业
机器学习如何创造一个更精英、更少偏见的就业市场
图文观赏
秒杀网红款,火爆朋友圈的匈牙利鹅绒被到底好在哪里!
错误的更新砖耐克 “自动系带” 智能鞋
Google Home和Amazon Echo可以存储您的语音记录。这是它们可以用来对付你的时候。
测试成功用户体验的一个指标
将AI整合到招聘中如何使面临劳动力危机的公司受益
为什么聊天机器人很好,不,他们不会夺走你的工作
绿色云计算: 每个质量保证都应该知道的技术
人工智能如何改变中小企业的商务旅行
这个机器人真空吸尘器在你工作的时候打扫你的房子
热门推荐
零工经济如何帮助促进多样性
为什么潮流正在转向能源部门
4人工智能趋势值得关注2019年
这位连续的企业家厌倦了文书工作,他建立了一个聊天机器人来帮助其他人进行管理工作
Salesforce的创新生产力解决方案如何帮助团队更快地完成更多工作
市场能否提供小企业所需的综合金融科技工具?
友情链接:
百度地图
融道中国
自助投稿
山西商业网
大军事网
中国白银理财网
科技金融网
贵州热线
万隆金银理财网
百度地图
大事中国
中国啤酒网
巴中房产网
深圳都市网
南方站长网
版权所有:融道网