首页
新闻
财经
基金
股票
金融
理财
新闻
财经
基金
股票
金融
理财
这些少数族裔创始人如何让科技高管把钱放在嘴边
人工智能将是世界上有史以来最伟大的就业引擎
零工经济如何帮助促进多样性
你如何保护你的公司免受黑客攻击
为什么谷歌搜索自己不再只是为了好玩
为什么潮流正在转向能源部门
苹果WWDC主题演讲中的所有重要内容
云数据存储: 每个质量保证测试人员都应该知道的问题和威胁
使用此折扣VPN保护您的个人和业务数据
4人工智能趋势值得关注2019年
微软的巴厘岛项目试图让你控制你的数据
秒杀网红款,火爆朋友圈的匈牙利鹅绒被到底好在哪里!
物联网如何改变航运业
如何掌握链接构建2019年。如果这样做,将会带来巨大的好处。
回顾: 改变游戏规则的技术创新2018年
EBay是现代最有影响力的公司
这位连续的企业家厌倦了文书工作,他建立了一个聊天机器人来帮助其他人进行管理工作
区块链技术在东南亚的作用越来越大
让我们数字化: 如何实现转型,更好地为客户服务
2019的学习景观
SpaceX的 “starhopper” 测试车进行了一次由猛禽驱动的短途旅行
用这个49美元的电子学位捆绑包学习掌握JavaScript
谣言: 苹果AirPods 2,AirPower,新ipad 3月29日到货
苹果推出了具有黑暗模式的更快,更私密的iOS 13
Salesforce的创新生产力解决方案如何帮助团队更快地完成更多工作
如何掌握社交媒体营销2019年
错误的更新砖耐克 “自动系带” 智能鞋
Google赢得了FCC的批准,以继续开发基于雷达的手传感器
苹果推出新的iPod Touch
埃隆·马斯克的洛杉矶隧道将特斯拉变成了 “铁路引导火车”
市场能否提供小企业所需的综合金融科技工具?
如何破解亚洲竞争激烈的电子科技行业
Google Home和Amazon Echo可以存储您的语音记录。这是它们可以用来对付你的时候。
从星际飞船船长到电动自行车推销员: 与威廉·沙特纳的对话
聊天机器人是客户服务未来的五个原因
人工智能如何帮助您更好地管理时间
在加密货币时代,银行必须转型才能蓬勃发展的5种方式
机器学习如何创造一个更精英、更少偏见的就业市场
测试成功用户体验的一个指标
韩国已经在进行区块链爆炸
Jamf现在帮助小型企业无缝管理移动设备
使用此VPN浏览更智能,更安全
使用此VPN使您的浏览数据保持私有
您需要了解的10种用户体验设计趋势2019年
将AI整合到招聘中如何使面临劳动力危机的公司受益
如果你没有管理策略,你的数据就没用了
即使是 “非人类” AI也可以帮助您与客户建立更有意义的关系的3种方式
物联网的危险 (信息图)
人工智能主导的营销如何以更智能的方式吸引当今的受众
SpaceX正在佛罗里达州建造另一艘星际飞船
您的位置:
首页
>
股票
>
监管重拳!禁止银行与第三方网络平台合作揽存 已开展的立即终止
原标题:监管重拳出击!禁止银行与第三方网络平台合作揽存,已开展的立即终止!中小银行压力山大?互联网存...
2020-12-26
北京:加紧精准流调溯源和应检尽检
原标题:北京:加紧精准流调溯源和应检尽检新华社北京12月26日电题:北京:加紧精准流调溯源和应检尽检新华...
2020-12-26
天津市财政拨付专项资金 首批1.99亿元支持新一批智能制造
原标题:天津市财政拨付专项资金 首批1 99亿元支持新一批智能制造 来源:天津日报日前,天津市财政局拨付...
2020-12-26
贵州省产业大招商重大项目集中开工
原标题:贵州省产业大招商重大项目集中开工中新网贵阳12月26日电 (记者 张伟)恒力(贵阳)产业园暨2020年贵...
2020-12-26
广电总局清查整治电视购物频道 23档收藏类购物节目停播
原标题:广电总局清查整治电视购物频道 23档收藏类购物节目停播 来源:TechWeb com cn【TechWeb】12月26日消息,据国
2020-12-26
来也科技汪冠春:技术叠加和世界趋势 给了中国弯道超车的机会
12月18日,2020年亚布力青年论坛第六届创新年会在苏州昆山召开。在论坛【高科技论坛:“弯道超车”的愿景与...
2020-12-26
很“穷”的年轻人,怎么成了花钱消费的主力军?
来源:三联生活周刊文|邢海洋奶茶、白酒和酱油如果只用一个典型的现象描述当今的消费市场,我首先想到的是人...
2020-12-26
游族大厦门前摆满祭奠蜡烛花束 公司人员:消息来得太突然
视频加载中,请稍候 自动播放 play向前向后新京报贝壳财经讯(记者 覃澈)12月25日,39岁的游族网络...
2020-12-26
病毒变异、脱欧延期、政府"空心化" 16万在英华人冷静"家里蹲"
原标题:病毒变异、脱欧延期、政府“空心化”,16万在英华人冷静“家里蹲”圣诞节前夕,由于英国境内新冠病...
2020-12-26
深圳再投5100亿元366个项目集中启动 涵盖教育医疗等
原标题:深圳再投5100亿元366个项目集中启动 涵盖教育医疗等 来源:深圳发布12月25日上午,深圳市2020年第...
2020-12-26
中国经济站稳2020:京津冀协同发展步入新时代 产业链创新链融合
中国经济 站稳2020丨京津冀协同发展步入新时代,产业链创新链融合空间巨大2020年春天京津冀立体交通网的多...
2020-12-26
香港通过紧急立法使用新冠疫苗 专家称复星新冠疫苗有望最早抵港
12月23日香港特区行政长官林郑月娥举行记者会公布,香港特区行政会议当天召开的特别会议制定了新的规例,批...
2020-12-26
陌陌明码标价“招嫖”报道引发热议 陌陌方面默不作声
原标题:陌陌明码标价“招嫖”报道引发热议 陌陌方面默不作声 来源:齐鲁晚报·近日,齐鲁晚报·齐鲁壹点...
2020-12-26
机构快速调仓 抱团新板块!刚上市的光伏ETF被39亿资金抢筹!
基民傻眼了!机构快速调仓,又抱团新板块,刚上市的光伏ETF被39亿资金抢筹!创业板份额更是突然暴增!来源:...
2020-12-26
我国每分钟进出境货物价值几何?6000万元!
原标题:每分钟就有6000万元货物进出境 商务部:“十三五”时期我国贸易大国地位更加巩固 来源:央视新闻...
2020-12-26
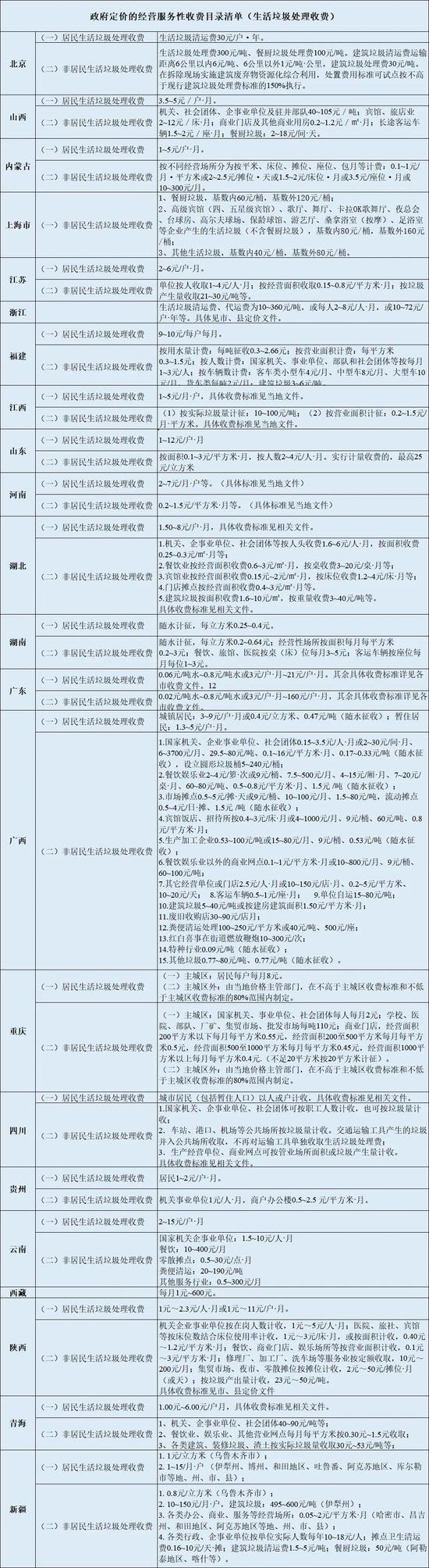
一文了解:生活垃圾处理要多少钱?医疗废物处置要多少钱?
原标题:《看了你就知道!你家生活垃圾处理费要交多少钱?医疗废物处置费要交多少钱?》来源:中国环境新闻...
2020-12-26
无期徒刑!涉案金额8.7亿 广东高院对一"套路贷"涉恶案二审宣判
原标题:无期徒刑!涉案金额8 7亿 广东高院对一“套路贷”涉恶案二审宣判 来源:央视新闻客户端12月24日...
2020-12-26
有人的地方就有江湖:一夜之间 两家网游上市公司实控人出大事了
在牛眼君(每经牛眼:njcjnews)喜欢看的经典武侠片《笑傲江湖之东方不败》后半段,意图归隐的令狐冲再度卷...
2020-12-26
老鼠仓3年被发现!南方基金前风控人员违规交易“补贴家用”
原标题:老鼠仓3年被发现!南方基金前风控人员违规交易“补贴家用”大公司也会经历“老鼠仓”。12月25日,内...
2020-12-26
本周101家公司遭股东减持 这5家公司被减持最多(附表格)
原标题:聚焦增减持:本周101家公司遭股东减持,这5家公司被减持最多(附表格)每经AI快讯,本周A股共有14家...
2020-12-26
北京朝阳区对顺义确诊病例办公区域环境采样:其电脑检测阳性
原标题:北京朝阳区对顺义确诊病例办公区域环境采样:其电脑检测阳性12月25日,北京市朝阳区疾控中心接报,...
2020-12-26
南航“最美机长”突发疾病离世 曾执飞航班遇险安全迫降
原标题:南航“最美机长”突发疾病离世,曾执飞航班遇险安全迫降记者 | 薛冰冰12月25日,被誉为“中国最美...
2020-12-26
第二家外资独资寿险要来了?中信信托清仓中德安联人寿49%股权
原标题:第二家外资独资寿险要来了?中信信托清仓中德安联人寿49%股权,安联这次如何布局?来源:券商中国德...
2020-12-26
A股退市新规出炉 康美、獐子岛们或将死里逃生?
近年来,A股上市公司财务造假屡见不鲜,前有獐子岛(维权)扇贝“连年跑路”,后有康美药业虚增300亿元存款...
2020-12-26
北京疾控再强调:这几类场所和人群必须戴好口罩
原标题:北京疾控再强调:这几类场所和人群必须戴好口罩哪些场所和人群应戴口罩?怎么戴?近期,北京已进入...
2020-12-26
36974条
上一页
1
..
606
607
608
609
610
611
612
613
614
..
1479
下一页
最新文章
从星际飞船船长到电动自行车推销员: 与威廉·沙特纳的对话
韩国已经在进行区块链爆炸
如果你没有管理策略,你的数据就没用了
调查显示,这些公司将产生下一波企业家浪潮
尽管科技股下跌,Netflix仍在上涨
您是否已尽一切努力为这个销售旺季准备在线公司?
企业家可以通过三种方式使用AI来促进业务发展
2019将为芯片制造行业准备什么?
数字双胞胎的量子飞跃
精彩推荐
苹果WWDC主题演讲中的所有重要内容
微软的巴厘岛项目试图让你控制你的数据
区块链技术在东南亚的作用越来越大
如何掌握社交媒体营销2019年
如何破解亚洲竞争激烈的电子科技行业
机器学习如何创造一个更精英、更少偏见的就业市场
图文观赏
秒杀网红款,火爆朋友圈的匈牙利鹅绒被到底好在哪里!
错误的更新砖耐克 “自动系带” 智能鞋
Google Home和Amazon Echo可以存储您的语音记录。这是它们可以用来对付你的时候。
测试成功用户体验的一个指标
将AI整合到招聘中如何使面临劳动力危机的公司受益
为什么聊天机器人很好,不,他们不会夺走你的工作
绿色云计算: 每个质量保证都应该知道的技术
人工智能如何改变中小企业的商务旅行
这个机器人真空吸尘器在你工作的时候打扫你的房子
热门推荐
零工经济如何帮助促进多样性
为什么潮流正在转向能源部门
4人工智能趋势值得关注2019年
这位连续的企业家厌倦了文书工作,他建立了一个聊天机器人来帮助其他人进行管理工作
Salesforce的创新生产力解决方案如何帮助团队更快地完成更多工作
市场能否提供小企业所需的综合金融科技工具?
友情链接:
百度地图
融道中国
自助投稿
山西商业网
大军事网
中国白银理财网
科技金融网
贵州热线
万隆金银理财网
百度地图
大事中国
中国啤酒网
巴中房产网
深圳都市网
南方站长网
版权所有:融道网