原标题:《看了你就知道!你家生活垃圾处理费要交多少钱?医疗废物处置费要交多少钱?》
来源:中国环境新闻
你知道全国各地生活垃圾处理收费、污水处理费是多少吗?你知道全国各地危险废物处置费又是多少吗?哪个地方的定价高,哪个地方的定价低呢?今天,我们来一探究竟。
近日,国家发展改革委制定了《政府定价的经营服务性收费目录清单》(2020版),对政府定价的经营服务性收费又做出了新的调整。清单中不仅包含了中央定价的经营服务性收费目录清单,31个省(自治区、直辖市)的政府定价的经营服务性收费目录清单也一目了然。
生活垃圾处理费:广东定价额最高达21元/户·月
全国31个省(自治区、直辖市)中,有22个省份在政府定价的经营服务性收费目录清单中明确了生活垃圾处理收费的相关收费标准,生活垃圾处理收费这个项目大部分也划分为居民生活垃圾处理收费和非居民生活垃圾处理收费。
居民生活垃圾处理收费的对象比较单一,主要为地区常住人口和暂住人口,如果以元/户·月为单位计算,根据公布的定价数额显示,居民生活垃圾处理费最高额度的地方为广东,达21元/户·月;最低的额度为1元/户·月,内蒙古、山东、江西等等地均是以这个标准起步定价的。
非居民生活垃圾处理收费的计算标准则不尽相同。例如北京直接定价为生活垃圾处理费300元/吨、餐厨垃圾处理费100元/吨;内蒙古则按照按不同经营场所分为按平米、床位、摊位、座位、包月等计费;江苏则以单位按人收取1-4元/人·月;按经营面积收取0.15-0.8元/平方米·月;按垃圾产生量收取21-30元/吨等。
而浙江省则没有做出明显划分,将生活垃圾处理收费进行了区间定价。

通过梳理清单可以发现,生活垃圾处理费的定价一般授权给当地政府和发改委,由住建部门、城管部门、园林绿化部门或生态环境部门主管。当然,这些标准也不是一成不变的,会随着当地价格主管部门根据当地实际情况作出相关浮动调整。
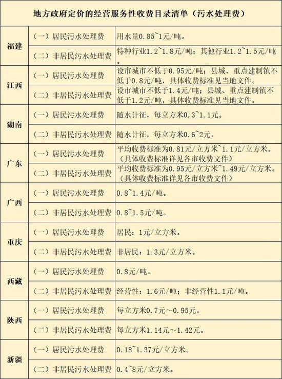
污水处理费:福建、江西等9地明确收费标准
除了生活垃圾处理费,同属于公用事业服务收费的污水处理费同样也备受关注。在31个省(自治区、直辖市)的政府定价的经营服务性收费目录清单中,福建、江西、湖南、广东、广西、重庆、西藏、陕西、新疆等9个省份也对污水处理费的收费标准作出了定价,定价对象以居民污水处理费和非居民处理费作出了区分。

与生活垃圾处理费一样,污水处理费的定价一般授权给当地政府和发改委,由住建部门、城管部门、园林绿化部门或生态环境部门主管。
危险废物处置费:医废处置费存在以床计费、“一口价”等标准
政府定价的经营服务性收费目录清单中,全国大部分省(自治区、直辖市)都对危险废物的处置费明确了相关收费标准。而危险废物处置费主要包含医疗废物处置收费和其他废物处置费。
受新冠肺炎疫情影响,今年全国医疗废物产量激增,全国各地医疗废物处置收费标准又有什么不同呢?
以床位计费,一般分为有固定床位和无固定床位,有固定床位按照元/床·日进行收费,无固定床费的按实际产生废弃物数量进行收费。例如河北,有固定床位的医疗机构,每床1.6元-5元/日,无固定床位的按实际产生废弃物数量2.7元-6元/公斤收取;湖北,有固定床位的医疗机构医疗废物处置收费1.1-3元/床·日;无固定床位的医疗机构医疗废物处置收费,按医疗单位收费40-70元/单位·月。
同时,也有地方对产生医疗废物数量不稳定的单位调整了不同的收费标准。例如陕西面对产生医疗废物数量不稳定的单位,按照2元-6元/千克的标准收取,或参照此标准,由医疗废物处置单位与产生单位协商确定。
上下浮动的“一口价”居多。与按床位收费不同,例如北京的医疗废物收费标准为不高于3000元/吨 ,高安屯医疗废物处理厂医疗废物处理价格2873元/吨;安徽则按最高3.3元/公斤或1.5-2.5元/日不等的标准;山东则按照1-2.5元/天·床,或40-350元/月的标准。
针对其他危废处置,不同的地方也有不同的收费对象和标准。例如内蒙古收费对象为高温焚烧、固化和安全填埋、直接填埋、剧毒类、含易制化学品类处置等;上海的对象更加丰富,飞灰、废电池、工业废物、仪电废物、感光废液、废胶片、废胶卷、冲洗过的废相纸均作出了明确规范;新疆制定了热脱附法处理收费标准为每吨1200元。

各地清单中也明确,危险废物处置费的行业主管部门为生态环境部门,各级政府定价经营服务性目录清单可根据情况实施动态调整。
垄断性交易平台服务收费:天津、福建、湖北等地碳排放交易成关注热点
在政府定价的经营服务性收费目录清单中,垄断性交易平台服务收费中的碳排放交易成为关注的焦点。
碳排放交易方式多样化。福建垄断性交易平台服务收费标准中指出,碳排放权交易和用能权交易服务收费可采用挂牌点选方式交易或协议转让、单向竞价和定价转让等其他方式交易;湖北除了定价转让方式实施交易以外,还可采取协商议价方式实施交易。
在交易手续费方面,天津、福建、湖北也划定了不同的标准。

机动车环保检测服务收费列入云南收费目录清单
在云南省政府定价的经营服务性收费目录清单中,机动车环保检测服务收费被作为单独一项列了出来。收费标准也从四个方面作出了划分,包括主要采用简易工况法或加载减速法、仅采用双怠速法或自由加速法等,可谓细之又细。

来源:中国环境APP
版权及免责声明:凡本网所属版权作品,转载时须获得授权并注明来源“融道中国”,违者本网将保留追究其相关法律责任的权力。凡转载文章,不代表本网观点和立场。
延伸阅读
版权所有:融道中国