首页
新闻
财经
基金
股票
金融
理财
新闻
财经
基金
股票
金融
理财
这些少数族裔创始人如何让科技高管把钱放在嘴边
人工智能将是世界上有史以来最伟大的就业引擎
零工经济如何帮助促进多样性
你如何保护你的公司免受黑客攻击
为什么谷歌搜索自己不再只是为了好玩
为什么潮流正在转向能源部门
苹果WWDC主题演讲中的所有重要内容
云数据存储: 每个质量保证测试人员都应该知道的问题和威胁
使用此折扣VPN保护您的个人和业务数据
4人工智能趋势值得关注2019年
微软的巴厘岛项目试图让你控制你的数据
秒杀网红款,火爆朋友圈的匈牙利鹅绒被到底好在哪里!
物联网如何改变航运业
如何掌握链接构建2019年。如果这样做,将会带来巨大的好处。
回顾: 改变游戏规则的技术创新2018年
EBay是现代最有影响力的公司
这位连续的企业家厌倦了文书工作,他建立了一个聊天机器人来帮助其他人进行管理工作
区块链技术在东南亚的作用越来越大
让我们数字化: 如何实现转型,更好地为客户服务
2019的学习景观
SpaceX的 “starhopper” 测试车进行了一次由猛禽驱动的短途旅行
用这个49美元的电子学位捆绑包学习掌握JavaScript
谣言: 苹果AirPods 2,AirPower,新ipad 3月29日到货
苹果推出了具有黑暗模式的更快,更私密的iOS 13
Salesforce的创新生产力解决方案如何帮助团队更快地完成更多工作
如何掌握社交媒体营销2019年
错误的更新砖耐克 “自动系带” 智能鞋
Google赢得了FCC的批准,以继续开发基于雷达的手传感器
苹果推出新的iPod Touch
埃隆·马斯克的洛杉矶隧道将特斯拉变成了 “铁路引导火车”
市场能否提供小企业所需的综合金融科技工具?
如何破解亚洲竞争激烈的电子科技行业
Google Home和Amazon Echo可以存储您的语音记录。这是它们可以用来对付你的时候。
从星际飞船船长到电动自行车推销员: 与威廉·沙特纳的对话
聊天机器人是客户服务未来的五个原因
人工智能如何帮助您更好地管理时间
在加密货币时代,银行必须转型才能蓬勃发展的5种方式
机器学习如何创造一个更精英、更少偏见的就业市场
测试成功用户体验的一个指标
韩国已经在进行区块链爆炸
Jamf现在帮助小型企业无缝管理移动设备
使用此VPN浏览更智能,更安全
使用此VPN使您的浏览数据保持私有
您需要了解的10种用户体验设计趋势2019年
将AI整合到招聘中如何使面临劳动力危机的公司受益
如果你没有管理策略,你的数据就没用了
即使是 “非人类” AI也可以帮助您与客户建立更有意义的关系的3种方式
物联网的危险 (信息图)
人工智能主导的营销如何以更智能的方式吸引当今的受众
SpaceX正在佛罗里达州建造另一艘星际飞船
您的位置:
首页
>
基金
>
拉煤被拒司机跪地哭泣 陕西延长石油集团:他插队被拉进黑名单
视频加载中,请稍候 自动播放 play拉煤被拒,司机跪煤矿公司门口哭泣 公司:他插队被拉进黑名单...
2021-01-05
拼多多知乎账号被禁言15天 一度被永久禁言
原标题:拼多多知乎账号被禁言15天 一度被永久禁言1月5日,知乎网页显示,由于违反知乎社区管理规定,拼多...
2021-01-05
什么操作?外媒:美国大学生去趟超市却被接种新冠疫苗
原标题:什么操作?外媒:美国大学生去趟超市却被接种新冠疫苗,自己也感到惊讶.....【环球网报道】去...
2021-01-05
澳大利亚示威者敲锣打鼓穿行商场 抗议政府强制戴口罩新规
视频加载中,请稍候 自动播放 play向前向后原标题:澳大利亚示威者敲锣打鼓穿行商场 抗议政府强制戴...
2021-01-05
股票市场,每周昊评:A股仍具有结构性政策红利
本周市场普涨,创业板指强于上证50强于沪深300强于科创50,好于预期(指数收在全年高点)。12月PMI指向12月...
2021-01-05
宜通世纪斥资10亿元收购倍泰健康 后者被查出财务造假粉饰业绩
原标题:宜通世纪斥资10亿元收购倍泰健康,后者被查出财务造假粉饰业绩1月4日,2021年开年第一个交易日,宜...
2021-01-05
英国实施第三轮封锁、国债实际收益创新低 金价大涨后警惕超买
热点栏目自选股数据中心行情中心资金流向模拟交易客户端原标题:黄金交易提醒:英国实施第三轮封锁,国债实...
2021-01-05
视频|基金套利十讲之四:封闭式基金折价套利
视频加载中,请稍候 自动播放 play基金套利十讲4向前向后文 新浪财经上市公司研究院 黄朋大家好,这...
2021-01-05
泓德基金总经理王德晓:分享、价值投资与中国机遇
转眼已是新年,先祝大家新年快乐!告别了魔幻的2020年,我们翻开新的一页。前些天看到一个非常有意思的讨论...
2021-01-05
清华为啥不公布毕业生薪资? 回应:属隐私 可信度不好说
原标题:清华为啥不公布毕业生薪资?“属隐私”澎湃新闻记者 程婷近日,国内高校陆续发布2020届毕业生就业...
2021-01-05
云南一大桥成网红打卡点 一上午罚30多辆违停拍照车
来源:春城晚报这个元旦,试通车的华丽高速(丽江至永胜段)大大方便了丽江到永胜、华坪群众的出行,还有不...
2021-01-05
美国克利夫兰联储总裁称货币政策将在“相当一段时间内”保持宽松
美国克利夫兰联邦储备银行总裁梅斯特(Loretta Mester)周一表示,如果多数国民接种了新冠疫苗,美国经济增...
2021-01-05
2021储蓄向投资转化势不可挡 净值化转型加速发展
原标题:2021储蓄向投资转化势不可挡来源:中国消费者报作者:聂国春2020年12月22日,证监会提出了2021年资...
2021-01-05
科创板新年首审2过1 百合医疗因需核实代持关系合理性遭暂缓
原标题:电鳗快报|科创板新年首审2过1!百合医疗因需核实代持关系合理性遭暂缓《电鳗快报》 刘云峰 文1月4...
2021-01-05
国铁集团新年计划:万亿营收目标 高铁浮动定价
原标题:国铁集团新年计划:万亿营收目标 高铁浮动定价来源:北京商报1月4日,中国国家铁路集团有限公司召...
2021-01-05
今年股市何去何从?王庆:降低预期,优质赛道与传统行业都有机会
今年股市何去何从?重阳投资王庆:投资者需要降低对未来1~2年结构性赢家的收益率预期▲重阳投资总裁 王庆过...
2021-01-05
评论:芯片培训的“美丽谎言”亟待打假
原标题:芯片培训的“美丽谎言”亟待打假丰收据报道,“零基础,上四个月网课,就可以成为专业芯片人才,拿2...
2021-01-05
996下沉:疫情内卷加上社区团购 996加速下沉至二三线城市
原标题:996下沉作者 姚赟996的“福报”在下沉。“加班何止拼多多,很多企业都加班到深夜,你可以去长...
2021-01-05
深圳公布第二轮数字人民币红包中签结果 超186万人参与
原标题:深圳公布第二轮数字人民币红包中签结果 超186万人参与深圳第二轮央行数字人民币红包中签结果出炉!...
2021-01-05
技术刘:美指反弹 现货黄金望向1953第一阻力位
热点栏目自选股数据中心行情中心资金流向模拟交易客户端视频加载中,请稍候 自动播放 play向前向后原...
2021-01-05
2020年30只普通股基涨超100% 广发工银中欧等基金领涨
中国经济网北京1月5日讯 (记者 康博)2020年全年,在A股市场持续上涨的行情演绎下,公募基金可谓是收获颇...
2021-01-05
海底捞拟发行美元票据
热点栏目自选股数据中心行情中心资金流向模拟交易客户端海底捞(06862)发布公告,公司拟进行美元计值票据的...
2021-01-05
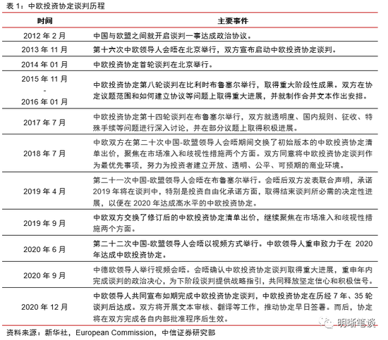
明明债券:中欧投资协定谈成的重要意义
来源:明晰笔谈文丨明明债券研究团队核心观点北京时间2020年12月30日,中欧领导人共同宣布如期完成中欧投资...
2021-01-05
购买会员后仍有广告 酷我音乐被市场监管局罚款5万
原标题:购买会员后仍有广告 酷我音乐被市场监管局罚款5万日前,北京酷我科技有限公司因用户购买VIP会员后...
2021-01-05
亚玛顿利好不断 超薄光伏玻璃获工信部认定单项冠军
热点栏目自选股数据中心行情中心资金流向模拟交易客户端长江商报消息 ●长江商报记者 沈右荣光伏产业上游...
2021-01-05
37494条
上一页
1
..
566
567
568
569
570
571
572
573
574
..
1500
下一页
最新文章
从星际飞船船长到电动自行车推销员: 与威廉·沙特纳的对话
韩国已经在进行区块链爆炸
如果你没有管理策略,你的数据就没用了
调查显示,这些公司将产生下一波企业家浪潮
尽管科技股下跌,Netflix仍在上涨
您是否已尽一切努力为这个销售旺季准备在线公司?
企业家可以通过三种方式使用AI来促进业务发展
2019将为芯片制造行业准备什么?
数字双胞胎的量子飞跃
精彩推荐
苹果WWDC主题演讲中的所有重要内容
微软的巴厘岛项目试图让你控制你的数据
区块链技术在东南亚的作用越来越大
如何掌握社交媒体营销2019年
如何破解亚洲竞争激烈的电子科技行业
机器学习如何创造一个更精英、更少偏见的就业市场
图文观赏
秒杀网红款,火爆朋友圈的匈牙利鹅绒被到底好在哪里!
错误的更新砖耐克 “自动系带” 智能鞋
Google Home和Amazon Echo可以存储您的语音记录。这是它们可以用来对付你的时候。
测试成功用户体验的一个指标
将AI整合到招聘中如何使面临劳动力危机的公司受益
为什么聊天机器人很好,不,他们不会夺走你的工作
绿色云计算: 每个质量保证都应该知道的技术
人工智能如何改变中小企业的商务旅行
这个机器人真空吸尘器在你工作的时候打扫你的房子
热门推荐
零工经济如何帮助促进多样性
为什么潮流正在转向能源部门
4人工智能趋势值得关注2019年
这位连续的企业家厌倦了文书工作,他建立了一个聊天机器人来帮助其他人进行管理工作
Salesforce的创新生产力解决方案如何帮助团队更快地完成更多工作
市场能否提供小企业所需的综合金融科技工具?
友情链接:
百度地图
融道中国
自助投稿
山西商业网
大军事网
中国白银理财网
科技金融网
贵州热线
万隆金银理财网
百度地图
大事中国
中国啤酒网
巴中房产网
深圳都市网
南方站长网
版权所有:融道网