来源:明晰笔谈
文丨明明债券研究团队
核心观点
北京时间2020年12月30日,中欧领导人共同宣布如期完成中欧投资协定谈判,引起市场关注。中欧投资协定的谈判成功也被认为是RCEP成功签署之后的又一重大突破。中欧投资协定的具体内容包括哪些?协定的谈成又具有什么样的重要意义?本文将带领大家一同了解中欧投资协定。
什么是中欧投资协定:中欧投资协定着眼于制度型开放,是一项连接中国与欧盟这两大经济体的平衡、高水平、互利共赢的协定。当前中国与欧盟成员国之间多为国对国之间的双边投资协定,中欧投资协定的推出将帮助中国与欧盟成员国之间形成统一的法律框架,将中国与欧盟之间的投资关系带上新的高度。中欧投资协定谈判历时7年,最终协定的谈判成果主要涵盖了市场准入承诺、公平竞争规则、可持续发展和争端解决四个方面。
中欧直接投资与贸易现状:从中国对外直接投资情况来看,2017年开始中国对外直接投资流量规模出现明显下滑,对欧盟直接投资流量规模相对稳定,但从流量和存量两个角度来看,当前我国对欧盟直接投资规模占比仍相对较低。从中国与欧盟之间直接投资金额的行业分布情况来看,2019年中国与欧盟之间的直接投资主要集中在制造业以及租赁和商务服务业等行业,从行业分布上来看中欧双方投资的主要行业具有较高的一致性。除直接投资以外,中欧之间的商品贸易情况同样值得关注。中欧之间互为双方重要的贸易伙伴,在商品贸易方面均占有较高的比重。从主要出口的产品类别来看,机电产品均为双方出口占比最高的商品种类,但在汽车以及精密仪器等领域欧盟具有比较优势。
中欧投资协定的重要意义:从中欧投资协定的意义角度,我们认为中欧投资协定谈判的成功或将扩大双边直接投资规模,改善我国对外直接投资结构,同时或有利于我国如新能源等行业的进一步发展。在双边直接投资得到加强的同时,中欧投资领域的进一步开放或也将带动双边商品贸易领域的发展,进一步增强中国与欧盟之间的贸易伙伴关系,支撑我国“双循环”新发展格局当中的外部循环环节。将中欧投资协定与RCEP签署结合来看,中欧投资协定的谈判成功或将进一步有利于我国应对中美关系的复杂性与不确定性。
债市策略:中欧投资协定的谈判成功或有助于改善我国对外投资结构,同时或也将带动双边商品贸易领域的发展。虽然协定后续还需经过文本审核以及双方内部批准等程序后方能生效,在协定最终签署之前仍具有一定的不确定性,但从整体来看中欧投资协定的积极影响或在一定程度上增加人民币资产的吸引力,而由此带来的吸引力提升同样作用于债券市场,因此短期内我们认为仍可适当把握债券市场的交易机会。
正文
什么是中欧投资协定
中欧投资协定着眼于制度型开放,是一项连接中国与欧盟这两大经济体的平衡、高水平、互利共赢的协定。当前中国与欧盟成员国之间多为国对国之间的双边投资协定,中欧投资协定的推出将帮助中国与欧盟成员国之间形成统一的法律框架,将中国与欧盟之间的投资关系带上新的高度。根据商务部法条司负责人发言,中欧投资协定对标国际高水平经贸规则,着眼于制度型开放,具备平衡、高水平、互利共赢三个最主要的特点。从中欧投资协定谈判的目的上来看,当前中国与欧盟成员国之间多为国对国之间的双边投资协定,中欧投资协定的推出将帮助中国与欧盟成员国之间形成统一的法律框架,因此中欧投资协定的谈成将为中国与欧盟成员国之间的投资提供重要的参考依据,便于整体规则的统一,将中国与欧盟之间的投资关系带上新的高度。
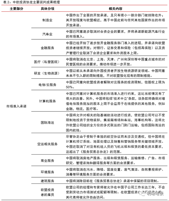
中欧投资协定谈判历时7年,最终协定的谈判成果主要涵盖了市场准入承诺、公平竞争规则、可持续发展和争端解决四个方面。中欧投资协定的谈判于2014年正式启动,历经7年共35轮谈判最终达成,后续双方完成各自文本审核、翻译等工作后将签署协议,协议将在双方完成各自内部批准程序后生效。对于协议具体内容方面,由于中国暂未公布有关中欧投资协议的官方文件,我们参考欧盟委员会发布的原则性协议来对中欧投资协议的主要内容进行总结。虽然这是一份双向协议、所有规则双向适用,但由于欧盟法律已经对补贴透明度、公平竞争和可持续发展等提出了较高的要求,且《服务贸易总协定》(《GATS》)保障了欧洲服务业的开放,欧洲整体开放程度相对高于中国,因而在协议中受影响较大、做出新承诺较多的或主要为中国。谈判成果主要包括市场准入承诺、公平竞争规则、可持续发展和争端解决四个方面,其中市场准入承诺和公平竞争规则两个方面最值得关注。
市场准入方面,中国在包括制造业、新能源汽车、金融服务、医疗等多个领域做出了高水平的市场准入承诺,其中一部分领域的开放程度为史上最高。公平竞争方面,协议对国有企业的商业行为与义务、国家对服务业补贴的透明度、限制强制性技术转让和行业标准制定权的对外授予四个方面提出了具体要求。可持续发展方面,中国承诺不以降低劳工待遇和环境要求的方式来吸引投资或进行投资保护,有效执行《巴黎气候协定》,努力批准尚未批准的国际劳工组织基本公约。争端解决方面,双方同意了类似于贸易协议中常包含的、解决国与国之间的争端标准化执行机制,也同意在政治层面建立诉讼前的监测机制,使双方能够在协议的执行出现问题时通过包括紧急程序的方式提出问题。



中欧直接投资与贸易现状
从中国对外直接投资情况来看,2017年开始中国对外直接投资流量规模出现明显下滑,对欧盟直接投资流量规模相对稳定,但从流量和存量两个角度来看,当前我国对欧盟直接投资规模占比仍相对较低。根据Wind披露的中国对外直接投资数据统计,2019年我国对外直接投资流量金额为1369.08亿美元,存量金额为2.2万亿美元。其中2019年对欧盟直接投资流量金额为106.99亿美元,存量金额为939.12亿美元。从流量数据来看,2017年开始我国对外直接投资流量规模有所下滑,但对欧盟直接投资流量规模则相对稳定。从对欧盟直接投资的占比情况来看,2019年我国对欧盟直接投资流量占比约为7.8%,存量占比约为4.3%。总体来看,当前我国对欧盟直接投资规模占比仍相对较低。根据欧盟委员会披露的数据显示,2020年前三季度欧盟已完成的对我国直接投资规模约为54亿美元,同期中国已完成的对欧盟直接投资规模约为28亿美元。



从中国与欧盟之间直接投资金额的行业分布情况来看,2019年中国与欧盟之间的直接投资主要集中在制造业以及租赁和商务服务业等行业,从行业分布来看中欧双方投资的主要行业具有较高的一致性。从中国与欧盟之间直接投资金额的行业分布情况来看,对于欧盟在华投资金额,根据商务部印发的《中国外资统计公报2020》,2019年欧盟在华投资金额前五位的行业分别是制造业、租赁和商务服务业、批发和零售业、科学研究和技术服务业以及金融业,其中制造业投资占比约为58.2%,租赁和商务服务业投资占比约为11.9%。而对于中国对欧盟的直接投资,2019年我国对欧盟投资金额前五位的行业分别是制造业、租赁和商务服务业、科学研究和技术服务业、批发和零售业以及金融业,其中制造业投资占比约为53.2%,租赁和商务服务业投资占比约为9.2%。从双方直接投资的行业分布上可以看出,中欧双方投资的主要行业具有较高的一致性。


除直接投资以外,中欧之间的商品贸易情况同样值得关注。中欧之间互为双方重要的贸易伙伴,在商品贸易方面均占有较高的比重。除直接投资以外,中欧之间的商品贸易情况同样值得我们关注。中欧之间互为双方重要的贸易伙伴,在商品贸易方面均占有较高的比重。截至2020年11月份,我国当年对欧盟进出口贸易总额约为5812.8亿美元,其中对欧盟出口金额约为3506.7亿美元,由欧盟进口金额约为2306.1亿美元,欧盟在我国进出口贸易当中的占比约为13.9%。截至2020年10月份,欧盟对我国当年进出口贸易总额约为4777.3亿欧元,其中对华出口金额约为1633.3亿欧元,由华进口金额约为3144.1亿欧元,我国在欧盟进出口贸易当中的占比约为15.9%。

从主要出口的产品类别来看,机电产品均为双方出口占比最高的商品种类,但在汽车以及精密仪器等领域欧盟具有比较优势。从中国与欧盟之间出口贸易的主要商品种类上来看,机电产品均为双方出口占比最高的商品,中国向欧盟出口机电设备规模占比约为43.8%,欧盟向中国出口机电设备规模占比约为30.7%。但从接下来的出口商品种类上来看,我国对欧盟占比较高的商品包括纺织品以及杂项制品,而欧盟对我国出口占比较高的商品还包括车辆、航空器、船舶及运输设备和光学、医疗等仪器以及钟表、乐器等。因此从双方的出口商品情况来看,欧盟在汽车以及精密仪器等领域相较我国具有比较优势。

中欧投资协定的重要意义
从中欧投资协定的意义角度,我们认为中欧投资协定谈判的成功或将扩大双边直接投资规模,改善我国对外直接投资结构,同时或有利于我国如新能源等行业的进一步发展。对于中欧投资协定谈判成功最为直接的影响意义,我们认为是在中欧双边直接投资领域。从前文的描述我们可以看出,当前我国对欧盟地区的直接投资占比仍有不足,中欧投资协定的产生将在一定程度上降低双方直接投资的壁垒,扩大双边直接投资规模,这有助于我国改善对外直接投资结构。根据欧盟委员会公布的2021年至2027年财政框架,诸如自然资源与环境是其未来七年的主要财政支出方向,因此中欧之间投资伙伴关系的加深或将有利于我国如新能源等行业的进一步发展。

在双边直接投资得到加强的同时,中欧投资领域的进一步开放或也将带动双边商品贸易领域的发展,进一步增强中国与欧盟之间的贸易伙伴关系,支撑我国“双循环”新发展格局当中的外部循环环节。中欧投资协定除了将加强中欧双边的直接投资关系以外,中欧投资领域的进一步开放也将带动双边商品贸易领域的发展。中国与欧盟之间互为对方的重要国际贸易伙伴,在投资合作深化的同时,如制造业以及新能源等行业的商品贸易也将同步得到加强。站在国家“十四五”规划的开局之年,中欧投资协定将为我国“双循环”新发展格局当中的外部循环环节提供有力支撑,改善我国外部环境。
将中欧投资协定与RCEP签署结合来看,中欧投资协定的谈判成功或将进一步有利于我国应对中美关系的复杂性与不确定性。去年11月份我国成功签署RCEP,12月底又传来中欧投资协定的积极消息,将两件重大事件结合来看,RCEP的签署帮助中国紧密了与亚太地区特别是与东盟之间的伙伴关系,而中欧投资协定又进一步将伙伴关系的加深延伸至欧洲。从时点与地区特征的角度来看,结合近年来中美关系的复杂多变,中欧投资协定的谈判成功或将进一步有利于我国应对中美关系的复杂性与不确定性。
但对于中欧投资协定值得注意的一点是,当前中国与欧盟之间只是针对协定达成了谈判上的一致,协定后续还需经过文本审核以及双方内部批准等程序后方能生效,因此在协定最终签署之前仍具有一定的不确定性。对于中欧投资协定值得注意的一点是,当前中国与欧盟之间只是针对中欧投资协定在谈判方面取得成功,协定的最终签署后续还需经过文本审核、翻译等工作,并需要经过双方各自的内部批准程序后才能生效,不排除在其中环节出现变化的可能,因此在协定最终签署之前仍旧具有一定的不确定性。
版权及免责声明:凡本网所属版权作品,转载时须获得授权并注明来源“融道中国”,违者本网将保留追究其相关法律责任的权力。凡转载文章,不代表本网观点和立场。
延伸阅读
版权所有:融道中国