首页
新闻
财经
基金
股票
金融
理财
新闻
财经
基金
股票
金融
理财
这些少数族裔创始人如何让科技高管把钱放在嘴边
人工智能将是世界上有史以来最伟大的就业引擎
零工经济如何帮助促进多样性
你如何保护你的公司免受黑客攻击
为什么谷歌搜索自己不再只是为了好玩
为什么潮流正在转向能源部门
苹果WWDC主题演讲中的所有重要内容
云数据存储: 每个质量保证测试人员都应该知道的问题和威胁
使用此折扣VPN保护您的个人和业务数据
4人工智能趋势值得关注2019年
微软的巴厘岛项目试图让你控制你的数据
秒杀网红款,火爆朋友圈的匈牙利鹅绒被到底好在哪里!
物联网如何改变航运业
如何掌握链接构建2019年。如果这样做,将会带来巨大的好处。
回顾: 改变游戏规则的技术创新2018年
EBay是现代最有影响力的公司
这位连续的企业家厌倦了文书工作,他建立了一个聊天机器人来帮助其他人进行管理工作
区块链技术在东南亚的作用越来越大
让我们数字化: 如何实现转型,更好地为客户服务
2019的学习景观
SpaceX的 “starhopper” 测试车进行了一次由猛禽驱动的短途旅行
用这个49美元的电子学位捆绑包学习掌握JavaScript
谣言: 苹果AirPods 2,AirPower,新ipad 3月29日到货
苹果推出了具有黑暗模式的更快,更私密的iOS 13
Salesforce的创新生产力解决方案如何帮助团队更快地完成更多工作
如何掌握社交媒体营销2019年
错误的更新砖耐克 “自动系带” 智能鞋
Google赢得了FCC的批准,以继续开发基于雷达的手传感器
苹果推出新的iPod Touch
埃隆·马斯克的洛杉矶隧道将特斯拉变成了 “铁路引导火车”
市场能否提供小企业所需的综合金融科技工具?
如何破解亚洲竞争激烈的电子科技行业
Google Home和Amazon Echo可以存储您的语音记录。这是它们可以用来对付你的时候。
从星际飞船船长到电动自行车推销员: 与威廉·沙特纳的对话
聊天机器人是客户服务未来的五个原因
人工智能如何帮助您更好地管理时间
在加密货币时代,银行必须转型才能蓬勃发展的5种方式
机器学习如何创造一个更精英、更少偏见的就业市场
测试成功用户体验的一个指标
韩国已经在进行区块链爆炸
Jamf现在帮助小型企业无缝管理移动设备
使用此VPN浏览更智能,更安全
使用此VPN使您的浏览数据保持私有
您需要了解的10种用户体验设计趋势2019年
将AI整合到招聘中如何使面临劳动力危机的公司受益
如果你没有管理策略,你的数据就没用了
即使是 “非人类” AI也可以帮助您与客户建立更有意义的关系的3种方式
物联网的危险 (信息图)
人工智能主导的营销如何以更智能的方式吸引当今的受众
SpaceX正在佛罗里达州建造另一艘星际飞船
您的位置:
首页
>
新闻
>
新任日本大使本周来华 从青岛入境须在官邸隔离两周
原标题:新任日本大使本周来华,从青岛入境须在官邸隔离两周【环球时报-环球网报道 记者 邢晓婧】日本新任驻...
2020-11-24
保险代理人新规出台:准入退出管理升级 首提独立个人代理人
原标题:事关千万保险代理人新规出台:准入退出管理升级 首提独立个人代理人华夏时报记者 吴敏 北京报道经...
2020-11-24
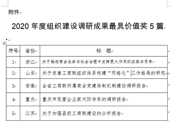
全国工商联关于表彰2020年组织建设优秀调研成果的决定
关于表彰2020年组织建设优秀调研成果的决定全国工商联组织委员会全体委员,各省、自治区、直辖市和新疆生产建...
2020-11-24
安徽警方破获一起跨省售卖假烟案 涉案金额超200万元
原标题:涉案金额超200万元!安徽警方破获一起跨省售卖假烟案近日,安徽铜陵公安破获了一起跨省非法销售假烟案...
2020-11-24
辽宁省沈阳市持续开展进口冷链食品相关核酸检测工作
原标题:应检尽检!辽宁省沈阳市持续开展进口冷链食品相关核酸检测工作近期,全国多地通报了在进口冷链食品及...
2020-11-24
东北暴雪高铁接触网除冰只能靠人工敲打?高科技除冰并不简单
原标题:东北暴雪高铁接触网除冰,只能靠人工敲打?图片来源:中国铁路沈阳局记者 | 唐俊近日东北地区遭遇雨...
2020-11-24
国际油价三周迈入牛市 对冲基金入场抄底
势如破竹!国际油价三周迈入牛市,对冲基金入场抄底24日早盘,国际油价延续上一交易日涨势,投资者对疫苗前景...
2020-11-24
前10月累计销量同比增11% 奇瑞捷豹路虎陈雪峰:明年会有更高增长
原标题:前10月累计销量同比增11% 奇瑞捷豹路虎陈雪峰:明年会有更高增长每经记者 黄辛旭“今年乘用车销量可...
2020-11-24
耗子尾汁公司成立 业务包括互联网直播
耗子尾汁公司成立 业务包括互联网直播11月24日 消息:企查查信息显示,11月23日,海南耗子尾汁文化传媒有限...
2020-11-24
在线旅游迎政策利好 三条主线掘金相关投资机会
炒股就看金麒麟分析师研报,权威,专业,及时,全面,助您挖掘潜力主题机会!11月24日,在线旅游板块逆势走强...
2020-11-24
兴业投资:供需端利好不断 原油剑指8月高点
11月24日,国际两大原油期货周一延续上周五的涨势,进一步逼近8月高点,因新冠疫苗有望在下月部署且美国经济数...
2020-11-24
上任不满两年 长安银行董事长赵永军就被调查了
原标题:上任不满两年,长安银行董事长赵永军就被调查了每经编辑 赵庆今日,中纪委网站通报,据陕西省纪委监...
2020-11-24
60多万购房款被中介挪用?西安长流房产回应公司账户被冻结
原标题:60多万购房款被中介挪用?中介公司开始承认,后又说公司账户被冻结来源:华商报房子都住进去了,却还...
2020-11-24
教育部:将继续强化校外培训机构管理 严肃查处违法违规培训
原标题:教育部:将继续强化校外培训机构管理,严肃查处违法违规培训教育部网站11月23日发布的《对十三届全国...
2020-11-24
中金:光伏玻璃价格保持高位 信义光能目标价17.35港元
热点栏目自选股数据中心行情中心资金流向模拟交易客户端 中金发表研究报告指,考虑到下半年光伏玻璃涨价超...
2020-11-24
择校直通车:北京市第三十五中国际部向你发来邀请函
12月5日,新浪教育将在北京长城饭店举办“新浪2020国际学校秋冬巡展(北京站)”,帮助万千家庭了解北京学校及...
2020-11-24
日本边缘计算协会德永雅树:推进工厂自动化与信息科技间的整合
11月23日至24日,2020年世界互联网大会·互联网发展论坛在浙江乌镇举行。24日上午,大会分论坛“工业互联网的...
2020-11-24
利空突袭:杭州高新实控人失联 上海明汯等7家机构踩雷
原标题:利空突袭!又一A股实控人失联 这些机构踩雷 来源:中国基金报又有上市公司实控人失联!11月23日晚间...
2020-11-24
全球最大资管砸10亿美元买下指数定制公司 释放什么信号?
中国基金报记者姚波作为全球最大的资产管理公司,截至2020年9月30日,贝莱德代表全球投资者管理了约7 81万亿...
2020-11-24
阿联酋新发现240亿桶石油
【英国《金融时报》网站11月23日报道】题:阿布扎比石油储量新增200多亿桶(记者西米恩·克尔发自迪拜)阿联酋...
2020-11-24
王今博:国际黄金原油今日趋势 要点提示分析及多空方向
黄金快讯:11月24日,国际现货黄金周一(11月23日)承压大跌,最低触及1830 69美元 盎司,疫苗接连出现利好...
2020-11-24
宜昌医保局回应“老人冒雨交医保被拒收现金”:多部门调查
原标题:宜昌医保局回应“老人冒雨交医保被拒收现金”:多部门调查针对近日宜昌一老人冒雨交医保被拒收现金一...
2020-11-24
冀中能源集团到期债券还上了 紧急融资30亿元
紧急融资30亿元,冀中能源集团到期债券还上了记者 | 席菁华作为河北省第一大煤企,冀中能源集团有限责任公司...
2020-11-24
RCEP如何惠及马来西亚?马方:各方公平受益 东盟地区分工更明晰
作为东盟第二大国的马来西亚,将如何从刚刚签署的“区域全面经济伙伴关系协定”(RCEP)中受益?马来西亚驻沪...
2020-11-24
半导体将现涨价潮?8英寸产能持续紧张 长期供需矛盾背后原因有二
炒股就看金麒麟分析师研报,权威,专业,及时,全面,助您挖掘潜力主题机会!来源:财联社《科创板日报》(上...
2020-11-24
38438条
上一页
1
..
839
840
841
842
843
844
845
846
847
..
1538
下一页
最新文章
从星际飞船船长到电动自行车推销员: 与威廉·沙特纳的对话
韩国已经在进行区块链爆炸
如果你没有管理策略,你的数据就没用了
调查显示,这些公司将产生下一波企业家浪潮
尽管科技股下跌,Netflix仍在上涨
您是否已尽一切努力为这个销售旺季准备在线公司?
企业家可以通过三种方式使用AI来促进业务发展
2019将为芯片制造行业准备什么?
数字双胞胎的量子飞跃
精彩推荐
苹果WWDC主题演讲中的所有重要内容
微软的巴厘岛项目试图让你控制你的数据
区块链技术在东南亚的作用越来越大
如何掌握社交媒体营销2019年
如何破解亚洲竞争激烈的电子科技行业
机器学习如何创造一个更精英、更少偏见的就业市场
图文观赏
秒杀网红款,火爆朋友圈的匈牙利鹅绒被到底好在哪里!
错误的更新砖耐克 “自动系带” 智能鞋
Google Home和Amazon Echo可以存储您的语音记录。这是它们可以用来对付你的时候。
测试成功用户体验的一个指标
将AI整合到招聘中如何使面临劳动力危机的公司受益
为什么聊天机器人很好,不,他们不会夺走你的工作
绿色云计算: 每个质量保证都应该知道的技术
人工智能如何改变中小企业的商务旅行
这个机器人真空吸尘器在你工作的时候打扫你的房子
热门推荐
零工经济如何帮助促进多样性
为什么潮流正在转向能源部门
4人工智能趋势值得关注2019年
这位连续的企业家厌倦了文书工作,他建立了一个聊天机器人来帮助其他人进行管理工作
Salesforce的创新生产力解决方案如何帮助团队更快地完成更多工作
市场能否提供小企业所需的综合金融科技工具?
友情链接:
百度地图
融道中国
自助投稿
山西商业网
大军事网
中国白银理财网
科技金融网
贵州热线
万隆金银理财网
百度地图
大事中国
中国啤酒网
巴中房产网
深圳都市网
南方站长网
版权所有:融道网