关于表彰2020年组织建设
优秀调研成果的决定
全国工商联组织委员会全体委员,各省、自治区、直辖市和新疆生产建设兵团工商联:
今年以来,全国工商联组织委员会全体委员和各省级工商联克服新冠肺炎疫情影响,围绕组织建设进行理论研究和实践总结,形成了一批质量较高的调研成果。
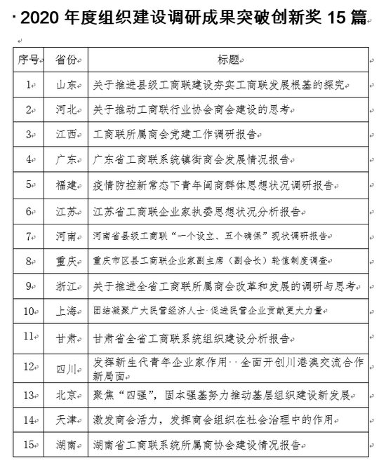
为进一步推动调研工作深入开展,促进成果转化,根据工作安排,全国工商联组织开展了组织建设优秀调研成果评选活动,共收到来自全国工商联组织委员会委员和各省级工商联的调研成果63篇。全国工商联成立评审小组,坚持公平、公正、公开原则,严把质量关,通过评审,决定对《浙江省工商联关于推进商会在参与社会治理中发挥更大作用的实践与思考》等5篇调研成果授予“2020年组织建设调研成果最具价值奖”,对《山东省工商联关于推进县级工商联建设夯实工商联发展根基的探究》等15篇调研成果授予“2020年组织建设调研成果突破创新奖”,对《海南省工商联基层商会建设发展情况调研报告》等25篇调研成果授予“2020年组织建设调研成果探索实践奖”。
希望全国工商联组织委员会全体委员和各省级工商联围绕组织建设,继续深入开展调查研究,解放思想、开拓创新,不断提高工商联组织建设质量和水平,为把各级工商联组织建设成为民营经济人士之家,更好促进新时代非公有制经济健康发展和非公有制经济人士健康成长贡献力量!
附件:2020年组织建设优秀调研成果获奖名单
中华全国工商业联合会办公厅
2020年11月17日


版权及免责声明:凡本网所属版权作品,转载时须获得授权并注明来源“融道中国”,违者本网将保留追究其相关法律责任的权力。凡转载文章,不代表本网观点和立场。
延伸阅读
版权所有:融道中国