首页
新闻
财经
基金
股票
金融
理财
新闻
财经
基金
股票
金融
理财
这些少数族裔创始人如何让科技高管把钱放在嘴边
人工智能将是世界上有史以来最伟大的就业引擎
零工经济如何帮助促进多样性
你如何保护你的公司免受黑客攻击
为什么谷歌搜索自己不再只是为了好玩
为什么潮流正在转向能源部门
苹果WWDC主题演讲中的所有重要内容
云数据存储: 每个质量保证测试人员都应该知道的问题和威胁
使用此折扣VPN保护您的个人和业务数据
4人工智能趋势值得关注2019年
微软的巴厘岛项目试图让你控制你的数据
秒杀网红款,火爆朋友圈的匈牙利鹅绒被到底好在哪里!
物联网如何改变航运业
如何掌握链接构建2019年。如果这样做,将会带来巨大的好处。
回顾: 改变游戏规则的技术创新2018年
EBay是现代最有影响力的公司
这位连续的企业家厌倦了文书工作,他建立了一个聊天机器人来帮助其他人进行管理工作
区块链技术在东南亚的作用越来越大
让我们数字化: 如何实现转型,更好地为客户服务
2019的学习景观
SpaceX的 “starhopper” 测试车进行了一次由猛禽驱动的短途旅行
用这个49美元的电子学位捆绑包学习掌握JavaScript
谣言: 苹果AirPods 2,AirPower,新ipad 3月29日到货
苹果推出了具有黑暗模式的更快,更私密的iOS 13
Salesforce的创新生产力解决方案如何帮助团队更快地完成更多工作
如何掌握社交媒体营销2019年
错误的更新砖耐克 “自动系带” 智能鞋
Google赢得了FCC的批准,以继续开发基于雷达的手传感器
苹果推出新的iPod Touch
埃隆·马斯克的洛杉矶隧道将特斯拉变成了 “铁路引导火车”
市场能否提供小企业所需的综合金融科技工具?
如何破解亚洲竞争激烈的电子科技行业
Google Home和Amazon Echo可以存储您的语音记录。这是它们可以用来对付你的时候。
从星际飞船船长到电动自行车推销员: 与威廉·沙特纳的对话
聊天机器人是客户服务未来的五个原因
人工智能如何帮助您更好地管理时间
在加密货币时代,银行必须转型才能蓬勃发展的5种方式
机器学习如何创造一个更精英、更少偏见的就业市场
测试成功用户体验的一个指标
韩国已经在进行区块链爆炸
Jamf现在帮助小型企业无缝管理移动设备
使用此VPN浏览更智能,更安全
使用此VPN使您的浏览数据保持私有
您需要了解的10种用户体验设计趋势2019年
将AI整合到招聘中如何使面临劳动力危机的公司受益
如果你没有管理策略,你的数据就没用了
即使是 “非人类” AI也可以帮助您与客户建立更有意义的关系的3种方式
物联网的危险 (信息图)
人工智能主导的营销如何以更智能的方式吸引当今的受众
SpaceX正在佛罗里达州建造另一艘星际飞船
您的位置:
首页
>
金融
>
华夏航空预计前三季度净利润同比下降56%-50%
原标题:华夏航空预计前三季度净利润同比下降56%-50%新京报讯(记者 王胜男)10月14日,华夏航空股份有限公司...
2020-10-14
秦泽冉:黄金突然急降原油震荡下行 后市操作策略
黄金昨日暴跌解读,黄金后市怎么看?10月14日,周二,由于美国总统对于量化政策“否绝”,美国经济刺激方案陷...
2020-10-14
郭禹缘:欧盟直言谈判无进展 黄金探底回升15美元
近期有哪些消息面影响黄金走势?黄金短线,中长线如何布局?10月14日,周三亚市盘中,美元指数保持坚挺,报93...
2020-10-14
蒋哲浩:黄金避险失光遭猛烈抛售 黄金后市有望继续回落
10月14日,周三,现货黄金探底回升,现货黄金现报1896 08美元 盎司,涨幅0 2%;美国两党围绕下一轮经济刺激...
2020-10-14
5G又传好消息:5G消息将在15个省开展商用试点
炒股就看金麒麟分析师研报,权威,专业,及时,全面,助您挖掘潜力主题机会!今天这场展会上,5G又传好消息来...
2020-10-14
光速中国朱嘉:核心技术的国产替代将诞生巨大机会
专访光速中国朱嘉:硬科技发展步入快车道,核心技术的国产替代将诞生巨大机会每经记者 姚亚楠硬科技是国家创...
2020-10-14
北京市卫健委:流感疫苗不要多点预约 以免资源浪费
北京市卫健委:流感疫苗不要多点预约,以免资源浪费中新经纬客户端10月14日电 据北京市卫健委网站14日消息,...
2020-10-14
深圳40年孵化442家上市公司 杰出企业层出不穷靠什么?
来源:上海证券报今天上午,深圳经济特区建立40周年庆祝大会在深圳前海隆重举行。作为特区的重要建设者,深圳...
2020-10-14
中信:平淡行情中的期权策略
来源:爱期权原标题:爱权说1014丨平淡行情中的期权策略行情一览期权标的小幅收跌。今日A股小幅低开,盘中窄幅...
2020-10-14
宝信软件放量大跌 三机构席位抛售2.67亿元
原标题:宝信软件放量大跌,三机构席位抛售2 67亿元10月14日,宝信软件放量大跌8 79%,报68 9元,成交额12...
2020-10-14
张津镭:美元反弹压制黄金 今日有望重回上行
10月14日, 昨日(10月13日)国际黄金(伦敦金)走了跳水行情,早间开盘有所震荡,日内最高是触及了1925美元...
2020-10-14
消息称恒大第一大战投者山东高速或到期退出 投资额达230亿
来源:观点地产网10月14日据彭博消息,恒大地产第一大战略投资者山东高速据悉可能坚持到期退出。观点地产新媒...
2020-10-14
中国冻猪肉储备恐耗尽 还能盼来“吃猪自由”吗?
到今年年底,国内生猪产能预计能恢复到非洲猪瘟发生前的6成左右水平,南方恢复速度相对北方稍慢。如无突发或严...
2020-10-14
从3G到5G 库克苹果CEO任期经历三大移动通信发展时期
原标题:从3G到5G 库克苹果CEO任期经历三大移动通信发展时期 来源:TechWeb com cn【TechWeb】10月14日消息,据国
2020-10-14
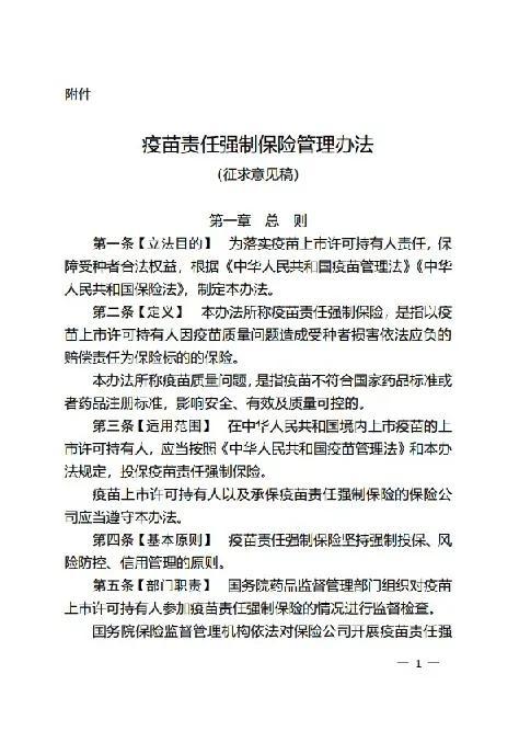
疫苗来了 疫苗强制保险也来了
来源:中国银行保险报10月12日,为贯彻落实《疫苗管理法》有关疫苗责任强制保险制度的规定,国家药监局会同国...
2020-10-14
IEA:未来十年的八成新增电力需求,可依靠可再生能源
原标题:IEA:未来十年的八成新增电力需求,可依靠可再生能源记者 | 彭强面对新冠疫情的冲击,可再生能源和...
2020-10-14
潇湘资本董事长刘虹内幕交易*ST熊猫 遭罚没331万元
原标题:潇湘资本董事长刘虹内幕交易*ST熊猫 遭罚没331万元来源:中国经济网中国经济网北京10月14日讯中国证...
2020-10-14
美元还要进一步上攻?欧元、英镑、日元、瑞郎交易策略
热点栏目自选股数据中心行情中心资金流向模拟交易客户端 原标题:美元还要进一步上攻?!瑞讯银行:欧元、...
2020-10-14
怀远农商行遭骗贷1080万 直接经济损失超740万
原标题:怀远农商行遭骗贷1080万 直接经济损失超740万中国网财经10月14日讯(记者 常实 见习记者 王金瑞)...
2020-10-14
百瑞赢:震荡洗盘持续 逢低仍可低吸
来源:百瑞赢周三,三大指数集体调整。上证指数低开震荡,未能延续前两个交易日的强势。但是下方依然有5日线支...
2020-10-14
北京对入境进京人员实行3次核酸检测
原标题:北京对入境进京人员实行3次核酸检测10月14日下午,北京市召开疫情防控第169场例行新闻发布会,发布了...
2020-10-14
2030年全球半导体市场将达万亿美元 美协会呼吁国际合作
原标题:2030年全球半导体市场将达万亿美元,美协会呼吁国际合作虽然新冠疫情影响了半导体行业的发展,但线上...
2020-10-14
招银国际:维持比亚迪电子买入评级 目标价上调16.7%
热点栏目自选股数据中心行情中心资金流向模拟交易客户端 招银国际发表研究报告,维持比亚迪电子(00285)“...
2020-10-14
央行:中国9月社会融资规模增量为3.48万亿元
2020年前三季度社会融资规模增量统计数据报告初步统计,2020年前三季度社会融资规模增量累计为29 62万亿元,...
2020-10-14
IEA:石油需求已恢复到2019年水平的94%
热点栏目自选股数据中心行情中心资金流向模拟交易客户端 原标题:IEA:石油需求已恢复到2019年水平的94%周...
2020-10-14
36433条
上一页
1
..
1023
1024
1025
1026
1027
1028
1029
1030
1031
..
1458
下一页
最新文章
从星际飞船船长到电动自行车推销员: 与威廉·沙特纳的对话
韩国已经在进行区块链爆炸
如果你没有管理策略,你的数据就没用了
调查显示,这些公司将产生下一波企业家浪潮
尽管科技股下跌,Netflix仍在上涨
您是否已尽一切努力为这个销售旺季准备在线公司?
企业家可以通过三种方式使用AI来促进业务发展
2019将为芯片制造行业准备什么?
数字双胞胎的量子飞跃
精彩推荐
苹果WWDC主题演讲中的所有重要内容
微软的巴厘岛项目试图让你控制你的数据
区块链技术在东南亚的作用越来越大
如何掌握社交媒体营销2019年
如何破解亚洲竞争激烈的电子科技行业
机器学习如何创造一个更精英、更少偏见的就业市场
图文观赏
秒杀网红款,火爆朋友圈的匈牙利鹅绒被到底好在哪里!
错误的更新砖耐克 “自动系带” 智能鞋
Google Home和Amazon Echo可以存储您的语音记录。这是它们可以用来对付你的时候。
测试成功用户体验的一个指标
将AI整合到招聘中如何使面临劳动力危机的公司受益
为什么聊天机器人很好,不,他们不会夺走你的工作
绿色云计算: 每个质量保证都应该知道的技术
人工智能如何改变中小企业的商务旅行
这个机器人真空吸尘器在你工作的时候打扫你的房子
热门推荐
零工经济如何帮助促进多样性
为什么潮流正在转向能源部门
4人工智能趋势值得关注2019年
这位连续的企业家厌倦了文书工作,他建立了一个聊天机器人来帮助其他人进行管理工作
Salesforce的创新生产力解决方案如何帮助团队更快地完成更多工作
市场能否提供小企业所需的综合金融科技工具?
友情链接:
百度地图
融道中国
自助投稿
山西商业网
大军事网
中国白银理财网
科技金融网
贵州热线
万隆金银理财网
百度地图
大事中国
中国啤酒网
巴中房产网
深圳都市网
南方站长网
版权所有:融道网