首页
新闻
财经
基金
股票
金融
理财
新闻
财经
基金
股票
金融
理财
这些少数族裔创始人如何让科技高管把钱放在嘴边
人工智能将是世界上有史以来最伟大的就业引擎
零工经济如何帮助促进多样性
你如何保护你的公司免受黑客攻击
为什么谷歌搜索自己不再只是为了好玩
为什么潮流正在转向能源部门
苹果WWDC主题演讲中的所有重要内容
云数据存储: 每个质量保证测试人员都应该知道的问题和威胁
使用此折扣VPN保护您的个人和业务数据
4人工智能趋势值得关注2019年
微软的巴厘岛项目试图让你控制你的数据
秒杀网红款,火爆朋友圈的匈牙利鹅绒被到底好在哪里!
物联网如何改变航运业
如何掌握链接构建2019年。如果这样做,将会带来巨大的好处。
回顾: 改变游戏规则的技术创新2018年
EBay是现代最有影响力的公司
这位连续的企业家厌倦了文书工作,他建立了一个聊天机器人来帮助其他人进行管理工作
区块链技术在东南亚的作用越来越大
让我们数字化: 如何实现转型,更好地为客户服务
2019的学习景观
SpaceX的 “starhopper” 测试车进行了一次由猛禽驱动的短途旅行
用这个49美元的电子学位捆绑包学习掌握JavaScript
谣言: 苹果AirPods 2,AirPower,新ipad 3月29日到货
苹果推出了具有黑暗模式的更快,更私密的iOS 13
Salesforce的创新生产力解决方案如何帮助团队更快地完成更多工作
如何掌握社交媒体营销2019年
错误的更新砖耐克 “自动系带” 智能鞋
Google赢得了FCC的批准,以继续开发基于雷达的手传感器
苹果推出新的iPod Touch
埃隆·马斯克的洛杉矶隧道将特斯拉变成了 “铁路引导火车”
市场能否提供小企业所需的综合金融科技工具?
如何破解亚洲竞争激烈的电子科技行业
Google Home和Amazon Echo可以存储您的语音记录。这是它们可以用来对付你的时候。
从星际飞船船长到电动自行车推销员: 与威廉·沙特纳的对话
聊天机器人是客户服务未来的五个原因
人工智能如何帮助您更好地管理时间
在加密货币时代,银行必须转型才能蓬勃发展的5种方式
机器学习如何创造一个更精英、更少偏见的就业市场
测试成功用户体验的一个指标
韩国已经在进行区块链爆炸
Jamf现在帮助小型企业无缝管理移动设备
使用此VPN浏览更智能,更安全
使用此VPN使您的浏览数据保持私有
您需要了解的10种用户体验设计趋势2019年
将AI整合到招聘中如何使面临劳动力危机的公司受益
如果你没有管理策略,你的数据就没用了
即使是 “非人类” AI也可以帮助您与客户建立更有意义的关系的3种方式
物联网的危险 (信息图)
人工智能主导的营销如何以更智能的方式吸引当今的受众
SpaceX正在佛罗里达州建造另一艘星际飞船
您的位置:
首页
>
财经
>
水皮:咋回事?葱姜蒜都在涨价!背后是有人在囤货炒作?
视频加载中,请稍候 自动播放 play咋回事?葱姜蒜都在涨价!背后是有人在囤货炒作?向前向后【水皮杂谈...
2020-12-04
手办能升值?背后的庞大产业链你了解吗
原标题:手办能升值?背后的庞大产业链你了解吗作者:苏宁金融打开各大娱乐网站,二次元的气息扑面而来。即使...
2020-12-04
武汉一公司申请有内味了商标被驳回:想做食品
视频加载中,请稍候 自动播放 play网络热词“有内味了”被申请商标,申请公司回应:已被驳回向前向后来...
2020-12-04
崔天凯:没有健康稳定的中美关系 “后疫情世界”不会稳定
原标题:崔天凯:没有健康稳定的中美关系,“后疫情世界”不会稳定来源:新华社新华社华盛顿12月3日消息,中国...
2020-12-04
新三板转板细则出炉,张可亮:精选层这部“无字真经”终于被看懂了
原标题:新三板转板细则出炉,张可亮:精选层这部“无字真经”终于被看懂了“新三板从诞生之初,到精选层的开...
2020-12-04
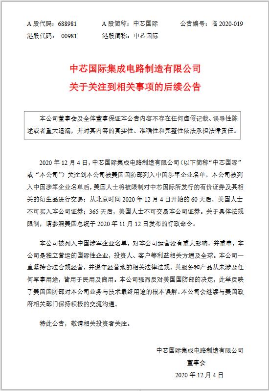
中芯国际回应被美国防部拉黑名单:对公司运营没有重大影响
原标题:中芯国际回应被美国防部拉黑名单:对公司运营没有重大影响12月4日,中芯国际发布公告回应“被美国国防...
2020-12-04
艾德证券期货:蓝月亮今起开始招股,入场费6646港元
艾德证券期货讯,蓝月亮(06993 HK)将于12月4日-12月9日招股,计划发售7 47亿股,招股价介乎10 20-13 16港元,一手5
2020-12-04
电动自行车死伤率攀升 专家呼吁国家立法强制戴头盔
原标题:电动自行车死伤率攀升,专家呼吁国家立法强制戴头盔2020年5月27日,上海市徐汇区华山路非机动车。拍摄...
2020-12-04
黄金价格还能涨吗?中国黄金市场如何发展?来看这场黄金峰会
热点栏目自选股数据中心行情中心资金流向模拟交易客户端 来源:中国财富网 作者:毛超 何苗 张丽梅 徐...
2020-12-04
中国生育率跌破警戒线 原因是什么?
原标题:中国生育率跌破警戒线,原因是什么?原创 艾尔文团长 沉思的托克维尔 收录于话题 时论中国27个在...
2020-12-04
收评:沪指收盘基本持平 创业板保持强势
热点栏目自选股数据中心行情中心资金流向模拟交易客户端 证券时报网12月4日,A股三大股指维持震荡走势,截...
2020-12-04
对话刘世锦:如何看待明年中国经济走势、宏观政策和经济潜能?
原标题:对话刘世锦:如何看待明年中国经济走势、宏观政策和经济潜能?国家统计局近期发布的宏观数据显示,中...
2020-12-04
大股东们早已纷纷“跑路”:大连圣亚四个一字跌停 三千股民无眠
热点栏目自选股数据中心行情中心资金流向模拟交易客户端 原标题:大股东们早已纷纷“跑路”,大连圣亚四个...
2020-12-04
工信部:1-10月全国钢材产量为10.8亿吨 同比增长6.5%
2020年1-10月钢铁行业运行情况一、钢铁产量保持增长。10月,全国生铁、粗钢、钢材产量分别为7617万吨、9220万...
2020-12-04
第十七届中国国际金融论坛将于2020年12月在上海召开
第十七届中国国际金融论坛将于2020年12月在上海召开。论坛主题:数字经济时代的金融服务。论坛创办于2004年,...
2020-12-04
世界黄金协会首席策略师芮强:黄金在中国的热度明显增加
热点栏目自选股数据中心行情中心资金流向模拟交易客户端 来源:中国财富网中国财富网讯(张丽梅)12月4日,...
2020-12-04
罕见窝案:2人泄密9人内幕交易 从姐妹到主治医生全栽了
原标题:罕见窝案!2人泄密9人内幕交易!从姐妹到主治医生全栽了中国基金报记者文景一起夭折的增资案,“顺藤...
2020-12-04
张雁华:需要更多企业家、慈善家关注残疾人群体 帮助其前行
由中国经济传媒协会、华夏时报联合主办的第十三届(2020)中国经济媒体高层峰会于2020年12月4日举行。主题为“...
2020-12-04
蒙牛乳业午后涨超4% 获高盛重申买入评级
热点栏目自选股数据中心行情中心资金流向模拟交易客户端 高盛发布研报表示,短期而言,蒙牛乳业(02319)潜...
2020-12-04
哈尔滨卷烟厂原副厂长公款陪中烟实业原副总情人旅游40余次获刑
原标题:判决书:烟厂副厂长公款陪中烟实业原副总情人旅游40余次获刑近日,中国裁判文书网发布《李光磊贪污、...
2020-12-04
王谦讳:周线收官遇非农 黄金白银短线布局方案及走势分析
12月4日,本次市场ADP数据来看前值修正后40 4万人,预期41万人,公布30 7万人。由此可见市场在11月份美国就...
2020-12-04
银保监会人身险部刘宏健:参与惠民保项目要更加理性
原标题:刘宏健:参与“惠民保”项目要更加理性来源:中国银行保险报12月4日,在由《中国银行保险报》、重庆市...
2020-12-04
邦达亚洲:风险转暖打压避险买需 美元指数跌破91.00
12月4日,美联储主席鲍威尔2日向众议院金融服务委员会表示,美联储不急于缩减债券购买,但没有表示美联储准备...
2020-12-04
澳门博彩毛收入按年跌幅连续4个月收窄 将在拓客方面继续展开工作
原标题:澳门博彩毛收入按年跌幅连续4个月收窄,特区会在拓客方面继续展开工作近日,澳门博彩监察协调局公布了...
2020-12-04
德银:美股估值超过1929年股市崩盘前水平 仅次于互联网泡沫时期
德银:美股估值超过1929年股市崩盘前水平,仅次于2000年互联网泡沫时期智通财经网德意志银行信贷策略师Jim Re...
2020-12-04
38082条
上一页
1
..
770
771
772
773
774
775
776
777
778
..
1524
下一页
最新文章
从星际飞船船长到电动自行车推销员: 与威廉·沙特纳的对话
韩国已经在进行区块链爆炸
如果你没有管理策略,你的数据就没用了
调查显示,这些公司将产生下一波企业家浪潮
尽管科技股下跌,Netflix仍在上涨
您是否已尽一切努力为这个销售旺季准备在线公司?
企业家可以通过三种方式使用AI来促进业务发展
2019将为芯片制造行业准备什么?
数字双胞胎的量子飞跃
精彩推荐
苹果WWDC主题演讲中的所有重要内容
微软的巴厘岛项目试图让你控制你的数据
区块链技术在东南亚的作用越来越大
如何掌握社交媒体营销2019年
如何破解亚洲竞争激烈的电子科技行业
机器学习如何创造一个更精英、更少偏见的就业市场
图文观赏
秒杀网红款,火爆朋友圈的匈牙利鹅绒被到底好在哪里!
错误的更新砖耐克 “自动系带” 智能鞋
Google Home和Amazon Echo可以存储您的语音记录。这是它们可以用来对付你的时候。
测试成功用户体验的一个指标
将AI整合到招聘中如何使面临劳动力危机的公司受益
为什么聊天机器人很好,不,他们不会夺走你的工作
绿色云计算: 每个质量保证都应该知道的技术
人工智能如何改变中小企业的商务旅行
这个机器人真空吸尘器在你工作的时候打扫你的房子
热门推荐
零工经济如何帮助促进多样性
为什么潮流正在转向能源部门
4人工智能趋势值得关注2019年
这位连续的企业家厌倦了文书工作,他建立了一个聊天机器人来帮助其他人进行管理工作
Salesforce的创新生产力解决方案如何帮助团队更快地完成更多工作
市场能否提供小企业所需的综合金融科技工具?
友情链接:
百度地图
融道中国
自助投稿
山西商业网
大军事网
中国白银理财网
科技金融网
贵州热线
万隆金银理财网
百度地图
大事中国
中国啤酒网
巴中房产网
深圳都市网
南方站长网
版权所有:融道网