原标题:携程2020年报背后的流量焦虑:渠道垄断不再,航司、酒店、社交平台分食蛋糕
记者 | 郑萃颖
3月16日,携程公布了2020年度财务报告。在疫情冲击下,携程去年实现总交易额(GMV)3950亿元,全年净营业收入183亿元人民币,在旅游业内处于领先地位。
但细读这份财报,会发现携程正面临着巨大的竞争压力和流量焦虑。
竞争加剧
“未来我们可能会面临来自新的国内旅行社和前来拓展中国市场的国际玩家的竞争。包括酒店和航空公司,内容平台、社交网络,都在进入旅游业。”携程财报中称。
酒店和航空公司通过折扣促销,或者与其他旅游公司联盟的方式,获得行业中的市场份额;潜在竞争对手则通过与海外旅游整合商结盟,“可能会有更有效的渠道来满足中国游客的海外需求”。
例如,受疫情冲击的2020年,国内航空公司纷纷推出了“随心飞”等促销产品。酒店也通过各种渠道售卖自己的“酒店+餐饮/体验”产品,或者与直播平台合作,面向消费者进行预售。
携程20-F年报显示,部分合作企业向携程支付的佣金正在减少。

例如,2020年首旅如家给携程的佣金为4900万元,而前两年分别是9300和9100万元。这有可能是疫情的影响,但另一方面,华住支付给携程的佣金为7800万元人民币,比2018、2019年增加,或与华住本身的业务规模增长有关。
疫情前,华住集团的直销比例在整体销售额中约占86%,而首旅如家自有渠道带来的酒店销售量占比也接近八成。这两家酒店集团都有提升自有渠道销售比例、减少对OTA依赖的计划。
来自其他OTA平台的竞争也不容忽视。携程作为同程艺龙第二大股东,互相提供房源和销售支持。2020年,携程支付给同程艺龙的佣金总额为3.24亿元人民币,而同程艺龙支付给携程的佣金为1.51亿元,比携程支付的少一半。
佣金与售出的酒店房量直接挂钩,携程向同程艺龙支付的佣金更多,意味着后者售出的携程房源更多。
同程艺龙获得腾讯投资后,得到微信流量入口加持,月活跃用户不断提升,在2020年第三季度达到2.46亿,而且非一线城市的新增付费用户不断增长。
“佣金来自于分销,同程给携程的佣金多,当然表示同程有能卖酒店的流量,”海择资本创始人罗海资评价称,“但同时,相同的酒店,携程拿到的酒店协议价比同程便宜很多,同程把佣金给了携程,出售携程房源,能赚的钱比销售自己签的酒店还多,这符合理性决策。”
携程的流量焦虑
尽管携程在OTA行业仍占据优势地位,但20-F年报指出,公司现有的竞争优势,例如App或网站上的活跃用户基础更大,财务、营销和战略关系、联盟、知名度、技术能力或商业模式,都可能被模仿。同时,竞争对手“可能受益于其其他服务的现有用户基础,利用已经获得的流量,引导用户从其他服务产品到他们的旅游服务,并进一步实现协同效应。”
符合这一描述的竞争对手,包括美团、阿里(飞猪)、京东、同程旅行(微信流量支持)、谷歌,甚至未来的拼多多、抖音和小红书。
和携程这种以旅游交易为主旨的平台相比,电商平台、内容平台的用户访问频率更高,也就意味着更大的流量。
“任何一家对业务有责任心的互联网公司,都应该为流量焦虑。”罗海资评价。
布局内容生态
如何解决流量焦虑?
携程年报指出,在过去,“某些竞争对手”通过广告宣传、促销等手段来推广品牌、增加市场份额,携程也采取过类似的策略,但这些营销手段意味着巨大的成本。相比之下,构建内容生态成本能获得更加长久和稳定的流量。
年报中称,自2018年,携程在自己的平台上推出内容分享功能,允许用户发现、探索和分享与旅游相关的内容,包括目的地评论、旅游体验和提示,从而进一步丰富平台的内容生态。
2020年,携程正式提出内容生态战略,包括运营直播、旅游UGC内容等具体业务。在疫情期间,携程创始人、董事局主席梁建章亲自上阵直播带货,携程直播和特卖频道全年累计贡献交易额约50亿元。
“从去年开始,我们确实注意到内容以及包括实时流媒体和新销售在内的内容,极大地帮助我们提高了转化率。因此,我们整体营销效率得到了提高。”携程CEO在近期2020年财报分析会议上说,“进入2021年,我们将继续对内容产品进行投资,并希望我们的营销效率不断提高。”
20-F年报显示,2020年是携程营业成本在过去五年中最少的一年,在40亿元左右,而市场营销费用也是过去五年中最低,为44亿元,而2018年、2019年这笔费用都超过90亿元人民币。
携程预计,2021年春节过后,中国国内旅行将有很好的恢复势头,并迎来强劲反弹,因此在服务能力、内容生成、技术投入方面做好准备。
在财报会议上,摩根大通分析师Alex Yao询问携程,在做内容方面,要怎么和成熟的内容平台,比如抖音、小红书竞争?
梁建章认为,携程的优势在于将内容连接到产品的能力,庞大的产品库存和交易平台的属性,可以使内容顺畅地转化为交易。
梁建章为内容生态制定了“三步走”策略:首先,丰富内容的类别和形式;其次,有效推荐产品,提高转化率,尤其是短途游产品,完成从内容到交易的完整循环;第三,借助内容、产品以及优质用户群、广泛的营销网络,成为一个旅游营销中心,在旅游、娱乐、广告和营销中增加收入机会。
年报中的其他数据
F-20年报显示,2020年,携程总收入中大约有39%、39%、7%、5%和10%来自住宿预订、交通票务、打包产品、差旅,以及其他产品和服务。

2018年、2019年和2020年,携程酒店预订业务收入分别为116亿元、135亿元和71亿元(合11亿美元),分别占营收的比例为37%,38%和39%。
2018年、2019年和2020年,携程交通票务业务收入129亿元,140亿元人民币和71亿元人民币(11亿美元),分别占公司总收入的42%、39%和39%。携程CEO孙洁表示,2020年,携程超过40%的新客户来自三线以下城市,而交通票务已成为获取新用户的重要渠道,可以与之交叉销售其他产品。
年报显示,携程高管总体持股比例为6.7%,百度是最大的机构投资人,持有11.5%的股份。此前路透社消息,携程计划在今年上半年赴香港二次上市,募资最少10亿美元。
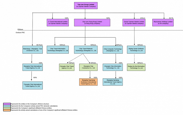
携程集团架构图 以上图片来源:携程2020年20-F年度报告2020年,作为大股东的携程,向途家网提供3.4亿元贷款,贷款利息700万元,还款期限为15至18个月。
携程认为,国内旅游业正在复苏。自2020年第三季度以来,携程的用户预订取消率已回落到疫情之前的水平。
年报显示,2020年底,携程旗下有约6000家线下门店布局中国300多个城市,同时正向中国的二三线城市扩张。这一数据虽然比疫情前的高峰期(7000多家)有所减少,但已经是疫情后旅行社门店体量最大、存留数量最多的一家。
在全球范围内,截至2020年12月31日,携程提供全球480多家航空公司的航班,覆盖全球200多个国家和地区的2600多个机场;全球范围内提供超过31万项目的地玩乐活动;通过Trip.com提供的产品和服务,覆盖20种语言和31种当地货币;携程集团子公司Skyscanner在全球52个国家和地区提供超过30种语言的产品和服务。
版权及免责声明:凡本网所属版权作品,转载时须获得授权并注明来源“融道中国”,违者本网将保留追究其相关法律责任的权力。凡转载文章,不代表本网观点和立场。
延伸阅读
版权所有:融道中国