来源:一瑜中的
文/华创证券首席宏观分析师:张瑜
执业证号:S0360518090001
主要观点
前言:
自2020年9月22日,总书记提出“二氧化碳排放力争于2030年前达到峰值,努力争取2060年前实现碳中和”这一目标后,“碳达峰、碳中和”相关工作持续快速推进中。本篇报告,着重梳理,2020年9月后,各地方出台的针对碳达峰的具体举措,分四类予以呈现。
一、明确碳达峰时间点
北京,开始考虑碳中和。“十四五时期,碳排放稳中有降,碳中和迈出坚实步伐”。上海,2025年之前达峰。广东、江苏提出在全国率先实现碳达峰。
二、供给侧:重在调整能源结构与产业结构,降低能耗,减少一次能源消费
1、严格落实差别化电价政策:如江苏、甘肃、内蒙等。例如甘肃:2021年2月25日,发文要求对钢铁、铁合金、电解铝、锌冶炼、电石、烧碱、黄磷、水泥等八个高耗能行业企业的产能,按照允许类、限制类、淘汰类分别执行的差别化电价政策。限制类每千瓦时加征0.1元、淘汰类每千瓦时加征0.3元(水泥每千瓦时加征0.4元、钢铁每千瓦时加征0.5元)。
2、严控高耗能项目,优化产业结构。如内蒙、广东、浙江等。如内蒙:从2021年起,不再审批焦炭(兰炭)、电石、聚氯乙烯(PVC)、合成氨(尿素)、甲醇、乙二醇、烧碱、纯碱、磷铵、黄磷、水泥(熟料)、平板玻璃、超高功率以下石墨电极、钢铁(已进入产能置换公示阶段的,按国家规定执行)、铁合金、电解铝、氧化铝(高铝粉煤灰提取氧化铝除外)、蓝宝石、无下游转化的多晶硅、单晶硅等新增产能项目。如浙江,“到2025年单位工业增加值二氧化碳排放显著下降,工业领域碳排放总量趋于稳定。”“对钢铁、水泥、平板玻璃等重点行业,探索建立平均先进碳排放对标机制”。“对新上石化、化纤、水泥、钢铁、造纸等高耗能项目,原则上要实行用能权有偿使用交易和差别化电价政策。”
3、大力发展新能源,优化能源结构。例如山东,到2021年底,新能源和可再生能源发电装机占电力总装机比重达到32%以上,加大煤电压减力度。
4、锅炉以电替煤,减少碳排放。
5、提高能耗降低要求。例如天津,要求2021年全市单位地区生产总值能耗同比下降3.7%左右。这一目标高于2020年1%的目标。例如内蒙古,要求2021年全区单位地区生产总值能耗降低3%,这一目标高于十三五期间的5年14%。
三、需求侧:重点在绿色出行、绿色消费,减少一次能源消费
1、大力推广新能源汽车。如北京、上海、山西等。北京,2025年前力争实现氢燃料电池汽车累计推广量突破1万辆。上海,2025年目标,“个人新增购置车辆中纯电动汽车占比超过50%。”
2、推行绿色交通、绿色消费。例如浙江,到2025年,政府采购中绿色采购占同类产品的比例达到80%。深入开展塑料污染全链条治理专项行动。序禁止、限制使用不可降解塑料袋等一次性塑料制品。
四、其他:关注生态碳汇与低碳技术革新
1、布局碳中和先进技术。2020年12月11日,全球首家以“碳中和”命名的研究机构——长三角碳中和战略发展研究院在南京成立。研究院由南京市政府联合东南大学等有关方面共同组建,将聚焦碳中和领域的政策、技术、产品等开展研究,促进碳中和技术成果转化和推广应用。此外,国家电网的碳达峰、碳中和行动方案也指出,要推动氢能利用,碳捕集、利用和封存等技术研发。
2、全面推行林长制,提高生态汇碳能力。
风险提示:碳减排在供给侧执行力度超预期,工业品价格超预期上行。
报告目录

报告正文
一
碳中和重要时间线简要梳理
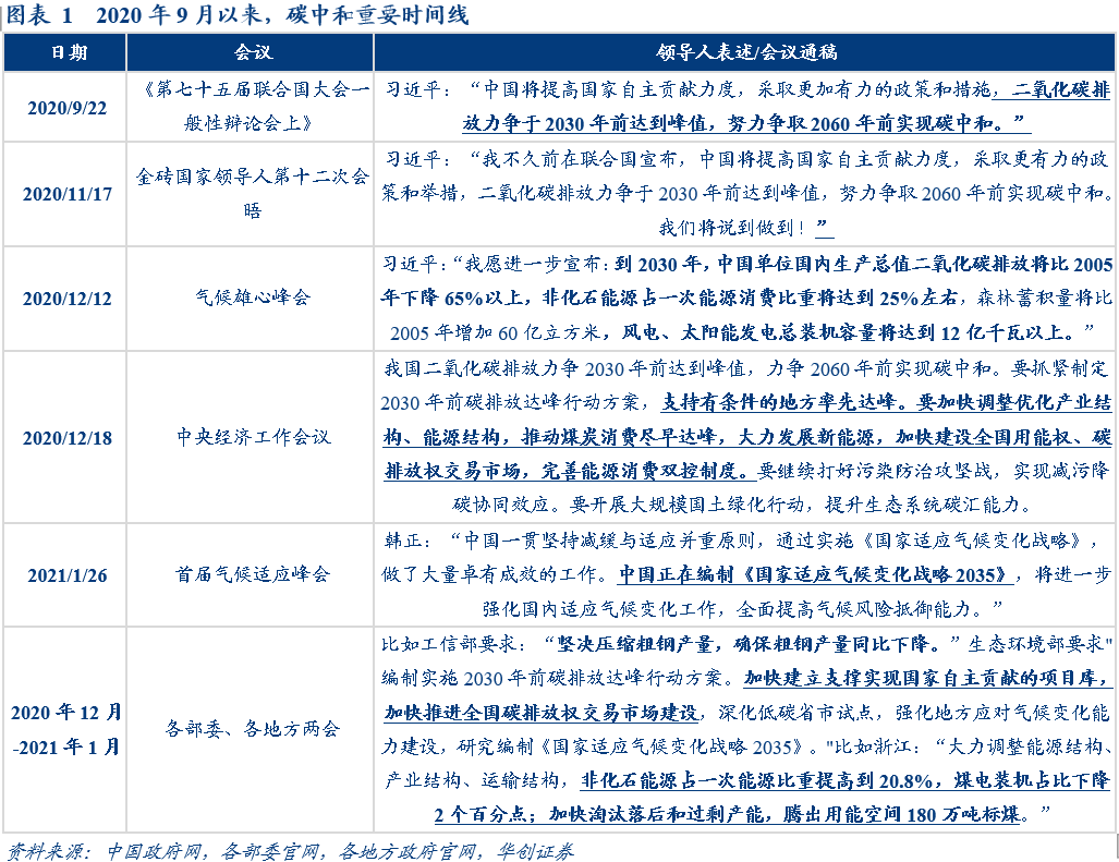
2020年9月22日,总书记提出“二氧化碳排放力争于2030年前达到峰值,努力争取2060年前实现碳中和”。2020年12月16-18日召开的中央经济工作会议上对碳达峰、碳中和予以部署。2020年12月下旬-2021年1月,各部委年度工作会议、各地方政府两会对碳达峰、碳中和作出针对性工作安排。

二
各省最新碳中和相关举措梳理
(一)明确碳达峰时间点
代表省市:北京、上海、广东、江苏
北京,2025年之前碳排放下降。根据北京市《2021年政府工作报告》,“十四五时期,碳排放稳中有降,碳中和迈出坚实步伐”。
上海,2025年之前达峰。根据《上海市国民经济和社会发展第十四个五年规划和2035年远景目标纲要》,“着力推动电力、钢铁、化工等重点领域和重点用能单位节能降碳,确保在2025年前实现碳排放达峰,单位生产总值能源消耗和二氧化碳排放降低确保完成国家下达目标。”
广东与江苏,率先达峰。根据《中共广东省委关于制定广东省国民经济和社会发展第十四个五年规划和2035年远景目标的建议》,要求“制定实施碳排放达峰行动方案,推动碳排放率先达峰。”根据《中共江苏省委关于制定江苏省国民经济和社会发展第十四个五年规划和2035年远景目标的建议》,要求“碳排放提前达峰后稳中有降”。
(二)供给侧:重点在调整能源结构与产业结构,降低能耗,减少一次能源消费
1、严格落实差别化电价政策
代表省市:甘肃、内蒙古、江苏
甘肃:2021年2月25日,甘肃发改委等7部门发布《甘肃省高耗能行业执行差别电价管理办法》,“通过差别电价引导高耗能行业加大节能降耗技术改造力度,加快淘汰落后产能……对钢铁、铁合金、电解铝、锌冶炼、电石、烧碱、黄磷、水泥等八个高耗能行业企业的产能,按照允许类、限制类、淘汰类分别执行的差别化电价政策。”。(注:限制类为加价标准为每千瓦时0.10元,淘汰类产能生产用电加价标准为每千瓦时0.30元。水泥淘汰类加价标准为每千瓦时0.40元。钢铁淘汰类加价标准为每千瓦时0.50元。)
内蒙古:2021年2月9日,内蒙古自治区召开全区能耗双控工作新闻发布会。自治区将进一步完善能源价格政策,全面清理取消对高耗能行业的优待类电价以及其他各种不合理价格优惠政策,严格实施差别电价、惩罚性电价,推动高耗能行业节能减排、淘汰落后,促进产业结构、能源结构优化升级。
一是自2021年2月10日起,取消蒙西地区电解铝行业基本电费折算每千瓦时3.39分的电价政策,取消蒙西电网倒阶梯输配电价政策。
二是自2021年2月10日起,自备电厂按自发自用电量缴纳政策性交叉补贴,蒙西、蒙东电网征收标准分别为每千瓦时0.01元、0.02元(含税)。
三是继续对电解铝、水泥、钢铁行业执行阶梯电价政策,2021年能耗标准和加价标准严格按照国家规定执行。2022、2023年自治区工信部门研究制定更加严格的能耗标准,自治区发展改革部门明确加价标准,在现行水平的基础上分别提高30%、50%。
四是严格按照国家规定对电解铝、铁合金、电石、烧碱、水泥、钢铁、黄磷、锌冶炼8个行业实行差别电价政策。2021年征收标准为限制类每千瓦时0.1元、淘汰类每千瓦时0.3元(水泥每千瓦时0.4元、钢铁每千瓦时0.5元),2022、2023年差别电价的加价标准,在现行水平的基础上分别提高30%、50%。
江苏,2020年10月19日,《省发展改革委省生态环境厅关于对钢铁企业实施超低排放差别化电价政策的通知》,钢铁企业超低排放差别化电价政策自2021年1月1日起执行至2025年12月31日。加价幅度见下表。

2、严控高耗能项目,优化产业结构
代表省市:内蒙古、广东、浙江等
内蒙古,《关于确保完成“十四五”能耗双控目标任务若干保障措施(征求意见稿)》提出,“控制高耗能行业产能规模。从2021年起,不再审批焦炭(兰炭)、电石、聚氯乙烯(PVC)、合成氨(尿素)、甲醇、乙二醇、烧碱、纯碱、磷铵、黄磷、水泥(熟料)、平板玻璃、超高功率以下石墨电极、钢铁(已进入产能置换公示阶段的,按国家规定执行)、铁合金、电解铝、氧化铝(高铝粉煤灰提取氧化铝除外)、蓝宝石、无下游转化的多晶硅、单晶硅等新增产能项目,确有必要建设的,须在区内实施产能和能耗减量置换。除国家规划布局和自治区延链补链的现代煤化工项目外,‘十四五’期间原则上不再审批新的现代煤化工项目。合理有序控制数据中心建设规模,严禁新建虚拟货币挖矿项目。”
广东,《2021年政府工作报告》,“研究建立用能预算管理制度,严控新上高耗能项目。制定更严格的环保、能耗标准,全面推进有色、建材、陶瓷、纺织印染、造纸等传统制造业绿色化低碳化改造。”
浙江,《2021年政府工作报告》,“加快淘汰落后和过剩产能,腾出用能空间180万吨标煤。”2月5日,浙江省发改委发布《浙江省绿色循环低碳发展“十四五”规划(征求意见稿)》。供给侧核心内容包括:
1)推动产业绿色转型。“到2025年单位工业增加值二氧化碳排放显著下降,工业领域碳排放总量趋于稳定。”“对钢铁、水泥、平板玻璃等重点行业,探索建立平均先进碳排放对标机制”。
2)健全循环发展体系。“到2025年,全省主要资源产出率提高20%以上。引导废钢加工基地提标改造,……。以电器电子产品、汽车产品、动力蓄电池、铅酸蓄电池、饮料纸基复合包装物、轮胎等为重点,推行生产者责任延伸制。”
3)打造绿色能源体系。“强化煤炭消费总量控制。到2025年,非化石能源占一次能源消费比重达到24%,光伏装机容量达到2400万千瓦左右,风电装机容量达到830万千瓦左右”。“对新上石化、化纤、水泥、钢铁、造纸等高耗能项目,原则上要实行用能权有偿使用交易和差别化电价政策。”

3、大力发展新能源,优化能源结构
代表省市:山东,浙江、山西
山东,2021年2月7日,印发2021年全省能源工作指导意见。主要目标:“到2021年底,新能源和可再生能源发电装机达到5200万千瓦以上,占电力总装机比重达到32%以上;煤电装机控制在1中共江苏省委关于制定江苏省国民经济和社会发展第十四个五年规划和2035年远景目标的建议亿千瓦左右,占电力总装机比重66%左右。……加大煤炭煤电压减力度。……关停淘汰30万千瓦以下所在地区非唯一、不可替代民生热源燃煤机组,2021年关停规模200万千瓦,升级改造规模100万千瓦,30万千瓦及以上煤电装机占煤电总装机的比重提高到75%以上。”
浙江,《2021年政府工作报告》,“2021年,非化石能源占一次能源比重提高到20.8%,煤电装机占比下降2个百分点;加快淘汰落后和过剩产能,腾出用能空间180万吨标煤。”
山西,2020年12月3日,发布《山西省光伏制造业发展三年行动计划(2020-2022年)》,11月18日,发布《山西省风电装备制造业发展三年行动计划(2020-2022年)》。“力争到2022年,光伏制造业营业收入达到130亿元”、“到2022年底,省内制造的风电整机装机总容量达到600万千瓦,实现翻一番的目标,带动省内发电机、法兰、塔筒、制动器等配套零部件生产企业发展。”
此外,国家电网3月1日发布“碳达峰、碳中和”行动方案。方案要求,“在能源供给侧,构建多元化清洁能源供应体系。一是大力发展清洁能源……二是加快煤电灵活性改造……”“新增跨区输电通道以输送清洁能源为主,“十四五”规划建成7回特高压直流,新增输电能力5600万千瓦。到2025年,公司经营区跨省跨区输电能力达到3.0亿千瓦,输送清洁能源占比达到50%。……到2030年,公司经营区风电、太阳能发电总装机容量将达到10亿千瓦以上,水电装机达到2.8亿千瓦,核电装机达到8000万千瓦。……到2025年,公司经营区分布式光伏达到1.8亿千瓦。”
4、锅炉以电替煤,减少碳排放
代表省市:四川
四川,2021年1月14日,印发《四川省燃煤(油、柴、气)锅炉窑炉电能替代项目目录(2021年)》的通知。“2021年开始,全省燃煤(油、柴、气)锅炉窑炉电能替代工作实行目录制管理。原则上,年初印发目录,7月底根据各地执行情况调整一次目录。”1月印发的目录中,共有111个项目,通过新建/改造的方式,完成燃煤锅炉电能替代。
5、提高能耗降低要求
代表省市:天津、内蒙古。
天津市,2月20日发布《关于印发天津市2021年节能工作要点的通知》,要求2021年全市能源消费总量控制在8300万吨标准煤以内,单位地区生产总值能耗同比下降3.7%左右。其中,单位GDP能耗下降幅度高于2020年1%的目标,也高于2019年的目标(2016-2019年四年复合下降速度为3.3%)。
内蒙古,2月9日召开全区能耗双控工作新闻发布会,“自治区已于去年12月底提前下达各盟市2021年能耗双控目标任务,先行确定了2021年全区单位地区生产总值能耗降低3%,能耗增量控制在500万吨标准煤以内的目标任务。”。这一能耗下降目标幅度高于十三五的年均下降幅度。根据内蒙古《“十三五”节能降碳综合工作方案》,“到2020年,全区万元GDP能耗比2015年下降14%……”。

(三)需求侧:重点在绿色出行,绿色消费,减少一次能源消费
1、大力推广新能源汽车
代表省市:北京、上海、山西
北京,2020年10月29日,北京市经济和信息化局印发《北京市氢燃料电池汽车产业发展规划(2020-2025年)》,“2023年前,……培育3-5家具有国际影响力的氢燃料电池汽车产业链龙头企业,力争推广氢燃料电池汽车3000辆、建成加氢站37座,……2025年前,……力争实现氢燃料电池汽车累计推广量突破1万辆、再新建加氢站37座(共计74座)”。
上海,2021年2月25日,发布《上海市加快新能源汽车产业发展实施计划(2021-2025年)》,2025年目标,“本地新能源汽车年产量超过120万辆,新能源汽车产值突破3500亿元,占全市汽车制造业产值35%以上。……个人新增购置车辆中纯电动汽车占比超过50%。公交汽车、巡游出租车、党政机关公务车辆、中心城区载货汽车、邮政用车全面使用新能源汽车,国有企事业单位公务车辆、环卫车辆新能源汽车占比超过80%,网约出租车新能源汽车占比超过50%。燃料电池汽车应用总量突破1万辆。”
山西,2020年10月14日,印发《加快推进甲醇汽车产业发展和全省域推广应用的实施方案》。主要目标“到2021年底,全省形成年产15万辆甲醇汽车的产能,在太原、晋中、长治、运城等重点城市的出租车、网约车等领域推广M100甲醇汽车5000辆,建成甲醇加注站100座以上。力争到2022年底,全省范围内开展3-5个(条)甲醇汽车示范运营项目(线路),推广应用M100甲醇汽车超过2万辆,全省建成甲醇加注站200座以上。”
2、推行绿色交通、绿色消费
代表省市:浙江。
浙江省发改委发布《浙江省绿色循环低碳发展“十四五”规划(征求意见稿)》。需求侧核心内容包括:
1)健全绿色交通体系。构建以高速铁路和城际铁路为主体的大容量快速客运系统,加快建设杭绍甬智慧高速公路。推动城市轨道交通、公交专用道、快速公交系统等公共交通基础设施智慧化改造,新建智能公用充电桩5万个、自用充电桩30万个以上。
2)持续推进绿色消费。推进统一的绿色产品标准、认证、标识体系建设,鼓励公众优先购买节能、节水、环保、资源再生等绿色标志产品。到2025年,政府采购中绿色采购占同类产品的比例达到80%。
3)大力倡导绿色生活方式。深入开展塑料污染全链条治理专项行动,有序禁止、限制使用不可降解塑料袋等一次性塑料制品,鼓励消费者旅行自带洗漱用品,提倡重拎布袋子、重提菜篮子、重复使用环保购物袋。
(四)其他:关注生态碳汇与低碳技术革新
1、布局碳中和先进技术
代表省市:江苏。
江苏:2020年12月11日,根据东南大学官网,“全球首家以‘碳中和’命名的研究机构——长三角碳中和战略发展研究院在南京成立。”。根据2021年1月12日的报道《“达峰”“碳中和”未来已来江苏准备好了吗——碳排放四问》,“研究院由南京市政府联合东南大学等有关方面共同组建,将聚焦碳中和领域的政策、技术、产品等开展研究,促进碳中和技术成果转化和推广应用,为地方政府提供碳达峰、碳中和政策咨询,为企业提供绿色转型解决方案。”
此外,国家电网的碳达峰、碳中和行动方案也指出,“加快能源技术创新,提高新能源发电机组涉网性能,加快光热发电技术推广应用。推进大容量高电压风电机组、光伏逆变器创新突破,加快大容量、高密度、高安全、低成本储能装置研制。推动氢能利用,碳捕集、利用和封存等技术研发,加快C02资源再利用。”
2、全面推行林长制,提高生态汇碳能力
代表省市:安徽,河北
安徽,2021年2月8日,印发《安徽省林业局2021年工作要点》,“深化新一轮林长制改革。认真贯彻落实中办、国办《关于全面推行林长制的意见》,全面建设全国林长制改革示范区,努力创造更多安徽经验。……全年计划完成人工造林40万亩,封山育林100万亩,退化林修复70万亩,森林抚育500万亩;创建省级森林城市4个、省级森林城镇40个、省级森林村庄400个。”。
河北,据燕赵都市报《2021年河北省林草局将开展这些工作》报道,“2021年河北省林草局开展以下工作:……着力提升森林草原碳汇能力。2021年全省完成营造林600万亩,其中造林绿化300万亩,森林抚育300万亩。”
具体内容详见华创证券研究所3月1日发布的报告《【华创宏观】迈开碳中和的脚步:各省最新政策梳理 》。
版权及免责声明:凡本网所属版权作品,转载时须获得授权并注明来源“融道中国”,违者本网将保留追究其相关法律责任的权力。凡转载文章,不代表本网观点和立场。
延伸阅读
版权所有:融道中国