投资研报
【硬核研报】军工长牛序幕已拉开!中金高喊投资主线已找到,这家资产规模全国第一,收入全球第六的巨头就是核心资产?
【硬核研报】农业芯片事关“自主可控”,转基因种业再迎政策催化,成长期龙头将享受估值溢价!
【ETF投资日报】农林牧渔大涨,农业ETF PK 养猪ETF,买哪个?
【硬核研报】新能源汽车加速普及下,这一赛道价值量暴增三倍!龙头市占率已超30%,还刚拿下特斯拉和上汽集团的超级大单
原标题:现场检查正让企业IPO梦破灭?11家创业板拟上市企业被抽检,5家赶紧撤材料,问题究竟在哪
财联社(北京,记者高云)讯,牛年开工首日,又有3家公司创业板IPO审核遭终止。
2月18日,深交所公告显示,深圳国人科技股份有限公司、江苏凤凰画材科技股份有限公司、格林生物科技股份有限公司分别向深交所撤回首次公开发行股票并在创业板上市申请文件,各自保荐机构也一并提交了相关申请,深交所由此终止对上述3家公司首次公开发行股票并在创业板上市的审核。

截至2月18日,今年已有27家公司被终止创业板上市,同时间长度对比来看,增幅高达171.13%。创业板注册制以来,总体有50家公司被终止上市。此外,2月份已有19家终止,远超1月份全月的7家终止上市公司数量。
创业板注册审核是否趋严?资深投行人士王骥跃向财联社记者表示,每周的发行节奏稳定,所谓的审核趋严,只是拦住了很多滥竽充数的公司而已,早期的高通过率导致不太符合条件或没有完全准备好的公司挤进来。
“当浑水摸鱼的公司多了,审核也确实可能会更严格一些甄别,因为信任度会下降,但这并不代表审核尺度变了,也不是注册制理念变了,更重要的是要提高申报质量。”王骥跃表示。
19家公司创业板上市被终止,中信保荐项目被终止最多
截至2月18日,今年2月份已有19家公司在创业板上市审核被终止,远超1月份整月数量,1月份终止上市的公司有7家。
其中,中信证券保荐被终止的最多达3家,中信建投、民生证券、国信证券、国金证券、东吴证券各有2家保荐的公司被终止,财通证券、东莞证券、东兴证券、光大证券、国泰君安、华泰联合各有1家公司被终止。
2月18日被终止上市的三家公司保荐机构分别为民生证券、东兴证券、财通证券。

近半创业板信披抽查公司被终止上市
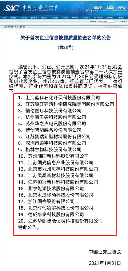
1月31日,中国证券业协会组织了首发公司信息披露质量检查名单第二十八次抽签仪式,本批参与抽签为2021年1月30日前受理的科创板和创业板公司,共计407家,20家公司进入首发公司信息披露质量抽查名单,其中创业拟上市公司11家,科创板拟上市公司9家。
与2月份已被终止的公司两相对照,5家创业板公司终止审核,创业板抽查公司审核终止比例达到45.45%;科创板被抽查公司中,2月份以来仅有1家被终止审核,深圳市柔宇科技股份有限公司于2月10日被终止科创板上市审核。
整体来看,首发公司信披质量抽查名单被终止率达到30%。

今年已有27家公司被终止创业板上市
创业板注册公司审核趋严了吗?对比今年以来与创业板注册制实施以来创业板注册数据发现,同时间长度的注册生效公司数量几乎接近,但被终止数量大幅增加。
截至2月18日,2021年以来创业板注册生效20家,与相同时长创业板注册数据对比,相差不大,创业板注册生效公司目前已有94家。
因撤回、审核不通过被终止及终止注册则大幅增加,今年以来不到两个月的时间,终止总数达到27家,同时间长度对比则增幅高达171.13%,创业板总体终止数量有50家。
今年以来,创业板注册制稳定实施48天,约为创业板启动注册直以来时长的19.92%。自去年6月22日至今,创业板注册制推行已有209天。2020年6月22日,深交所启动受理公司创业板注册申请。
今年创业板注册审核数据显示,截至2月18日,2021年以来,318家拟创业板注册上市公司更新审核状态,上市委会议通过54家,占比16.9%;提交注册37家,占比11.6%;已受理2家,占比0.6%;已问询170家,占比53.4%;暂缓审议1家,占比0.3%;中止7家,占比2.2%;因撤回、审核不通过被终止及终止注册总计27家,占比8.4%;注册生效20家,占比6.2%。
事实上,过会企业拿批文的速度也正放缓。2020年11月87家公司取得上市批文,12月80家,到了2021年1月,则降至54家。与此同时是排队企业数量的持续上升,据投中网陶辉东最新文章统计,目前沪深两市IPO排队企业总数已经来到了533家之多。
创业板注册制整体数据来看,截至2月18日,自创业板注册制实施以来,拟创业板上市公司有545家;上市委会议通过78家,占比14.3%;提交注册46家,占比8.4%;已受理5家,占比0.9%;已问询235家,占比43.1%;暂缓审议1家,占比0.1%;中止36家,占比6.6%;因撤回、审核不通过被终止及终止注册总计50家,占比9.0%;注册生效94家,占比17.2%。
专家:发行节奏稳定,“审核更严”是为挡住滥竽充数者
创业板注册制审核真的趋严了吗?资深投行人士王骥跃向财联社记者表示,审核趋严的说法是表面的说法,但实际上,不应该只看终止率或否决率,更应该要看通过数量。审核通过的数量并没有出现明显的下降,所谓的审核更严了,只是拦住了很多滥竽充数的公司而已。
“如果审核变更严格了,应该是通过的公司更少了,或者相同的问题原先给过了现在不给过了,但是从当前的态势看,整体上并不能得到这个结论,每周依然是那么多公司过会,每周的发行节奏也是稳定的。”王骥跃称。
版权及免责声明:凡本网所属版权作品,转载时须获得授权并注明来源“融道中国”,违者本网将保留追究其相关法律责任的权力。凡转载文章,不代表本网观点和立场。
延伸阅读
版权所有:融道中国