发改委发布关于建立东北振兴省部联席落实推进工作机制的通知,协调解决东北振兴体制机制创新、对外开放 合作、重大项目建设等方面需要有关部门单位支持或东北三省一 区协同配合的问题。
原文如下:
国家发展改革委关于建立东北振兴省部联席落实推进工作机制的通知
发改地区〔2021〕205号
辽宁省、吉林省、黑龙江省、内蒙古自治区、大连市人民政府,科技部、工业和信息化部、财政部、自然资源部、生态环境部、交通运输部、水利部、农业农村部、商务部、文化和旅游部、人民银行、国资委、银保监会、能源局、国防科工局、林草局、铁路局、民航局,国铁集团、开发银行:
为加强对东北振兴工作的统筹协调和督促落实,经国务院同意,在国务院振兴东北地区等老工业基地领导小组下,建立东北振兴省部联席落实推进工作机制。现将《东北振兴省部联席落实推进工作机制制度》和《东北振兴省部联席落实推进工作机制成员名单》印发给你们,请结合实际认真贯彻落实。
国家发展改革委
2021年2月9日
附件:1.东北振兴省部联席落实推进工作机制制度


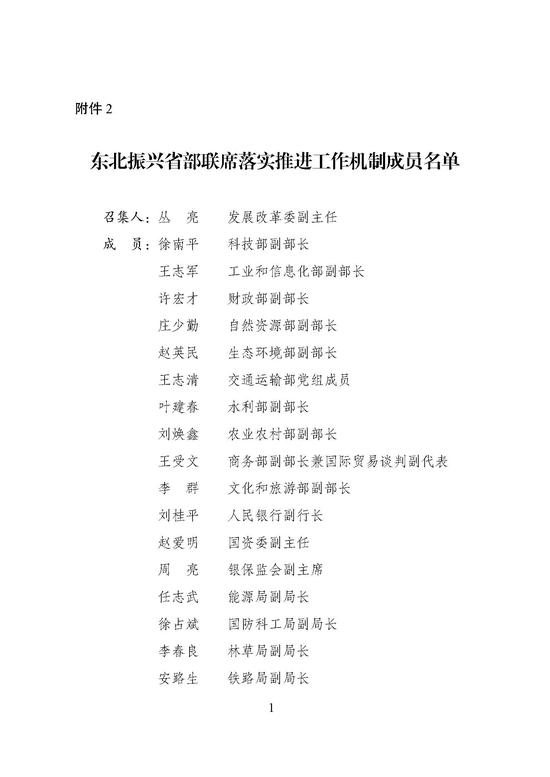
2.东北振兴省部联席落实推进工作机制成员名单

版权及免责声明:凡本网所属版权作品,转载时须获得授权并注明来源“融道中国”,违者本网将保留追究其相关法律责任的权力。凡转载文章,不代表本网观点和立场。
延伸阅读
版权所有:融道中国