炒股就看金麒麟分析师研报,权威,专业,及时,全面,助您挖掘潜力主题机会!
超31亿解禁市值来袭!20589名股东“吃”跌停板,网友:“太惨了吧,第一天就亏了10%”
节后第一个交易日,爱旭股份就给了投资者一份意外的“礼物”。2月18日A股一开盘,爱旭股份先是高开高走,1分钟涨幅超2.5%,随后便一路闪崩式下跌,午后的13:27分,其股价封死跌停。

值得注意的是,爱旭股份目前总市值虽然达283.46亿,但流通市值却只有90.87亿,解禁压力之大。而今日爱旭股份股价的跌停,应该也不算太意外。
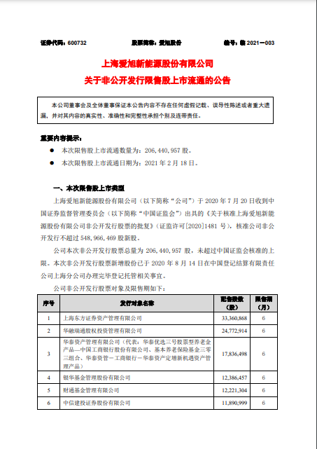
爱旭股份2月6日公告,公司定向增发机构配售股份即将解除限售上市流通。本次解除限售股份数量为2.06亿股,解禁市值31.28亿,占公司总股本的10.14%,占解禁前流通A股比例为46.25%。此次解除限售股份的上市流通日期为2021年2月18日。


公开资料显示,爱旭股份主要从事 太阳能电池的研发、生产和销售。截至2020年9月30日,爱旭股份营业收入62.5611亿元,归属于母公司股东的净利润3.7414亿元,较去年同比减少24.8672%,基本每股收益0.1392元。
不管怎么说,节后第一天就吃个跌停板,确实是比较郁闷。有网友表示,太惨了,新年第一天就亏了10%。

有网友寄希望于明天会上涨。

还有网友表示跌停板位置满仓,今天可能是阶段性底部。

最新数据显示,爱旭股份有20589户股东。
版权及免责声明:凡本网所属版权作品,转载时须获得授权并注明来源“融道中国”,违者本网将保留追究其相关法律责任的权力。凡转载文章,不代表本网观点和立场。
延伸阅读
版权所有:融道中国