来源:湖南农信
1月21日,湖南农信官网公布26名干部任前公示,包含多名农商银行董事长、行长、副行长等,其中最年轻干部仅为32岁。

据了解,此次为湖南农信自去年11月以来的第三次任前公示。11月16日,湖南农信官网公示了第一批42名湖南省农信系统干部任职。12月4日,湖南农信再次公布了37名干部任前公示。
据《今日农商行》统计,湖南农信三次任前公示共涉及省联社、地方办事处及农商银行共105人的调整。资料显示,湖南农信系统共有102家农商银行,而此三次任前公示已涉及50家农商银行的高管人事调整。具体来看,50家农商银行中,有17名董事长、14名行长以及40名副行长出现了调整。此外,湖南省联社多个部门、10个地方办事处以及长沙审计中心也均进行了人事调整。
选优配强农商行主要领导人员,培养选拔优秀年轻干部正成为各地农信系统的一项主要工作。
近日,江苏省农信联社党委印发《2021-2023年江苏省农村商业银行领导班子建设规划》明确提出,力争到2023年,江苏全省农商行领导班子75后董事长不少于10名、80后行长不少于10名、85后领导人员不少于60名、女性领导人员不少于60名,领导班子平均年龄保持在45岁左右
指得一提的是,湖南农信的本轮人事调整从年龄上看,干部队伍的年轻化特征也已十分明显,“70后”、“80后”开始占据主导。105人中,有40人为“70后”,50人为“80后”。不仅如此,拟任永兴农商行党委委员并提名副行长人选的李祥骏更是一名出生于1990年的“90后”。
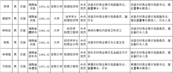
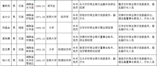
以下为湖南农信本次人前公示名单:




版权及免责声明:凡本网所属版权作品,转载时须获得授权并注明来源“融道中国”,违者本网将保留追究其相关法律责任的权力。凡转载文章,不代表本网观点和立场。
延伸阅读
版权所有:融道中国