原标题:刚刚!银保监会下发人身保险产品“负面清单”:增加21条内容,对屡查屡犯的公司,采取监管约谈等措施!
来源:13个精算师
刚刚,银保监会下发人身保险产品“负面清单”(2021版)。

①2021版负面清单四大项内容共73条,增加21条,比如,产品设计不得同质化,交费期2年,属于“假”期交,等待期症状不得做免责依据,重疾险不得以急性病发生,且身故为给付条件等。
②对屡查屡犯的公司采取监管约谈、问责并公开披露等监管措施。
01
人身险产品“负面清单”更新2021版增加21条
1. “负面清单”更新,2021版增加21条
①先说一下,什么是“负面清单”?
2018年,银保监会人身险部组织开展了人身保险产品专项核查清理工作,并发布“产品开发设计负面清单”(即2018版负面清单),要求险企对照负面清单进行自查整改。
2019年,银保监会建立了人身保险产品通报制度,也多次对报备产品涉及负面清单的问题进行了通报(第三节细说)。
所以,人身险产品的负面清单,已经成为险企产品开发的对照参考,也是监管进行产品报备管理的抓手。
需要注意的是,虽然,人身险公司的属地化监管方案已确定,自今年2月起施行,参见《定了!191家险企:会管75家,属地监管116家!会管单位虽少,但体量大,另产寿分权略有差异》,但是,产品报备还是归银保监会直接管理的。
②“负面清单”更新,2021版增加21条

今日,银保监会下发的人身保险产品“负面清单”(2021版),相较2018版增加21项内容。
其中,产品条款部分增加8项,责任设计部分增加6项,原费率厘定和精算假设合并,共增加5项,产品报送增加2项。
具体的变化,后面第二节细说。
2. 对屡查屡犯的公司,可约谈并问责!
根据文件要求,各家险企要参照2021版“负面清单”,做好日常产品的开发管理工作。
后续,监管将继续发挥产品通报、“负面清单”等机制的长效作用,定期开展“回头看”工作。
对于通报次数多、问题屡查屡犯的公司,采取包括监管约谈、监管问责并公开披露处理结果等一系列监管措施!

其实,从2019年至今,银保监会已经相继六次通报了多家寿险公司,大家要注意,2020年,就有多家公司被反复点名,后面第三部分看一下。
02
“负面清单”内容更细
续保、理赔、等待期症状...
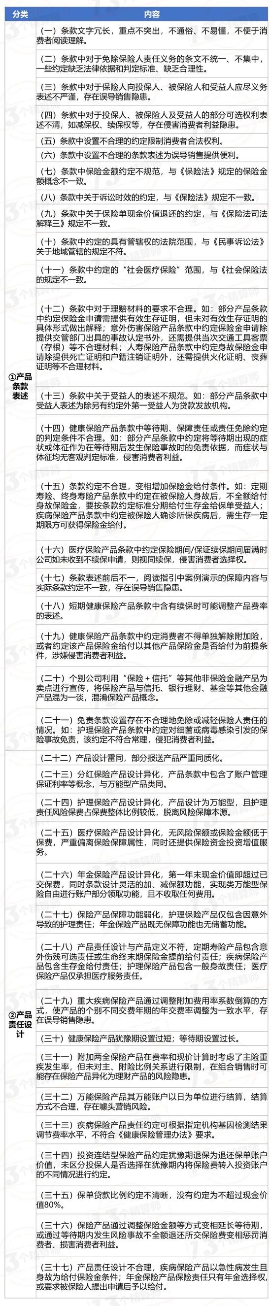
1. 产品条款表述:不得要求提供不合理理赔资料,等待期症状不得做免责依据

时隔2年之后,人身险产品市场也有很多变化,2021版负面清单,相比2018版增加了哪些内容呢?
先看,产品条款部分,上图中标注的是新增加的负面清单内容。
①条款表述,不合理
对于消费者的减保权、续保权表述不清,条款中设置不合理表述为误导消费者提供便利。
②理赔材料要求,不合理
比如,意外险,除交管部门出具的事故认定书外,还需提供当次交通工具客票(存根)等。
③健康险等待期症状做免责依据,不合理
产品条款中约定将等待期出现的症状或体征作为在等待期后发生保险事故时的免责依据,属于侵害消费者利益。
此外,还有短期健康险续保、不得单独解除附加险等问题,大家可以关注上图红色标注部分。
2. 产品设计:不得雷同、同质化

产品设计部分,主要有12项变化,如上图所示。
①产品设计异化,仍是重点
此次2021版负面清单,对于分红险、护理险、医疗险等产品,都要求不得降低保障责任,变相异化为万能型产品。
②万能险账户不得以日结算,产品责任要与定义相符
此外,产品责任要与定义相符,定寿不得有意外伤残可选责任,疾病不得有生存给付责任等。
对于,近来万能险产品利率的虚假宣传,监管也表示,万能险账户不得以日结算,属于噱头营销。
③主附险搭配错乱
大家注意看上图的第三十一条,重疾附加两全的组合异化为理财产品,大家有没有想到三峡人寿?
2020年,因为“重疾+两全” 产品组合,严重异化为理财产品,三峡人寿被银保监会禁止新产品备案六个月。
3. 费率厘定和精算假设:2年期交,属于假期交

产品费率厘定和精算假设部分,主要的新增内容如上,共14项。
其中,主要是对交费期设计、退保率假设等提出明确要求。
比如,长期保险产品交费期设计为2年交,存在假期交风险。
再有,对保险期间一年及以内的保险产品,保单年度中保单最低现金价值低于未经过净保费。
这一点,其实在之前的短期健康险新规中也有提及,参见《短期健康险大地震:花式续保描述全否,不符合要求产品2021年5月1日前全部停售!》。
4. 附:2021版负面清单
负面清单的主要变化,上文已经都提到了,至于负面清单的全文,大家可以收藏下图参考对照。


03
2020年监管
通报58家寿险公司
1. 3次通报,共58家寿险公司被点名

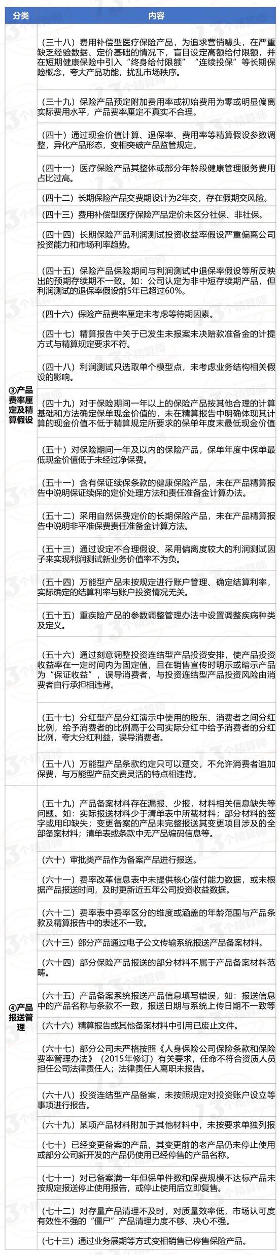
2020年,银保监会先后3次通报了58家寿险公司的产品问题。
其中,分红年金销售误导,异化产品设计,主附险搭配错乱等新问题也被提及,目前都纳入了2021版负面清单中。
相关文章,参见《银保监会批评20家寿险公司:新华保险销售误导问题,引发非正常退保风险!》
2. 多次被通报的公司,要注意!

需要大家注意的是,此次发布负面清单时,监管提到对于通报次数多、问题屡查屡犯的公司,采取包括监管约谈、监管问责并公开披露处理结果等一系列监管措施。
上图中标红色的公司,都是在2020年被重复点名的公司,大家要引起重视。
附上原文:银保监会印发2021版人身保险产品“负面清单”
版权及免责声明:凡本网所属版权作品,转载时须获得授权并注明来源“融道中国”,违者本网将保留追究其相关法律责任的权力。凡转载文章,不代表本网观点和立场。
延伸阅读
版权所有:融道中国