业绩暴增30倍,成功摘星!今日复牌,百万手封死涨停!
见习记者吴雨其
被“披星戴帽”5个月的*ST永泰(600157.SH)成功摘星。
1月17日,*ST永泰发布2020年年度业绩预告以及摘星公告。公告显示,2020年永泰能源净利预计同比大增逾30倍;好事成双,同日当晚,永泰能源撤销退市风险警示及实施其他风险警示后,股票简称由“*ST永泰”变更为“ST永泰”。
今日复牌第一日,开盘该股即涨5.11%,报1.44元,封上涨停板。截止发稿,最新市值为320亿元。

ST永泰走出退市危机
重整后成功摘星
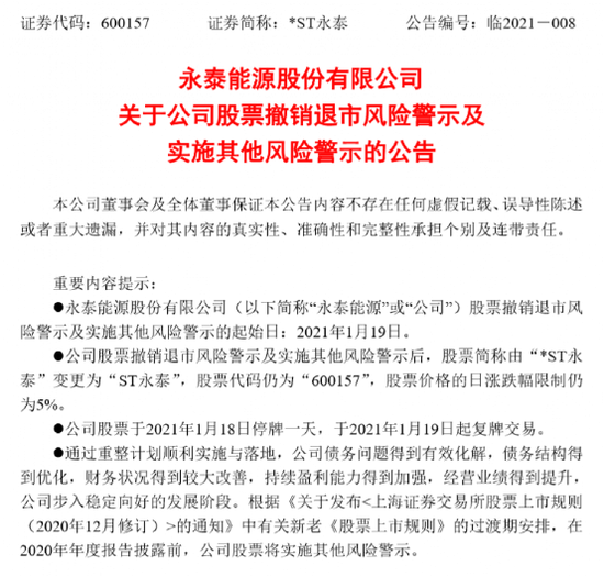
1月17日晚间,*ST永泰发布公告称,上交所同意撤销对公司股票实施的退市风险警示,并对公司股票实施其他风险警示。公司股票1月18日停牌一天,1月19日起复牌,股票简称由“*ST永泰”变更为“ST永泰”,股票日涨跌幅限制仍为5%。此前,永泰能源11日晚间发布公告称,公司重整计划已执行完毕,公司向上海证券交易所申请撤销对公司股票实施退市风险警示。

据悉,2018年7月,永泰能源因流动性困难出现债务违约。2020年9月25日,晋中中院裁定受理公司重整。根据《股票上市规则》的相关规定,公司股票于2020年9月29日被实施退市风险警示,股票简称改为“*ST永泰”。2020年12月30日,永泰能源收到晋中中院送达的《民事裁定书》,裁定确认公司重整计划执行完毕,并终结公司重整程序。
今日,ST永泰一线涨停,截止发稿,该股仍封在涨停板,涨幅为5.11%,最新市值高达320亿元。如拉长时间维度可以看到,该股自2019年3月8日创下阶段性高点2.8元以来,不断走低,公司股价始终维持在2元以下,至今1年多时间已经暴跌50%。

业绩大增
2020年净利同比大增逾30倍
据公开信息显示,永泰能源是一家以煤炭产业为主的综合性企业,旗下业务涉及电力、矿业、石化、物流、新能源以及投资等领域。其产品包括优质焦煤和动力煤。
它作为A股最大的民营能源企业,即便受到疫情影响,2020年前三季度,永泰能源营收及归母净利润仍然实现双增长。其中,营业收入为157.38亿元,同比增长2.97%;归母净利润为1.98亿元,同比增长51.39%。
公司近期业绩情况

数据来源:choice数据
与此同时,公司2020年净利润也实现了同比正增长。1月18日,永泰能源公布了2020年度业绩预告,预告中显示,预计2020年度实现归属于上市公司股东的净利润为46.2亿元-48.05亿元人民币,与上年同期(法定披露数据)相比,增加44.8亿元-46.6亿元人民币,同比增加3195.87%-3327.85%。
业绩大增的主要原因是报告期内永泰能源完成重整,债务重组收益45.1亿元人民币。扣除债务重组这一非经常性损益后,2020年永泰能源净利润预计为1.13亿元-1.43亿元人民币,同比增加123.2%-155.9%。

公告显示,永泰能源对照《股票上市规则》关于退市风险警示情形进行了逐项排查,鉴于永泰能源重整计划执行完毕涉及退市风险警示的情形已经消除,永泰能源债务问题得到有效化解,债务结构得到优化,财务状况得到较大改善,持续盈利能力得到加强,经营业绩得到提升,永泰能源步入稳定向好的发展阶段。
永泰能源表示,随着重整后债务偿还计划的不断推进,公司负债规模还将进一步下降,财务结构将更加健康,信用功能将快速修复,公司将重回良好发展轨道,公司价值将得到进一步体现,对公司生产经营产生显着积极影响,为全体债权人与出资人提供预期更好、质效更高的回报。
业内人士认为,永泰能源估值处于历史最低水平且低于同行业上市公司,伴随着煤炭和火电行业新一轮周期上行,重整完成以及在建项目的投产,有望回归良性发展轨道,估值有望加速修复。
版权及免责声明:凡本网所属版权作品,转载时须获得授权并注明来源“融道中国”,违者本网将保留追究其相关法律责任的权力。凡转载文章,不代表本网观点和立场。
延伸阅读
版权所有:融道中国