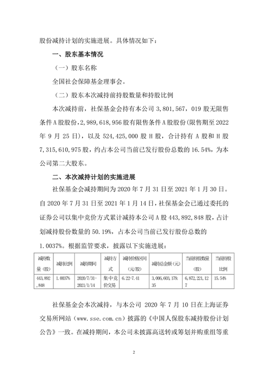
1月19日消息,中国人保昨日发布公告称,截至2021年1月14日,社保基金已通过委托的证券公司以集中竞价方式累计减持中国人保A股443892848股(下称“本次减持”),达到减持计划的50.19%,占该公司当前已发行总股本的1.0037%。
公告显示,本次减持价格区间为6.62元/股至7.14元/股,社保基金减持总额为30亿元。
此外,公告显示此次减持是社保基金会常规性投资业务安排,不影响社保基金会在中国人保的战略性持股以及与中国人保之间的市场化业务合作。
另外,本次减持前,社保基金会持有中国人保3801567019股无限售条件A股股份,2989618956股有限售条件A股股份(限售期至2022年9月25日),以及524425000股H股,合计持有A股和H股7315610975股,约占中国人保当前已发行股份总数的16.54%,为中国人保第二大股东。
截至2021年1月14日,社保基金会持有本公司股份共计6872221127股,占中国人保已发行普通股股份总数的15.54%,仍为本公司第二大股东。
中国人保于1月13日披露的数据显示,去年全年累计原保险保费收入为5604.60亿元,同比增长1.50%。其中人保财险、人保寿险和人保健康所获得的原保险保费收入分别为4320.19亿、961.84亿和322.57亿元。



版权及免责声明:凡本网所属版权作品,转载时须获得授权并注明来源“融道中国”,违者本网将保留追究其相关法律责任的权力。凡转载文章,不代表本网观点和立场。
延伸阅读
版权所有:融道中国