原标题:徐葳:多方计算的理论到实践
来源:数字金融资产研究中心
文/徐葳
题记:12月31日,由清华大学经济管理学院数字金融资产研究中心主办的“数字金融:创新、发展与监管”高端研讨会在清华大学成功召开。会上清华大学交叉信息研究院副教授、清华经管数字金融资产研究中心副主任徐葳就数据交易中的基础技术——多方计算及其理论到实践发表了精彩的演讲。

首先,徐葳教授向我们简单介绍了多方计算的概念。多方计算(MPC:Multi-Party Computation,也叫多方安全计算)理论是1982年姚期智教授为解决一组互不信任的参与方在保护隐私信息以及没有可信第三方的前提下的协同计算问题而提出的理论框架。后经Oded Goldreich、Shafi Goldwasser等学者的众多原始创新工作,多方安全计算逐渐发展为现代密码学的一个重要分支。多方安全计算能够同时确保输入的隐私性和计算的正确性,在没有可信第三方的前提下通过数学理论保证参与计算的各方输入信息不暴露,而且同时能够获得准确的运算结果。

再者,徐葳教授从数据的角度阐述了多方计算的意义。他说,数据是产生信息的素材,数据通过加工形成能够被人理解的、减少不确定性的、有价值的信息。目前的人工智能算法能帮助我们发现数据中的信息,这就体现了数据价值。数据的使用价值在数据流通中会增加;虽然数据交易流通不是目的,但这是未来交换信息的重要手段。我们使用的是数据,看见的是提炼出来的信息;通过多方安全计算对数据进行加密来实现数据“可用不可见”,并在数据流通过程中提升数据的使用价值,这就是多方计算的意义所在。
那么多方计算技术与传统的数据保密技术有什么区别呢?徐葳教授从以下三方面进行了分析。

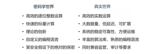
然而,徐葳教授表示多方计算理论与现实世界的实践之间仍存在着非常大的差距,这也是为什么多方计算技术尚未在现实生活中得到广泛的应用。它们之间的区别主要体现在:

基于上述几个方面,徐葳教授深入阐述了实用的多方计算技术需要的具备的核心能力:
1
安全和正确
符合密码学理论,安全性和正确性可数学证明,安全假设稳妥可行
兼容各种密码体系,开源开放
可监管可审计
2
性能
“天下武功,唯快不破”
同时考虑在网络宽带和计算瓶颈下的吞吐量和延迟
软硬件结合的优化
3
通用、可扩展
可以实现任何算法
大数据数据并行 + 高性能计算的结合
多种多方计算技术在同一个平台实现
4
系统管理
方便集成多种现有明文大数据平台
多种CPU架构、多种云架构的部署
自动容错、监控、存证、审计和监管的兼容性
5
应用开发
通用的编程语言(Python, SQL),稳定的开发接口
完善的多方计算实用函数库和算法库
然后,徐葳教授跟我们分享了其团队通用多方计算平台与SDK的创新性工作成果。他们团队实现了从密文计算协议延伸到不同类型的计算协议和支持国密标准、可扩展性和自动化运维等一套完整的平台;目前已实现了400个左右的密文计算函数库,这些函数库涵盖了各种逻辑函数、深度学习和联邦学习等基本操作。

最后,徐葳教授表示人民银行2020年11月刚出台《多方安全计算金融行业应用规范》。其中多方计算交换的是计算因子而不是交换数据;通过多方计算实现数据“可用不可见、可控可计量”可以在不改变数据归属的前提下,融合数据的使用价值进行联合查询、联合统计及联合建模。徐葳教授表示,这个技术实现的架构是去中心化的,但它的管理、经营、决策和规则制定是中心化的;这个平台可以成为数据流通的基础设施和事实标准,任何人都可以通过非常简单的程序用到基础设施上,让数据在真正成为生产要素。
作者简介:

徐葳,清华大学交叉信息研究院副教授、清华经管数字金融资产研究中心副主任
版权及免责声明:凡本网所属版权作品,转载时须获得授权并注明来源“融道中国”,违者本网将保留追究其相关法律责任的权力。凡转载文章,不代表本网观点和立场。
延伸阅读
版权所有:融道中国