原标题:全棉时代这道歉信,真的不是获奖感言吗?
“我错了,我有200多个专利,填补了很多市场空白,永远把消费者利益放在第一位,给了用户舒适的体验,我还做过公益……”一封道歉信,大半在自夸,大家见过这种道歉信吗?
全棉时代做到了。

近日,全棉时代的卸妆产品广告引发批评。
在这个名为《防身术》的小剧场中,一个非常漂亮的姑娘因为走夜路的过程中被尾随非常手足无措;
突然,她“计上心头”,原来她想起自己的包里有一盒卸妆巾;

这下,不慌了。
当歹徒拍了拍她的肩膀,姑娘转身,歹徒先恶心地吐了,因为她卸完妆变成了这幅样子……

该广告一经发布便引发质疑,有网友认为全棉时代卸妆巾的用户是女性,却如此不尊重女性。
随后,全棉时代回应称,视频是广告创意,是为了突出商品的清洁功能,只是广告创意,没有任何物化女性的意思。
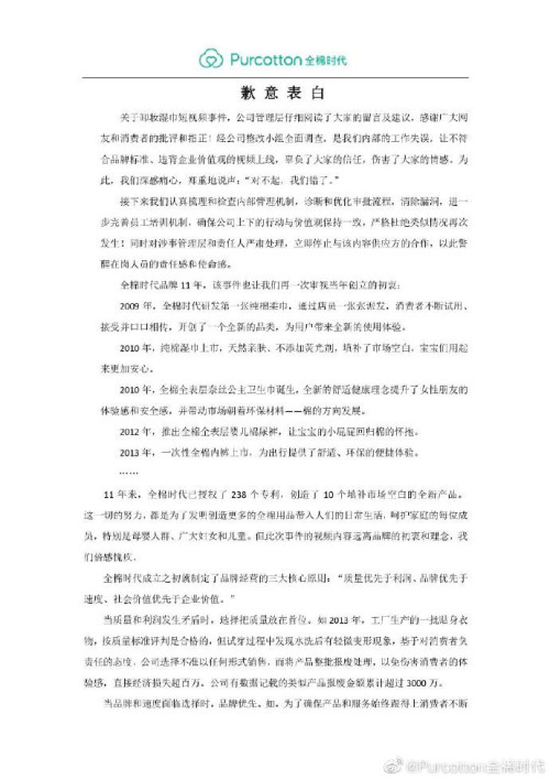
昨晚,全棉时代又发布了一份“道歉表白”,虽然这俩词儿放一起,不少网友认为很迷惑,然后更让人震惊的还在后面:
这份所谓的道歉一共有两页,除了前两个小段是正常的道歉外,之后画风突变。
来感受一下,第三段开始是这么写的:全棉时代品牌11年,该事件也让我们再一次审视当年创立的初衷。
我们填补了市场空白,宝宝用起来更加安心;
提升了女性朋友的体验感和安全感;
我们已授权了238个专利;
我们品牌的三大原则:质量优先于利润、品牌优先于速度、社会价值优先于企业价值;
接着,全棉时代又开始讲故事了,曾经发现某贴身衣物洗了会变形,他们为了消费者是如何如何,损失了3000万……
我们还做过公益……
说完这些,这封道歉也就结束了。
总结一下,就是一份道歉,大半在自夸。

与此同时,全棉时代将这份道歉也发布在了微信公众号上,官微的精选留言跟道歉信的风格如出一辙;


网友:这,不知道的还以为是获奖感言呢







对于全棉时代这封道歉信,大家怎么看?
版权及免责声明:凡本网所属版权作品,转载时须获得授权并注明来源“融道中国”,违者本网将保留追究其相关法律责任的权力。凡转载文章,不代表本网观点和立场。
延伸阅读
版权所有:融道中国