2020年12月31日,2020年的港股注定不平凡,这一年有惊喜,各大新股上市,小米、美团、阿里染蓝;这一年有悲伤,一代赌王何鸿燊逝世,李小加也选择离开执掌了11年的港交所;这一年有波折,瑞幸造假波及港股市场,汇丰取消派系成为全民沽售对象。特此2020年收官之际,新浪港股为您盘点2020年港股10大新闻。

1、李小加卸任,比喻任内经历为“水利工程师”
2020年12月31日,成为李小加执掌港交所的最后一天。从2009年10月16日加入港交所,到今天离职,李小加在港交所走过了11个春秋。实行互联互通,推动港交所大变革,收购伦敦金属交易所,简化新股上市流程,成为李小加任内最大的成就。
从2009年入主港交所开始,“改革”是其任期内最大的标签。在12月14日举办的传媒交流会上,他将自己在金融市场的经历比喻为“水利工程师”,并将其形象的称为——连水、换鱼、跨界、改制。
连水——2014年11月17日,沪港通正式开通。2015年,10月21日,香港交易所签署‘伦港通’合作备忘录,2016年12月5日,深港通正式开通。2017年,债券通开通,标志着香港和内地金融市场互联互通进入新阶段。近期,李小加接任访问时表示,债券南向通可望于明年上半年公布。
摸鱼——2018年,港交所推行了25年来最大的上市制度改革。2018年4月24日,港交所发布IPO新规,允许双重股权结构公司、未盈利生物医药公司、欧美大型来港作第二上市的公司。4月30日正式生效。2018年小米、美团赴港上市,2019年底阿里赴港二次上市。
跨界——2012年12月6日,香港交易所完成收购伦敦金属交易所,这个成立于1877年的世界最大有色金属交易所,成为了港交所全资子公司,中国交易所行业有史以来的第一次国际并购顺利完成。
2019年9月,港交所拟合并伦交所,不过最终失败,李小加近期直言,“伦敦交易所集团的收购(没能实现),有各种各样的原因,可能也是天时地利人和不在。当时是及时抽身,今天回过头来看的话也是非常正确的。”
改制——李小加表示,“在第四个突破里面,大概有三个小的改变。第一交易时间改了,第二交易系统改了,第三清算结算的系统,也就是新股结算周期从T+5向T+1的改革。”
港交所于11月16日宣布,针对香港首次公开招股(IPO)结算程序全面现代化及数码化的建议征询市场意见。这意味着香港新股的定价周期将由原来的五个工作日(俗称T+5)缩短至最短一个工作日(T+1)。
12月30日,离任前夕发表任内最后一篇网志,对即将离开港交所并翻开人生的下一页,形容“我的心中充满了感激与感恩之情”。在告别网志中,李小加重申不会离开香港,希望能够利用我在香港交易所学到的“水利知识”继续为香港、为国家、为市场做点贡献。
2、何鸿燊逝世,一代赌王谢幕
5月26日,港澳知名爱国企业家、第9届至第11届全国政协常委何鸿燊逝世,享年98岁。
何鸿燊于1921年11月25日在香港出生,祖籍广东。他家庭背景显赫,是香港商人何东爵士的侄孙。其旗下的主要企业包括:澳门博彩控股有限公司、香港新濠国际集团、香港信德集团有限公司、澳门国际机场专营公司、澳门诚兴银行等。
从1942年21岁第一次结婚至今,何鸿燊一共迎娶了4位太太,不断开枝散叶,在57个年头里一共孕育了17个子女,号称“四房十七杰”。子女中有12女5男,可见赌王不仅女人缘好,女儿缘也很旺。

何鸿燊是澳门举足轻重的人物,曾任第9至11届全国政协常委,多次受到中国国家领导人接见,曾参与见证中英、中葡谈判及香港、澳门回归祖国。他生前积极参与对祖国内地的经济建设,文化慈善等事业,为澳门的发展做出了突出贡献。
事情发生后,澳门中联办,澳门特首贺一诚,香港特首林郑月娥,澳门特区前行政长官、全国政协副主席何厚铧以及旗下上市公司纷纷发布讣告。
3、农夫山泉上市,钟睒睒跻身亚洲首富
9月8日,农夫山泉上市,农夫山泉定价21.5港元,冻资6777亿港元,成历史冻资王。农夫山泉获超70万人认购,超购1147倍。2017-2019年,农夫山泉的包装饮用水毛利率分别达到60.5%、56.5%、60.2%,成为市场公认的“水中茅台”。
按2019年60.2%的毛利率计算,农夫山泉每卖出一瓶售价2.0元的饮用水,即可获得1.2元毛利。换言之,单瓶农夫山泉的销售成本不足0.8元。
不过,上市前的三个财年,农夫山泉共给原有股东派息103亿元,其中2017年派息3.67亿元,2018年派息3.67亿元,2019年派息96.0亿元。2020年一季度公司再度派息9亿元,且已经于4月支付完成。最新招股公告显示,农夫山泉将于全球发售完成前派息78亿于现在股东。2017年至2020年前5个月,公司累计盈利138.83亿元,公司累计派息190.34亿,将公司近四年赚的钱分发殆尽。
上市伊始,农夫山泉市值突破4000亿港元,公司创始人钟睒睒就跻身中国首富,一举超越马云、马化腾。虽然中间多次被“双马”超越,但最终站稳了中国首富的位置。目前,钟睒睒主要包括两家核心资产,一是农夫山泉,钟睒睒持股84%;一是万泰生物,钟睒睒持股大约75%。
12月31日早间,福布斯数据显示,农夫山泉创始人钟睒睒为中国首富,身家782亿美元,雄踞全球第8,一举超越印度大亨穆克什·安巴尼,成为亚洲首富。穆克什·安巴尼身家目前为767亿美元。此外,黄峥身家来到了635亿美元,超越马云和马化腾,成为中国第二大富豪。

4、蚂蚁延迟上市,11月6日打新费用归还
全球最大IPO蚂蚁集团延迟上市。根据招股资料和市场消息,蚂蚁集团定价68.8元附近,集资规模高达3000亿元,按照发行定价,A股+H股首发募资规模合计约2300亿元,超过沙特阿美创造的256亿美元(约1716亿元人民币)的融资记录,成为全球最大的IPO。
蚂蚁IPO中,80%新发股份为初始战略配售。蚂蚁集团在公告中首次披露了IPO的战略投资阵容,覆盖了国内外29家顶级投资者,包括社保基金和各类主权基金,以及国内保险公司、银行、券商、大型国企和民营企业等。
上市后,杭州君瀚持股稀释为23.37%,杭州君澳稀释为16.17%,阿里巴巴持股为96.52亿股,稀释为31.77%(阿里巴巴持股包括77.63亿股A股,11.58亿股外资股,7.3亿股战略认购股份),届时马云控制权将稀释为39.55%,依然对公司拥有绝对控制权。
不过,11月3日暨蚂蚁上市前夜, 上交所暂缓蚂蚁集团上市,随后蚂蚁在港交所公告称H股也推迟上市。受次消息影响,阿里、腾讯等集体大跌。
由于港股新股是事先交付打新费用,一旦延迟上市,孖展利息等是不退还的。不过,富途、华盛等多家券商免息。蚂蚁集团公告称,发行人及联席主承销商将于2020年11月6日启动退款程序,前述资金于2020年11月9日退回。投资者认购的股份将于2020年11月6日注销。
5、网易、京东二次上市 中概股上演回归潮
随着港交所改革以及阿里赴港二次上市推动,2020年掀起中概股回归浪潮。今年以来,已经有网易、京东、中通快递、再鼎、华住、百胜、宝尊、新东方等陆续回港二次上市。其中,6月11日网易赴港上市,成为第二只二次赴港上市新股,6月18日京东上市。此外,新东方成为了港股首支千元股。
据新浪港股统计,截至12月31日,2020年港股共计募资3883.65亿港元,较去年募资额增加27%。德勤12月16日发布香港新股市场2020年表现总结报告,文章表示,港股新股市场融资额几乎全部来自中国内地企业。
2020年,港股共吸引146只新股上市,其中2只新股以介绍方式上市,分别为海尔智家、建发物业。在144只融资上市的新股中,京东集团募资346亿,最为港股2020年募资王;京东健康募资310亿,位列第二;网易募资243亿,位列第三,百胜募资173亿,位列第四。在港股10大新股中二次上市新股占据6席,第二上市新股分别有京东集团、网易、百胜中国、万国数据、新东方、中通快递。

德勤中国全国上市业务组预计,明年香港上市宗数将有120至130宗,合共集资逾4000亿港元,不但高于今年的逾3900亿港元,更有望超越2010年的纪录,料当中将有逾10只中概股来港第二上市,合共集资逾1000亿港元,包括企业同股不同权的中概股,并料有4至5只新经济公司IPO,每只至少集资100亿港元。
6、汇丰取消派息,成全城沽空对象
4月1日,汇丰取消派息刷屏,当股民都以为是汇丰在愚人节开的一个玩笑话时,汇丰的一纸公告彻底将这件事实锤。
汇丰控股宣布,公司董事会昨日接获英伦银行透过审慎监管局发出的书面通知,要求汇丰取消派发2019年第四次股息。英国其他银行集团亦接获类似要求。
公司股价当日暴跌10%,汇丰股东和投资者成为最大受损者,小股东持股10年收益归零。甚至有股东组成“汇丰小股东权益大联盟”,提出三大诉求,包括要求汇控兑现承诺派末期息或以股代息,及要求高层停派董事袍金一年。
甚至有券商人士表示,现在联储局减息,汇控暂停回购、派息,加上疫情对经济的打击,基本上前期所有购入汇控的理由也消失了。
截至9月25日中国平安再度增持前,汇丰控股股价暴跌52.25%,市值只剩下5835亿港元,作为第一大股东的中国平安自然首当其冲,损失惨重。

此前,我们给中国平安算了一个账,中国平安投资汇丰至少浮亏362亿,只今年账面也浮亏了400亿。不过,随着汇丰逐步恢复派息和平安成功抄底,中国平安亏损已经大幅收窄。
7、瑞幸造假风波,神州系紧急剥离
4月2日晚间,瑞幸咖啡对外公布,经初步调查,公司2019年第二季度到第四季度的总销售额夸大了约22亿人民币。瑞幸咖啡当日暴跌76%,多次触及熔断。神州租车一日暴跌54%,惨遭腰斩。保荐机构中金公司、海通国际也是大跌不断。
受瑞幸咖啡造假事件影响,神州优车频频传出寻求出售神州租车股份的消息。
6月1日,神州租车曾发布公告,北汽集团将收购神州租车不超过21.26%的股份。但该计划因为上汽集团“捷足先登”签下收购要约而告终。7月20日,20日上汽集团则发布公告称决定终止收购神州租车股权的交易计划。
再之后,北汽又一次变成神州租车的接盘者,井冈山北汽投资管理有限公司宣布以13.72亿港币的价格接盘后者4.43亿股股份。但在不久之后,该交易再度被宣告中止。
12月15日,神州租车发布公告,董事会已获神州优车知会,有关神州优车销售股份的所有先决条件均已获达成,MBK Partners正式成为神州租车的大股东,持股公司20.86%。至此,长达半年的收购大戏完结,神州租车正式彻底脱离神州系,成为独立的租车运营公司。
8、恒指大变革,阿里、小米、美团染蓝
2018年,港交所迎来大变革,让同股不同权、第二上市以及非盈利生物科技公司来港股上市。2020年,恒指迎来大变革,允许同股不同权、第二上市公司纳入恒指,甚至恒指拟从50只成份股扩容到80只。
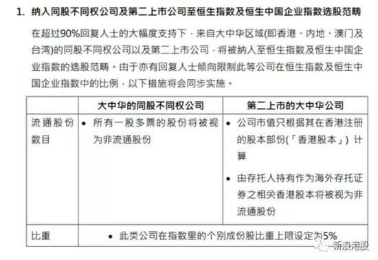
5月19日,50多年历史的恒指迎来15年来最大变革!恒生指数公司公布,纳入同股不同权公司及第二上市公司至恒生指数及恒生中国企业指数选股范畴,对此90%以上人士支持。
关于流通股和权重认定如下:一股一票股为流通股,比如小米A类股被视为非流通股。第二上市以香港股本为流通股,比如阿里流通股只按香港股本计算。根据个别第二上市成份股在恒指及国指中的比重设有5%的比重上限,阿里占恒指比重最多为5%。

8月14日盘后,恒生公司公布季度检讨结果。阿里巴巴、小米集团和药明生物获纳入恒生指数。11月13日,恒生指数公司发布季度检讨结果,恒生指数成份股数目将由50只增加至52只。美团、安踏、百威获纳入恒指,2020年12月7日生效。
12月22日晚间,恒生公司宣布启动市场咨询,针对恒指成份股进行重大改革。咨询文件共提出五项改革建议,将成份股数目由目前52家增加到65至80家,并按行业组合挑选股份;所有成份股权重不分股权架构上限统一为8%,并取消最低上市时间要求等。此次咨询为期一个月至2021年1月24日,结果将于明年2月公布。
9、乳业龙头遭做空,把飞鹤类比瑞幸
7月8日,中国飞鹤遭遇Blue Orca做空,消息发出后,中国直线跳水大跌5%,不过此后迅速反弹,目前,中国飞鹤报价18.44港元,市值1647亿港元。Blue Orca沽空飞鹤,直接将公司类比瑞幸,称该公司夸大盈利,股价给5.67港元,较昨日收盘价砍价64%。
杀人鲸资本认为,比起苹果、阿里、腾讯,飞鹤与德国支付公司Wirecard和瑞幸咖啡更相似。如果我们将未披露的人工和广告费用估算加回去,并调整收入以反映独立零售数据,我们质疑飞鹤是否甚至可以盈利。因此,我们根据EV /调整后的销售额来评估公司的话,即使以5倍的EV /经调整的销售倍数(这是其他IMF生产国的倍数),飞鹤也只值5.67港元。
值得注意的是,这不是中国飞鹤第一次遭遇沽空,2019年11月21日,在飞鹤刚刚上市10天,就遭到了做空机构GMT的做空。
GMT发布报告,指控11月13日刚刚在港股上市的中国飞鹤收入增长强劲,盈利能力居全球之首,且手握大量现金,但在过去5年中从未支付过任何股息,怀疑飞鹤的现金受困,伪造了部分现金,业绩欺诈。
值得注意的是,今年至少还有卡森国际、天能动力等公司遭遇做空。去年被沽空公司更多,安踏、周黑鸭、波司登、长和、百济神州、澳优等。
对于沽空来说,沽空机构往往以“快、准、狠”搞突然袭击,个股往往当时有不同程度的下跌。但是公司是否存在问题,最基本还是要看公司基本面,而公司的回购和临停以及准确的回击让让能起到非常好的效果。
作为投资者,一方面要看沽空机构的观点是否具有说服力,另一方面也要结合上市公司的资金实力、基本面情况来判断。比如,杀人鲸狙击卡森国际,该股一日暴跌90%,至今处于仙股行列,市值不足15亿港元。作为对比,中国飞鹤则是不断上涨,目前较沽空当日涨了大约16%。
内资话语权的提供,无疑对港股生态产生了极大的影响,这使得沽空机构的沽空变得越来越难,无论是飞鹤和天能动力。其中的一个逻辑便是,内资的疯狂买入。目前,内资已经持有飞鹤8亿股,持股占比近9%。
10、国泰航空400亿补血,裁员近万人
国泰航空2020年业绩巨额下滑,资本重组补血400亿、太古出售办公楼、全球裁员近万人。公司股价今年暴跌38%,目前市值不足500亿港元。
6月9日,太古A(00019)、太古B(00087)、国泰航空(00293)及中国国航(00753)集体停牌。此后,公司宣布了总额400亿港元的资本重组计划,其中香港政府将提供近300亿港元的贷款救助并获得股权,以全力支持香港作为地区航空枢纽的地位。
紧随资本重组建议完成后,包括完成供股及认股权全部转股,香港特区政府将持股6.08%、太古持股将由45%降至42.26%、国航持股将由29.99%降至28.17%、卡塔尔航空持股将由9.99%降至9.38%。
根据改组计划,国泰航空将发布新股。在这次史无前例的改组中,香港政府将获得董事会2个“观察员”席位,从而获得对国泰航空运营的直接发言权。
10月21日,国泰航空发布公告,港龙航空将停止营运,集团将削减8500个职位,留下的员工没有年终奖,还面临降薪的风险。市场消息透露,这5900名香港员工中,约90%为机舱服务员,地勤、后勤支援及机师等职位都属被裁之列。
10月28日,太古股份有限公司的附属公司太古地产有限公司现正进行商讨,可能导致出售其位于中国香港太古城英皇道1111号的多层办公楼的权益。现时并未就出售事项达成协议。
市场人士认为,太古系在地产市道低迷下,仍然愿意卖资产,显示太古需要大量资金以维持旗下国泰航空的营运。根据市场消息,公司每月烧钱15亿至20亿元,裁员后可令公司由2021年起每月省约5亿元开支,相等于将每月烧钱降至10亿至15亿元。
11月最新数据,国泰航空载客37815次,较2019年同期下跌98.6%。此前几个月国泰航空载客也是超90%下滑。(文/金石)
版权及免责声明:凡本网所属版权作品,转载时须获得授权并注明来源“融道中国”,违者本网将保留追究其相关法律责任的权力。凡转载文章,不代表本网观点和立场。
延伸阅读
版权所有:融道中国