又一快递行业“卖铲人”拟冲刺科创板 中科微至IPO申请获受理
科创板日报
《科创板日报》(深圳,记者 莫磬箻)讯,继德马科技之后,又一家智能物流装备企业拟冲刺科创板。
11月25日,上交所受理了中科微至智能制造科技江苏股份有限公司(下称“中科微至”)的科创板IPO申请。
《科创板日报》对比招股书发现,中科微至与德马科技主营业务、聚焦行业类似,核心客户也有重叠。业内人士向记者透露,和德马科技相比,国企背景下中科微至最大的优势就是资源。
招股书显示,中科微至成立于2016年,从中科院微电子研究所孵化而来,主要从事智能物流分拣系统的研发设计、生产制造及销售服务,主要产品包括交叉分拣系统、大件分拣系统等。
据披露,中科微至为快递、物流、仓储、电商、机场等行业提供综合智能物流解决方案,目前客户已覆盖中通、顺丰、百世、申通、极兔、韵达、中国邮政、苏宁、德邦、唯品会等国内主要快递、物流及电商企业公司,已累计交付300套智能物流分拣系统。
值得一提的是,中科微至背后有中科创星、深创投、松禾资本等一众知名机构,可谓星光熠熠。
不过从业绩来看,二者的规模和体量都不大。招股书显示,2017-2019年度及2020年1-9月,中科微至分别实现1.53亿元、3.25亿元、7.51亿元和6.03亿元;同期归母净利润分别为2634.81万元、4289.14万元、1.34亿元和7743.75万元。而德马科技的最新盈利也仅在数千万级别。
物流行业专家赵小敏告诉《科创板日报》记者,随着物流行业的发展,对自动分拣设备的需求也在不断增加,智能物流装备领域现在正处于爆发期。
根据研报,国内分拣拣选系统在物流仓储装备销售总额中约占1/4强。灼识咨询报告指出,预计2024年中国智能物流装备市场规模将达到1067.6亿元,市场发展空间广阔。
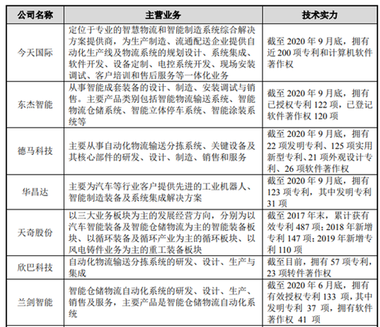
记者从业内进一步获悉,目前智能物流装备行业的竞争格局如下:全球最大的物流装备系统供应商主要有大福、范德兰德、TGW物流集团、英特诺、伯曼等,而国内的智能物流分拣企业主要包括今天国际、东杰智能、德马科技、华昌达、天奇股份(维权)、欣巴科技、兰剑智能、苏州金峰、科捷智能、中邮科技、中科微至等。

图〡中科微至与同业的主要客户所属行业对比;来源:招股书
“国内目前还是泡沫加速阶段,空间比较大,但目前没有谁绝对领先,谁能完全脱颖而出至少还需要2-3年来观察。”赵小敏向记者强调,“大部分企业目前还是走制造业的路径,未来制胜的关键是硬科技和规模化的解决方案。”
从招股书披露来看,中科微至与国内同行相比起步较晚,目前拥有的核心技术数量还相对较少。截至目前公司拥有13项发行专利、20项实用新型专利和23项软件著作权,而同业竞争对手多数手握上百或数百项专利。以天奇股份为例,旗下业务包含智能装备板块,截至2019年末公司专利数量已达到744项。

图〡中科微至与同业的主营业务和技术实力对比;来源:招股书
据披露,本次科创板IPO,中科微至拟募集13.40亿元,投向智能装备制造中心项目、南陵制造基地数字化车间建设项目、智能装备与人工智能研发中心项目、市场销售及产品服务基地建设项目、补充流动资金等。

图〡中科微至的募投项目;来源:招股书
版权及免责声明:凡本网所属版权作品,转载时须获得授权并注明来源“融道中国”,违者本网将保留追究其相关法律责任的权力。凡转载文章,不代表本网观点和立场。
延伸阅读
版权所有:融道中国