作者系申万宏源研究政策研究室 杨成长、龚芳
随着我国经济发展由高速增长转为高质量发展,空间结构正在发生深刻变化,中心城市和城市群正在成为承载发展要素的主要空间载体。“十三五”时期我国城市群整体发展良好,集聚效应显现,各大城市群间呈现梯级有序分布态势。但在行政管辖、统筹规划、要素流动、产业链分工以及公共服务上,城市群发展还面临一些壁垒和挑战。“十四五”规划强调推动区域协调发展,打造创新平台和新增长极;强调推动以人为核心的城市发展,发挥中心城市和城市群带动作用,建设现代化都市圈。“十四五”期间我国要进一步发挥城市群的资源集聚效应、辐射带动效应、要素配置枢纽效应和科创引领效应,打破五大壁垒,推进城市群一体化、深融合和高质量发展。
一、城市群是实现区域协调发展的重要载体
城市群是畅通空间循环的枢纽,是推动区域高质量发展的核心引擎。相较于城市各自分散发展,城市群具有规模经济、产业分工合理、经济联系紧密、辐射带动作用强等独特优势,已成为承载人口、产业、经济的主要载体。从国内大循环看,城市群是畅通空间循环,连接供给端和需求端循环的重要载体。城市群依托发达的交通、通讯等基础设施完成要素由周边城市流向核心城市的回流效应以及核心城市流向周边城市的涓滴效应,实现要素在城市群内部的高效流动。从成熟经济体的发展经验来看,城市群在各国经济发展中贡献巨大。在全球化条件下,社会要素集聚速度加快,全球各大经济体都在着力打造世界级城市群,如美国东北部大西洋沿岸城市群、日本太平洋沿岸城市群等,城市群正发展成为驱动全球经济增长的新引擎。
城市群发展是推进区域协调发展的重要引领。我国幅员辽阔,各区域资源禀赋差别较大,促进区域协调发展是我国实现人民共同富裕目标的重要举措。自建国以来,我国在不同发展阶段进行了多次区域战略调整,从“一五”时期苏联援建工程侧重北方,到60年代中期的“三线”建设;从改革开放沿海城市及经济特区,到90年代末开始逐步推进西部大开发(1999年)、振兴东北(2003年)、中部崛起(2006年)和东部率先的“四大板块”区域协调发展战略。党的十八大以来,我国充分总结发展实践,相继提出京津冀协调发展、长三角一体化及粤港澳大湾区等重大区域战略,推进长江经济带以及黄河流域生态保护高质量发展。“十四五”规划强调构建主体功能明显、优势互补、高质量发展的国土空间开发保护新格局。目前我国已基本形成以国土空间开发保护为约束性基础,以西部、东北、中部和东部四大区域板块为主体,以城市群为引领,以“两带三圈”为重点的区域协调发展体系。
城市群发展是推进新型城镇化和实现乡村振兴的重要举措。从浙江江南小城镇模式,发展到大中城市发展模式,再到城市群模式,我国城镇化和城乡一体化的发展思路不断完善。与以往将要素、人口单向从农村导入城市的发展路径不同,当前城镇化的发展更侧重要素资源在乡村、城镇、大城市、中心城市之间的双向流动和良性互动。“十四五”规划强调发挥中心城市和城市群带动作用,推进以县城为重要载体的城镇化建设。2015年以来我国通过就地城镇化的方式使得县级单位与大城市之间的联系更加紧密,同时借助辐射效应,带动周边特色小镇以及乡村经济发展,实现资源要素不断完成由城市群周边向核心聚集,再由核心向周边回流的良性循环。
二、“十三五”期间我国城市群发展迅速,要素加速集聚
“十三五”期间我国城市群加速发展,形成了19个城市群和拉萨、喀什两个城市化地区的布局,城市群基本覆盖了我国主体功能区的重点开发区和优化开发区。整体看来,“十三五”期间我国城市群发展呈现以下五大特征。
表1:城市群及规划内城市


其一,城市群加速聚集,汇集了全国九成GDP、八成人口。2015-2019年我国21个城市群经济生产总值由67.0万亿元上升至90.6万亿元,增长幅度达35.2%,经济密度由1850万元/平方公里提升至2502万元/平方公里。2019年21个城市群生产总值占全国GDP的比重高达91.4%,经济密度约为全国均值的2.5倍。从人口集聚来看,2015-2019年我国21个城市群常住人口由11.7亿人上升至12.0亿人,2019年城市群常住人口占全国总人口比重达85.8%,其中京津冀、长三角、长江中游、成渝以及中原城市群都已成为“亿人俱乐部”。珠三角城市群因其经济活跃以及相对宽松的人才引进政策,2015-2019年常住人口增长幅度为9.5%,人口密度高达1160人/平方公里,城市群在发展的过程中集聚效应加速显现。

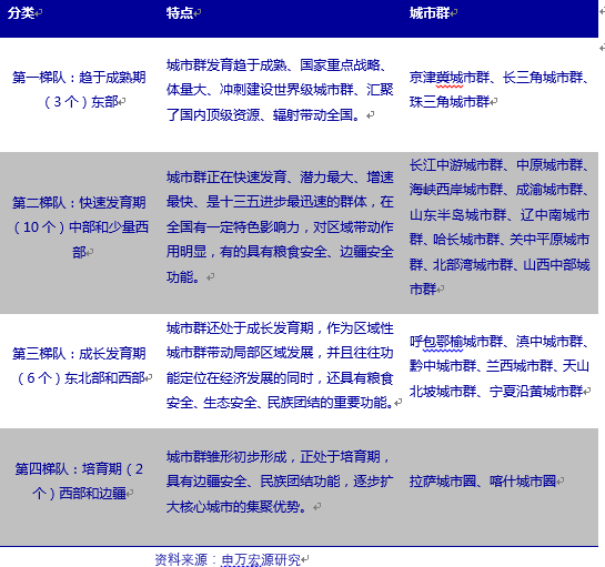
其二,城市群发展呈现自东向西梯级有序分布、功能逐渐分化的态势。我国地域辽阔,城市群在发育程度、经济体量、自然禀赋以及功能侧重等方面上都有所不同,目前我国21个城市群整体可以划分为四个梯队。
表2:四梯队城市群及特点

第一梯队城市群资源荟聚,向世界级城市群迈进。其主要包括京津冀、长三角、珠三角三大头部城市群,城市群发育趋于成熟。从经济生产总量看,2015-2019年第一梯队经济生产总值从29.2万亿元上升至40.9万亿元,增长幅度为40.1%,2019年占全国GDP的比重为41.2%,有效带动全国经济发展。从人均GDP来看,2019年长三角、珠三角的人均GDP均突破10万元,京津冀城市群由于区域内部差异大,人均GDP相对较低。从经济密度看,第一梯队城市群行政区域土地面积仅占全国的6.5%,但珠三角与长三角城市群的经济密度分别高达15815万元/平方公里和6730万元/平方公里。在市场主体上,第一梯队城市群内大企业集聚,2020年世界500强中大陆地区共有117家企业入选,其中北上深三地占据了2/3的入选企业。

第二梯队城市群发挥优势补短板,增长快,潜力大。第二梯队为快速发育期城市群,包括长江中游、中原、海峡西岸、成渝、山东半岛、辽中南、关中平原、哈长、北部湾、山西中部等10个国家级城市群。从经济生产总量看,2015-2019年第二梯队城市群经济生产总值从33.4万亿元提高到44.1万亿元,增长幅度为31.9%,2019年占全国GDP的比重为44.5%。与此同时,第二梯队的单个城市群建设发展也逐步进入正轨,其中长江中游城市群的经济生产总值已经超越珠三角以及京津冀城市群,中原、海峡西岸以及成渝城市群的经济生产总量均超过6.5万亿元。从发展潜力看,2015-2019年间海峡西岸、成渝以及山西中部城市群的累计经济生产总值增幅突破45%,接近长三角城市群;中原以及长江中游城市群的累计增幅突破40%,关中平原城市群的累计增幅也达到35.5%,发展势头高涨。从经济密度来看,第二梯队内以山东半岛为代表的城市群,经济密度高达6162万元/平方公里,但增速相对较慢;以海峡西岸、成渝、山西中部、中原、长江中游、关中平原为代表的城市群,经济密度分布在1500-3000万元/平方公里之间,但近5年间经济密度增长幅度都高于35%。

第三梯队城市群位置相对偏远,发展经济同时兼顾粮食、生态、边疆安全。第三梯队为成长发育期城市群,位于西部地区,包括呼包鄂榆、滇中、黔中、兰西、天山北坡以及宁夏沿黄等6个城市群。从总量看,2019年第三梯队城市群整体经济生产总值仅占全国GDP的5.5%,比重较低;由于第三梯队的城市群大多位于西部地区,行政区域面积相对较大,经济密度也相对较低。在功能定位上,第三梯队内的部分城市群在经济发展的同时,还具有保障粮食安全、生态安全以及维护民族团结的重要功能。
第四梯队城市群核心突出,辐射范围由点及面。第四梯队为培育期城市圈,位于西部边疆,包括拉萨、喀什2个城市圈,具有保障边疆安全、维护民族团结功能。两个城市圈的经济生产总值、经济密度都处于增长的趋势,其中拉萨城市圈的发展趋势较好,2015-2019年间经济生产总值及经济密度的增幅均超过60%。
其三,城市群的空间布局更加注重长江、黄河串联东中西,上中下游城市群功能互补。“一江一河”支撑了我国一半以上的人口和经济总量,依托长江、黄河串联起途经城市群,有助于利用城市群间的资源禀赋差异,实现功能互补。长江经济带横跨中国东中西三大区域,拥有长江这一黄金水道,通过航运将上下游的经济联系组合得更为紧密,以长江三角洲城市群为龙头,以长江中游城市群和成渝城市群为支撑,以黔中和滇中两个区域性城市群为补充,以沿江大中小城市和小城镇为依托,形成区域联动、结构合理、集约高效、绿色低碳的新型城市格局。黄河生态经济带起始于东部的山东半岛城市群,途径中原以及关中平原城市群,结束于西部的兰西城市群,并通过偏北的“几字湾都市圈”串联起山西中部、呼包鄂榆以及宁夏沿黄城市群,内部覆盖的城市群大多为第二和第三梯队城市群,在政策导向上更加凸显上下游生态保护、补偿和高质量发展的联系。通过发挥东部城市群的龙头带动、中部城市群的枢纽沟通以及西部城市群的生态补偿作用,建立下游经济发达城市群反哺中上游欠发达城市群机制,以此来凸显长江、黄河经济带生态优势,补齐产业短板、解决民生难点。
其四,城市群内产业结构不断优化升级,第二梯队城市群的三产比例提高快。2015-2019年大多数城市群的第二产业与第三产业的产值均呈现上升趋势,城市群整体第二产业与第三产业产值从62.1万亿元增加至85.0万亿元,增长幅度为36.9%。其中第二梯队的成渝、长江中游、中原、海峡西岸城市群以及第三梯队的滇中城市群的第三产业总产值的增长幅度突出,过去五年的累计增幅高于70%。从产业结构看,2015-2019年除山西中部城市群、拉萨城市圈以外,各大城市群都呈现出二产占比下降,三产占比上升的趋势,其中成渝、长江中游、中原、哈长、北部湾城市群的三产增长较快,产业结构逐步高级化。从产业转移看,随着以南京、武汉、郑州、长沙和程度为代表的新型城市在基础建设、医疗资源及教育资源上的短板快速弥补,比较优势逐步凸显,叠加第二梯队城市群的房价、招商条件等都相对友善,有利于接收来自头部城市群的产业分流,加速内部的产业集群。
其五,城市群内人口集聚助推消费需求增长。2015-2019年城市群内社会消费品零售总额稳步增长,2019年第一梯队的长三角城市群以8.9万亿元遥遥领先,体量高于京津冀与珠三角城市群的总和;第二梯队和第三梯队的城市群社会消费品零售总额分布相对平均,分别集中在1-4万亿元和1-4千亿元的区间,其中第二梯队的长江中游、中原、成渝城市群的社会消费品零售总额已逼近第一梯队的京津冀、珠三角城市群。从增速看,2015-2019年“亿人俱乐部”中成渝、长江中游以及中原城市群的社会消费零售总额的累计增长幅度分别为62.1%、56.4%以及46.5%,人口集聚加速助推消费需求稳步增长,形成经济发展内生动力。

三、我国城市群发展面临五大壁垒
“十三五”期间我国城市群发展取得了一系列成绩,但整体来看城市群发展还不够成熟,在一体化程度,核心城市辐射带动作用,区域协调等方面还存在较大改善空间。具体来看,城市群发展主要面临以下五大壁垒:
行政壁垒导致行政分割、协调难。一方面,大部分城市群中城市范围存在跨省区的现象,一定程度上影响了协调机制的建立。“十三五”期间区域性组织协调多表现为区域行政负责人之间的承诺,缺乏制度保障,具有一定的局限性。另一方面,不同地方政府对推动区域发展的理解存在较大差异,在跨城市的重大项目协调推进上进展较慢。针对这一状况,长三角城市群成立了长三角一体化发展领导小组,统筹指导和综合协调长三角一体化发展,其领导小组办公室设在国家发展改革委,承担领导小组日常工作;粤港澳大湾区成立了粤港澳大湾区建设领导小组,研究解决大湾区建设中政策实施、项目安排、体制机制创新、平台建设等方面的重大问题。目前我国城市群数量较多,在全国21个城市群内全面实行领导小组制的难度较大。
规划壁垒导致分工协作存在较大改善空间。目前除三大第一梯队的城市群外,我国大多数城市群未能形成有效的统一规划机制。一方面,不少城市群中核心城市辐射能力弱的现象较为突出,城市群内各量级城市功能差异化不显著,造成核心城市与周边中小城市争夺资源,各城市之间由辐射互补关系变成了竞争关系,虹吸效应在一定程度上大于辐射效应,正外部性不显著。另一方面,在城市群中的城乡规划上,城市基础设施的不断完善为提高城市居民生活质量以及发展城市产业提供了有力支持,但农村和中小城镇基础设施仍存在明显短板,农村和中小城镇道路建设、供水供气、通信设施建设都存在诸多不足,这对城市圈内部的良性循环构成障碍,导致中小城市、小城镇的资金、人口外流,产业转移,小城市的发展面临巨大挑战。城市群内统筹规划机制的欠缺明显制约区域协调发展,容易形成中心城市的人口和公共资源的过度集中,要素成本快速上升;而周边城镇发展又明显不足的问题。
要素壁垒导致城市群内部循环不畅。目前我国在城市群内部尚未形成统一的要素市场,土地要素由于制度原因被固化在原地,资本要素过度集中在几大中心城市,技术和数据等新型要素尚不能在城市群内实现自由流动,要素资源配置不能发挥最大效用。以土地要素为例,近年来我国加快推进土地要素机制改革,历经多年试点探路,《土地管理法》已修改,积极推进集体经营性建设用地入市,但在实际操作中仍面临诸多问题,很多配套制度有待完善,集体经营性建设用地的抵押登记也面临银行不愿意接受等情况。在农村土地要素盘活上,近年来我国加快推进农村集体土地的“三权分置”,鼓励以出租使用权、合营等方式实现集约式生产和发展乡村旅游,但农村仍存在大量闲置宅基地,偏远地区的宅基地仍难以产生现金收益。
产业链壁垒导致产业协同程度不高。当前我国城市群内部缺乏有效的跨区域产业协调机制,趋同布局、重复布局的现象明显。绝大多数地方政府都将信息技术、电子、人工智能、新能源等作为重点布局产业,但城市群内部如何协同布局却缺乏协调机制。另外,在城市群内部,不同城市之间对优质企业资源的争夺激烈,部分地方出现了阻碍本地投资的企业到别处投资或构建产业链的情况,区域内部尚未形成有效的产业链分工协调机制。
公共服务壁垒导致城市群内不同城市间公共资源差距大。当前我国城市群内部在公共服务壁垒主要体现在三个维度:一是各城市间公共服务质量的差距大,超大城市在各类生活文化配套方面明显优于周边城市,而三、四线城市生活品质相对落后,在吸引高端人才的竞争中处于弱势,不利于承接一线城市产业要素及人口的外溢;二是城市群内公共服务流通存在壁垒,户籍、医保、社保、教育等公共服务等未形成城市群内部的互通互认制度,各城市之间形成无形壁垒,阻碍了人口的自由流动;三是城乡公共服务壁垒凸显,目前我国城市居民的社会保障服务较为完善,尽管近年来我国农村居民的医疗、养老保险也快速跟上,但与城市居民相比仍存在一些差距,在教育资源上,城乡的差距更大,这在一定程度上影响了城市群的快速发展。
四、“十四五”期间城市群发展要突出五大效应
“十四五”期间我国要进一步发挥城市群在推进区域协调发展和推进以人为核心的新型城镇化发展中的引领作用。健全区域战略统筹、市场一体化发展、区域合作互助、区际利益补偿等机制,城市群发展要突出五大效应。
一是突出城市群的资源集聚效应。城市群是城市的集聚体,通过物流、人流、资金流、信息流等引导资源向中心城市集中,实现更大的规模经济,有效降低交易成本,细化深化劳动分工,形成更充分的市场竞争,推动企业通过创新实现产品差异化,提高生产效率。城市群的发展还可以形成消费和需求新的增长点,过去城市群的一体化主要通过交通、基础设施等硬件建设实现物理联通,未来要更强调通过信息、数据等新型基础设施建设加强互联互通,有效推动城市群资源分配、产业结构、园区整合、生态环境保护等新型一体化,并在整合中形成新的投资和消费热点。
二是突出城市群的梯度分布效应。要充分考虑不同城市群的差异化,注重不同梯度城市群之间根据城市群量级、地理空间、发展定位实行差异化的城市群发展战略,做出自己的特色。如第一梯队城市群资源集聚优势明显,可以发展成全国经贸中心、金融中心、教育中心、科创中心、金融资产交易定价中心等,参与世界级城市群竞争。第二梯队城市群基础设施便捷、资源相对集聚、公共服务优化,应充分发挥生活成本相对一线城市较低、生活更加宜居的优势,吸引人才、产业集聚,完备区域产业链供应链,做大做强特色产业。第三、第四梯队城市群发挥自身优势,实现差异化发展。
三是突出核心城市的辐射引领效应。城市群内部要体现功能上的梯级分布性,每个城市群都有核心功能区、中心城市、卫星城市、特色小镇、农村,应根据要素的资源禀赋,有序分工、功能互补,实现正外部性。中心城市更侧重要素配置枢纽功能、突出要素中介服务、商业服务,做强总部功能,提升科研创新和公共服务功能,增强对周边的辐射服务效应;特色小镇和农村则更侧重生活功能、生态功能。农村和城市之间应相互协同,促进城乡良性循环,充分释放城乡经济主体活力,坚持以科技振兴保障农业粮食安全,以农村现代化建设引领乡村振兴。
四是突出城市群要素配置的枢纽效应。城市群是要素配置的枢纽和节点,要通过城市群建设提高各种资源要素流动的畅通性和便利性,形成统一的劳动力、要素市场和产品市场,实现大城市、中小城市和小城镇的协调发展。通过不断完善的高速铁路网和高速公路网为加快都市圈建设和发展提供现代化的交通网络体系保障,加速要素资源在城市间的流通。
五是突出城市群的科创效应。城市群的集聚可以促进现代要素的融合、交互,集聚的公司、教育机构、研究机构和公共管理者之间频繁的交流将会产生更大的科创效应,产业链内部的交流、匹配也将使得科创成果转化更加高效。
五、突破五大壁垒,实现城市群一体化和高质量发展
习总书记在2020年8月关于长三角一体化发展的座谈会上强调城市群发展要紧扣一体化和高质量两个目标导向,以一体化的思路和举措打破行政壁垒、提高政策协同,让要素在更大范围畅通流动,更好发挥各地区比较优势,实现合理分工,提高城市经济密度,提升全球资源配置能力,促进高质量发展。这既是对长三角提出的要求,也为全国城市群的发展指明了方向。
1、推进行政管理体制的一体化
构建更加规范高效的区域发展行政协同体制,是“十四五”时期完善我国治理体系现代化的重要内容。“十四五”期间我国要从国家与地区层面共同推进区域协调发展,国际发展经验表明,设立具有高度权威性与执行力的区域协调机构是保障区域协调发展的必要手段。但从东京湾和长三角的经验来看,仅仅依托国家层面的区域协调机构可能还不够的,还需要在自上而下的顶层规划下设置相应的地方层面或部门层面的协调机构,同时兼顾权威性与执行力,从而实现战略层面与执行层面的有机结合。另外,在城市群内行政管理上,可以考虑授予跨省际行政职能部门以一定的行政立法权,负责制定并统一部分跨区域行政规章,尝试跨区域人大联合立法,共同草拟,分头表决,统一执法,形成联合执法行政体制。
2、推进统筹规划的一体化
参照全球其他世界级城市群,顶层规划是推动城市群一体化的重要保障。“十四五”期间我国要进一步优化城市群统筹规划机制,一是优化区域协调机制,兼顾省际合作和市域内各区统筹协调发展,以城市群为整体进行产业链布局和结构优化,在城市群内部推进金融、科技与产业的良性互动,解决当前我国部分城市面临的科技研发强但科技产业弱等问题,实现资本、技术、数字、管理、知识、人力、土地等多要素在区域内的整体布局、有序分工的区域发展新态势。二是构建大中小城市和小城镇协调发展的新格局,推进城市和乡村联动发展,以县域经济和特色小镇作为联结大城市和乡村的桥梁纽带。三是促进城乡基础设施一体化建设,把握好推进城乡融合的顶层设计,坚持城乡有机一体化的整体谋划与重点突破,加快农村地区道路、交通、通讯设施、医疗设施、环境卫生设施、给排水设施、供气供暖设施等基础设施建设,建立健全城乡公共服务信息平台建设与互联互通。四是围绕城市群经济社会发展大局,紧扣国家重大政策、重大战略和发展需要,推出一批利当前、增后劲、管长远的重大项目,加快推进重大项目的储备和落地。五是注重缓解中心城市功能,对于虹吸效应过度的城市,实施必要的功能疏解,降低大城市功能的过度集中,促使大城市产生溢出效应,辐射带动中小城市发展。
3、推进要素市场的一体化
城市群经济的首要特征是相邻地区间具有较高的市场一体化程度,商品和要素可以跨越行政边界自由流动,这也是欧美国家划定城市群或都市圈时参考的重要指标。为实现现代要素跨区域流动自主有序,可以在基础性的人才、技术、征信、交通、通信、生态保护等公共要素市场,通过地区协商建立统一的制度、标准和接口,加速各项要素政策的对接和一体化,提升资源配置效率、生产效率和协调性。如打造互联互通的基础设施,依靠城市交通、都市圈交通、城际交通、区际交通和城乡交通的多层级交通体系形成一小时或二小时经济圈、乃至三小时物流圈,进一步加强城市资源流动配置。除个别超大城市外,探索实行城市群内户口通迁、居住证互认制度。通过农村土地制度改革,改善城乡土地资源的供需不平衡问题,促进土地要素市场化发展以及在城乡间的优化配置。
4、推进产业链布局的一体化
在城市群中建立相对完备的产业链体系是城市群战略的核心。要加速在城市群内形成产业链上下游合作和沟通协作机制,提升核心城市的产业带动能级,围绕主导产业链,各城市共同延伸产业链、提升价值链、重组供应链,积极构建垂直整合的产业链集群,形成核心竞争力。要探索基于产业链价值贡献程度来决定企业在城市群内在不同城市之间的税收分成制度,从根本上缓解区域内部对企业资源不必要的恶性争夺现象,推动城市群内不同城市在金融服务、科技创新、产业布局及市场拓展上的协调分工机制。
5、推进公共服务的一体化
城市群内实现基本公共服务的均等化是我国扎实推进人民共同富裕的关键举措。“十四五”期间我国要重点从五方面推进城市群内公共服务的一体化。其一,需按人口分布配置基本均等的公共服务资源,推动公共资源由按城市行政等级配置向按实际服务管理人口规模配置转变,深化户籍制度改革,完善财政转移支付和城镇新增建设用地规模与农业转移人口市民化挂钩政策。其二,着力解决公共服务资源配置和服务标准一体化问题,推动医保、退休金跨区结算。探索以社会保障卡为载体建立居民服务“一卡通”的模式,在交通出行、旅游观光、文化体验等方面率先实现“同城待遇”。其三,吸引社会资本进入公共服务领域,推进市场中性竞争,推动公共服务供给方式的多元化。其四,打破条块分割,促进公共服务资源的合理流动与优化配置,市场监管、税务、就业等部门实行信息共享、资质互认、品牌互认、执法互助,并推动经营许可信息网上实时共享查询。其五,补齐农村服务发展短板,特别是要围绕教育、医疗以及养老等重点内容,加快形成保障农民与城市居民同等发展机会和均等享受基本公共服务权利的制度体系,统筹城乡师资队伍建设,加快整合城乡居民基本医疗保险制度,构建城乡融合的养老保险制度体系等。
版权及免责声明:凡本网所属版权作品,转载时须获得授权并注明来源“融道中国”,违者本网将保留追究其相关法律责任的权力。凡转载文章,不代表本网观点和立场。
延伸阅读
版权所有:融道中国