原标题传染变异新冠病毒!丹麦宣布全国捕杀水貂,这家A股公司炸雷
丹麦政府表示,将捕杀该国所有水貂,数量高达1500万到1700万只。在国内A股中,被称为“裘皮第一股”的华斯股份,因公司旗下有若干从事水貂育种、养殖的孙公司位于丹麦,因此受到波及,令本就亏损的业绩更加雪上加霜。
丹麦政府:将捕杀所有水貂
据人民日报海外网报道,当地时间11月4日,丹麦政府表示将捕杀该国所有水貂,数量高达1500万到1700万只。丹麦总理弗雷德里克森指出,新冠病毒已经在水貂中发生了变异,而这种变异的病毒已经传染给了人类。由于这种变异病毒不像普通新冠病毒那样可以受到抗体抑制,因此可能会导致即将上市的疫苗无法发挥作用。丹麦是世界上最大的貂皮生产国。丹麦水貂养殖者协会主席认为,政府的决定对该行业和丹麦来说都是一场灾难。
据央视报道,当地时间11月6日,世卫组织表示:水貂这样的哺乳动物是很适合新冠病毒的动物宿主,病毒可能在这些物种内逐渐变异;但变异后的新冠病毒与之前只有轻微区别,暂未发现会影响疫苗效力。
欧洲国家,除丹麦之外,西班牙和荷兰也出现貂感染新冠病毒的病例。据新华社7月19日报道,西班牙阿拉贡自治区政府下令扑杀一家农场饲养的92700只水貂。截至7月30日,两国已捕杀逾100万只养殖场水貂。
美国多地水貂养殖场也曾暴发新冠疫情。据新华社10月11日报道,美国犹他州、威斯康星州和密歇根州的农业部门相继证实,当地水貂养殖场暴发新冠疫情,已有超过1万只水貂因此死亡。

来源:新华视点微博
华斯股份“受伤”
华斯股份11月5日晚间发布公告,公司子公司香港锐城企业有限公司在丹麦的若干全资子公司主要从事水貂养殖。截至2020年9月30日,几家公司的消耗性生物资产为1687.93万元。若政策属实,丹麦子公司养殖的水貂将全部捕杀。

来源:公司公告
公司三季报显示,2020年前三季度公司亏损0.93亿元,且由于疫情及海外农场水貂感染新冠病毒,公司存在收入大幅下降且对存货水貂皮计提减值损失的可能,由此预计2020年度亏损2.8亿元至4亿元。
华斯股份业绩亏损在资本市场也有体现。近半年内,公司股价大幅下跌。Choice数据显示,6月5日至今,公司股价从最高6.35元/股跌至4.34元/股,跌幅达30%。

来源:Choice
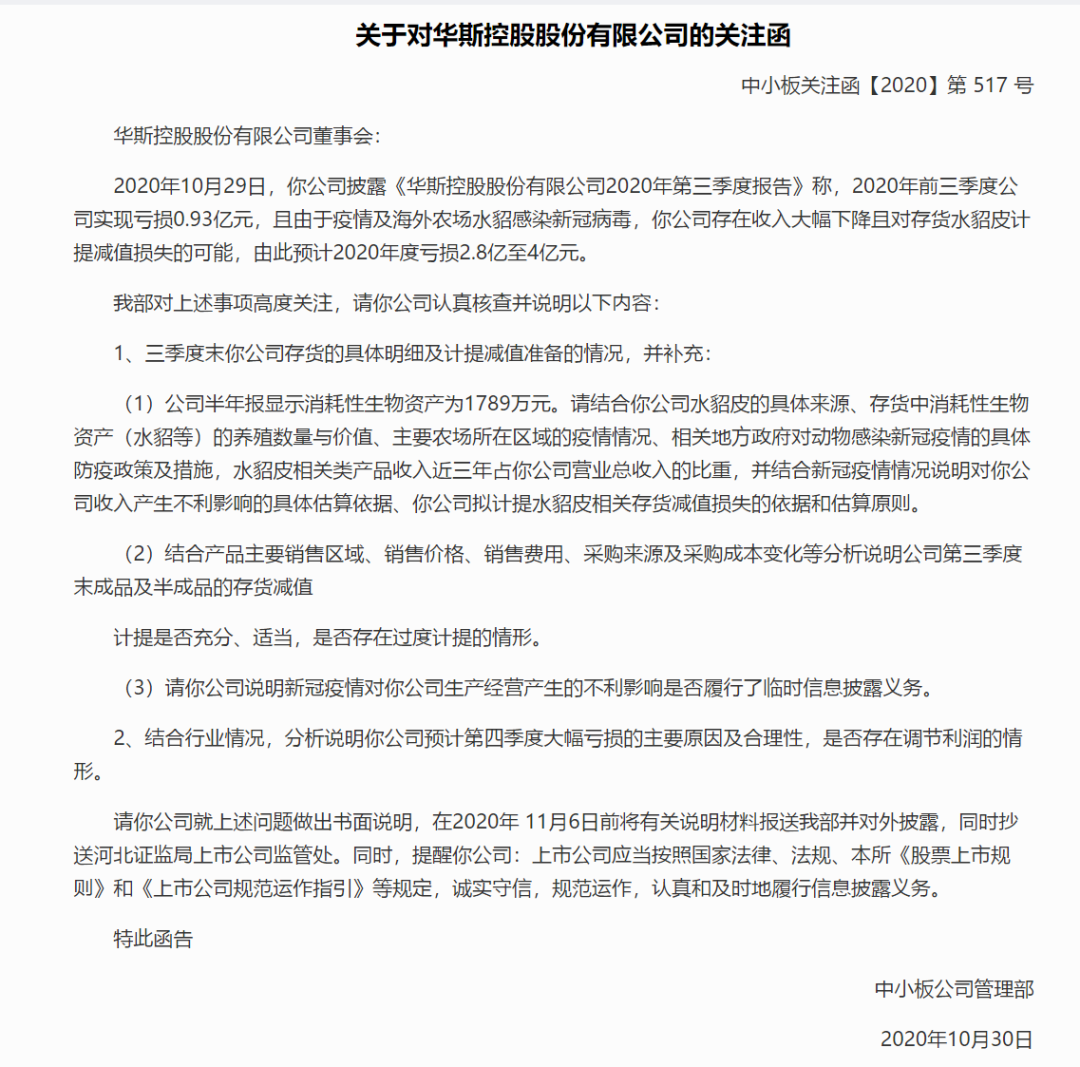
华斯股份的业绩表现,也引发监管层的关注。公司近日发布公告称收到深交所下发的关注函。深交所在关注函中要求公司说明,三季度末公司存货的具体明细及计提减值准备的情况。并结合行业情况,分析说明公司预计第四季度大幅亏损的主要原因及合理性,是否存在调节利润的情形。
公司半年报显示,消耗性生物资产为1789万元。深交所要求,结合公司水貂皮的具体来源、存货中消耗性生物资产(水貂等)的养殖数量与价值、主要农场所在区域的疫情情况、相关地方政府对动物感染新冠疫情的具体防疫政策及措施,水貂皮相关类产品收入近三年占公司营业总收入的比重,并结合新冠疫情情况说明对公司收入产生不利影响的具体估算依据、公司拟计提水貂皮相关存货减值损失的依据和估算原则。
关注函显示,结合产品主要销售区域、销售价格、销售费用、采购来源及采购成本变化等分析说明公司第三季度末成品及半成品的存货减值计提是否充分、适当,是否存在过度计提的情形。

来源:公告
版权及免责声明:凡本网所属版权作品,转载时须获得授权并注明来源“融道中国”,违者本网将保留追究其相关法律责任的权力。凡转载文章,不代表本网观点和立场。
延伸阅读
版权所有:融道中国