炒股就看金麒麟分析师研报,权威,专业,及时,全面,助您挖掘潜力主题机会!
快手最早下周向港交所提交招股书 概念股全名单奉上
来源:财联社
财联社(上海,研究员 姚辉)讯,据媒体报道,快手最早下周向港交所提交招股书,腾讯、阿里系均将认购,相关概念股有望站上风口。
据媒体最新报道,多位独立消息人士证实,快手最早将于下周在香港联交所公开递交招股书,最快今年年底或明年初完成首次公开募股。腾讯、阿里系(或云锋基金)均会在此轮公开募股中进行认购,腾讯为基石投资者,阿里系(或云锋基金)亦在争取认购更多份额。
快手一直是资本重点关注的对象。公开资料显示,自2011年成立以来,快手已经经历了10轮融资,股东包括红杉资本、百度、腾讯、云锋基金等公司。2019年12月,快手完成F轮融资,融资额近30亿美元,由腾讯领投。

东方证券项雯倩(金麒麟分析师)认为,快手目前MAU近5亿,估值286亿美金。无论是从内容场景或商业化角度,都看好快手生态的成长空间。随着快手的壮大,其生态体系里的合作伙伴(服务商、MCN机构、入驻商家)也将实现快速成长。
在短视频行业格局中,快手和抖音两大短视频平台处于绝对领先的地位,其用户群持续趋同,重合度不断提高,用户环比增速互有胜负,用户竞争长期持续。其中快手依托去中心化的运营模式,鼓励长尾用户内容创作,形成较强的互动性社区,用户互动率超过5%,形成了较高的竞争壁垒。
在赛道两强格局的持续状态中,中信证券分析师王冠然称,直播电商成为了两家龙头新的战略竞争方向。目前抖音、快手均设立了电商一级部门。中信观点称,快手社区深耕私域流量,粉丝粘性强,具备强转化率,流量商业价值高的特点。
今年1-8月,快手商业化营收比去年同期增长2.5倍,头部客户新增2.6倍。快手平台打造短视频+直播+快手小店形成带货内容与消费转化闭环,使得种草到购买的路径变短。

中信证券预计,快手此后仍将会在商业化上加速推进,一方面进一步释放用户价值;另一方面,有利于带动其上下游相关的电商、游戏产业,降低其流量成本。
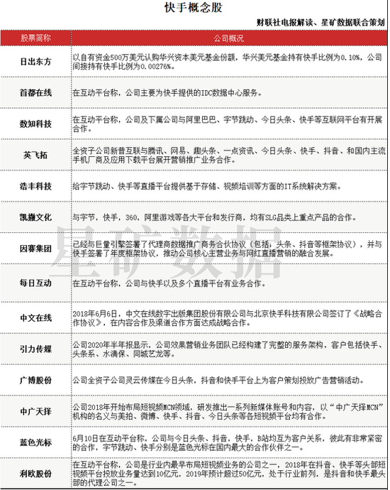
财联社电报解读栏目联合星矿数据此前整理快手概念股,详见下表。
版权及免责声明:凡本网所属版权作品,转载时须获得授权并注明来源“融道中国”,违者本网将保留追究其相关法律责任的权力。凡转载文章,不代表本网观点和立场。
延伸阅读
版权所有:融道中国