8.67亿存货账实不符,26.35亿应收账款逾期!广州浪奇(维权)回复问询函!
来源:会计雅苑

重要提示:
1、根据公司本次自查情况,公司截至目前已掌握证据表明贸易业务存在账实不符的第三方仓库存货金额及其他账实不符已发出商品金额合计866,817,704.03元,鉴于该事项后续由责任人赔偿的金额和可能性暂无法预估,基于审慎性原则,公司已于 2020 年三季度对相关第三方仓库相关存货金额转入待处理财产损益,并全额计提减值准备。
2、此外,经公司本次自查统计,截至 2020 年 9 月 30 日,公司贸易业务应收账款账面余额为 30.66 亿元,逾期金额为 26.35 亿元,贸易业务预付账款账面余额为 16.42 亿元,账龄超过 90 天的金额为 9.61 亿元,根据目前对相关客户偿付能力的审慎评估,公司已于2020 年三季度对江苏中冶化工有限公司、江苏保华国际贸易有限公司、广州市亚太华桑贸易发展有限公司三家客户对应应收账款单项计提坏账准备,单项计提金额合计为 262,617,284.96 元。公司目前已对部分客户采取诉讼方式进行追偿,如前述逾期应收账款、预付账款长期不能收回或无法取得追偿,公司可能在2020年度或未来会计期间继续计提较大金额的坏账准备。
3、针对贸易业务涉及的存货风险、应收预付等债权债务、公司相关人员涉嫌刑事犯罪的有关事项,公安机关、监察机关等有关部门已介入侦查,公司聘请的中介机构对相关情况也在核查过程中。由于公司前期贸易业务存在较多风险事项尚待核实,除存货、应收账款、预付账款外,公司以前年度贸易业务相关收入及成本等相关科目也有待进一步核查确认,但考虑到相关事项涉及金额较大,目前侦查调查工作尚未完成,本回复中部分信息可能存在不完整或不准确的情况,对公司财务状况的影响尚需依据相关调查结果及中介机构评估结论为基础,可能与前期已披露财务数据及目前预计金额存在差异。敬请广大投资者注意投资风险。
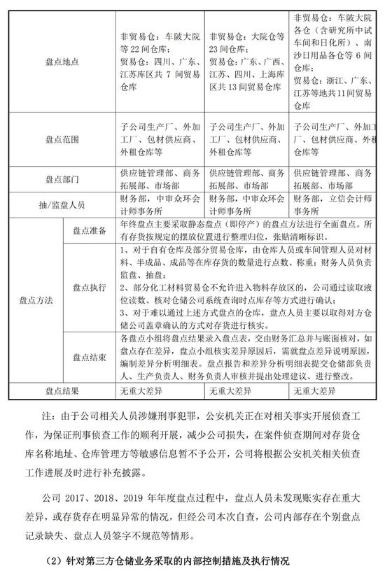
本次存货异常情况的具体发现过程及最新核查进展
公司分别于 2019 年年审过程中以及 2020 年 5 月、8 月多次前往瑞丽仓、辉丰仓开展货物盘点及抽样检查工作。存货异常情况的具体发现过程如下:
2019 年 11 月及 2020 年 1 月,公司相关人员及审计机构在年度审计工作中,未发现账实存在重大差异,或存货存在明显异常的情况。
2020 年 5 月 20-21 日,公司相关人员前往江苏贸易仓库(瑞丽仓、辉丰仓)开展盘点工作。5 月 20 日,公司相关人员前往瑞丽仓开展仓库盘查工作。经多次与鸿燊公司负责人沟通要求配合取样工作,但对方以储罐无取样口,且园区安全管理要求为由,无法配合取样工作。公司相关人员已于现场向鸿燊物流负责人就相关问题提出限期整改要求,待整改完成后再安排仓库盘查工作。5 月 21 日上午,公司相关人员到达辉丰公司仓库门口等候了两个多小时,因未能与辉丰公司相关人员联系落实好盘点工作而无法进入仓库盘点。
2020 年 8 月 11 日,公司相关人员前往江苏贸易仓库开展盘仓工作,再次因未能与辉丰公司相关人员联系落实好盘点工作而无法进入仓库盘点。而瑞丽仓库情况基本没有改善,没有落实完成公司提出的相关整改要求,对于公司提出储罐取样要求,对方继续以园区安全检查等为由,一再拖延,最终仍无法提供取样。
由于公司相关人员多次前往瑞丽仓、辉丰仓均无法正常开展货物盘点及抽样检测工作,公司于 2020 年 9 月 7 日分别向鸿燊公司、辉丰公司发出《关于配合广州市浪奇实业股份有限公司现场盘点、抽样储存于贵司库区的货物的函》,要求两家公司配合公司进行货物盘点及抽样检测工作。
2020 年 9 月 16 日,公司收到辉丰公司发来的《回复函》。辉丰公司表示,其从未与公司签订过编号分别为 ZC19-20、ZC19-21、ZC19-25、ZC19-39 的《仓储合同》,公司也没有货物存储在辉丰公司,因此辉丰公司没有配合盘点的义务;辉丰公司从未向公司出具过《2020 年 6 月辉丰盘点表》,也未加盖过辉丰公司印章,该盘点表上的印章与辉丰公司印章不一致。而发给鸿燊公司的函件显示已签收,但公司一直未收到对方回应。
2020 年 9 月 18 日,公司聘请律师前往江苏省盐城市大丰区行政审批局查询辉丰公司的工商内档,但仍未能核实《2020 年 6 月辉丰盘点表》与《回复函》上加盖的辉丰公司印章的真实性。
为核实清楚瑞丽仓、辉丰仓的有关情况,公司立即组建了成员包括外聘律师在内的存货清查小组。存货清查小组于 2020 年 9 月 23 日、24 日前往鸿燊公司、辉丰公司调查了解相关情况,并与鸿燊公司法定代表人、辉丰公司法定代表人进行了会谈。鸿燊公司、辉丰公司均否认保管有公司存储的货物。
根据上述情况,公司于 2020 年 9 月 27 日在巨潮资讯网披露了《关于部分库存货物可能涉及风险的提示性公告》(公告编号:2020-069),公司约 5.72 亿元库存货物可能涉及风险。关于部分库存货物可能涉及风险的事项,公司已将一名涉案人员移送公安机关,公安机关已对相关事宜展开调查。
目前公司成立的包括外聘律师在内的存货清查小组仍在对公司贸易业务第三方仓储情况进行走访核查,公司后续还将通过诉讼等方式依法维护公司权益。截至本关注函回复日,其他贸易仓库前期盘点及走访情况见问题 1 第(5)部分的回复。










版权及免责声明:凡本网所属版权作品,转载时须获得授权并注明来源“融道中国”,违者本网将保留追究其相关法律责任的权力。凡转载文章,不代表本网观点和立场。
延伸阅读
版权所有:融道中国