来源:中信证券研究
王兆宇 中信证券首席量化策略分析师
赵文荣 中信证券首席量化与配置分析师
马普凡 中信证券量化策略分析师
张依文 中信证券量化策略分析师
摘要:
▍投资聚焦:AH溢价的存在为投资者研究两个市场的差异提供了契机,也同时提供了获得超额收益的机会。沪深港通开通后,南北向资金均快速增长。随着中概股回归浪潮的出现,港股市场的配置价值得到提升,未来两个市场的配置和交易会更加活跃。我们对两个市场的主要差异进行梳理并进行分析,最后基于相对溢价指标构建A股市场选股策略。
▍时序差异性因素分析:溢价贡献几乎可以忽略。1)红利税:当前市场状态下红利税差异对溢价几乎没有贡献。主要分析框架是现金流折现(DCF)模型。根据不同类型投资者的持股比例、持股时间、和税收政策估计得到红利税的溢价贡献为1.3‰;2)汇率的时序解释力不足。美元兑人民币的与AH溢价指数的拟合优度仅为6%。
▍截面差异性因素分析:解释度达57%。跌停概率和流动性差异的单因素解释度分为0.43和0.46,但两者同质性高。两个逻辑说明流动性是根本因素:1)A股的高流动性存在在前而为了抑制过度投机的涨跌停制度设立在后;2)2014年11月7日至2020年8月19日共有6只科创板上市的AH股票,跌停频率均为0但依然存在大幅溢价。两者一起解释时拟合优度为57%。
▍兼具性因素与多因素综合分析:1)时序上自然人投资占比-专业机构占比与AH溢价呈正相关关系,拟合优度达31%。截面上高自然人投资者比例的平均ROE更低,EP(市盈率倒数)更高。2)跌停概率、流动性差异和投资者结构三种因素在年度面板数据上的解释度为29%。
▍基于溢价指标的A股市场选股策略。1)直接比较溢价高低的选股策略。基于2014年11月28日至2020年8月19日的数据,在每个月末选择溢价最低的20只股票构建组合,对比全部AH的A股组合能够实现年化7.88%的超额收益。2)基于回归的相对溢价选股策略。根据股票的流动性和跌停概率估计其合理溢价,并与真实溢价相比得到相对溢价。根据相对溢价构建的组合能实现12.76%的超额收益,且更加稳健。
▍结论:1)红利税:当前市场状态下红利税差异对溢价几乎没有贡献;2)汇率:时序解释力不足。3)跌停板保护和流动性差异:单因素解释度分别达到43%和46%的溢价,但两者存在同质逻辑且流动性是更加根本的溢价因素。两者共同的解释度达57%。4)投资者结构在时序和截面均具有解释力;5)跌停板概率、流动性差异和投资者结构三种因素在年度面板数据上的解释度为29%。6)基于相对溢价构建的策略2014年11月28日至2020年8月19日期间实现12.76%的超额收益。
风险因素:市场投资者结构发生快速变化;红利税政策调整;国际政治因素。
投资聚焦
内地和香港双重上市的AH股一直呈现同股不同价的现象,且A股长期保持相对H股溢价状态。在2014年11月17日沪港通开通前,AH溢价的中枢为116,而开通后溢价不降反升,中枢变为127。AH溢价的存在为投资者研究两个市场的差异提供了契机,也同时提供了获得超额收益的可能。

沪深港通开通后,南北向资金流量均快速增长,反映出中国资产具有巨大的吸引力和国内财富具有日益旺盛的投资需求。2014年11月17日和2016年12月5日沪港通和深港通分别正式实行。开通后南北向资金快速增长,截止到2020年8月19日,南北向的净买入量分别达到1.5万亿港币和1.1万亿人民币,体现了中国庞大的经济体量和良好的经济发展势头对外资形成巨大的吸引力,同时国内积累的巨量财富也具有日益旺盛的投资需求。
中概股回归浪潮的出现使港股市场的配置价值得到提升,未来AH两个市场的配置和交易会更加活跃。香港市场作为第二大中国股市场,包含很多由于历史制度原因未能在A股市场上市的核心资产,比如腾讯、阿里等互联网巨头。目前在美国上市的很多中概股也计划回港上市。
中概股回归浪潮的出现有四大重要推力:1. 根本冲突,美国公众公司会计监督委员会(PCAOB)要求随时对在美上市公司的会计事务所进行检测,这与中方监管部门希望工作底稿保密的立场相冲突;2. 冲突升温,2020年5月20日,美国参议院通过《外国公司问责法案》(HFCA),提出外国发行人连续三年不能满足PCAOB对会计事务所检查要求的,将禁止其证券在美国交易;3. 做空风险,瑞幸风波后多家中概股遭海外机构发布做空报告;4. 制度保障,港股和A股市场修改规则为承接提供制度保障。
图2:南北向资金累计净买入

在上述背景下,AH溢价的价值和关注度会大大提升。为此,我们梳理出三种类型的主要差异:1. 时序差异性因素,包括红利税和汇率;2. 截面差异性因素,包括涨跌停限制和流动性差异;3. 兼具性因素,包含投资者结构。后文将针对每一个因素进行分析,辨析每个因素的影响作用。最后,将分析的结论应用到策略之中,构建了基于相对溢价指标的A股市场选股策略,该策略2014年11月28日至2020年8月19日期间实现12.76%的年化超额收益。

时序差异性因素分析:溢价贡献几乎可以忽略
红利税:当前市场状态下可解释的溢价率为0.13%

税收类型包括个人所得税和企业所得税,前者适用于自然人投资者、机构投资者和陆港通投资者,后者适用于一般法人。接下来我们将梳理A股市场和H股市场的税率政策并对ta值进行估计。
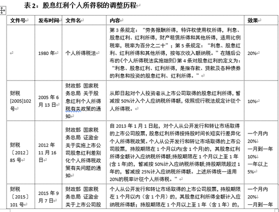
目前A股市场股息的个人所得税按持有时间差异收取。最新的政策是持有期限在一个月以内的收取20%红利税,持有期限在一个月至一年的收10%的红利税,超过一年的免除利息税。


企业获得股息应按企业所得税纳税,本土公司2014至2017年的平均税率为16.6%,如果持股时间超过一年可免除红利税。企业所得税的基准税率为25%,但部分企业包括小微企业和高新企业存在一定税收优惠。根据人大重阳研究院发布的《中国企业税收负担报告——基于上市公司数据测算》,2014至2017 年企业所得税中位数平均为16.6%。根据《企业所得税法》第二十六条规定,持有时间超过一年的可以免除税收。

资料来源:人大重阳研究院《中国企业税收负担报告——基于上市公司数据测算》,中信证券研究部
H股的红利税率无持有时间差异。港股的股息红利税收分以下几种:
1)对于大陆内地个人投资者,通过港股通账户投资港股;
国税总局规定,“对内地个人投资者通过沪港通投资香港联交所上市H股取得的股息红利,H股公司应向中国证券登记结算有限责任公司提出申请,由中国结算向H股公司提供内地个人投资者名册,H股公司按照20%的税率代扣个人所得税。”根据财税〔2014〕81号第一条第三款,无论上市公司注册地,中国内地居民收取的股息收入均需直接预扣20%的股息税。所以,通过港股通购买港股获得股利,无论是否为H股,都是按红利所得收取20%,其中H股为公司预扣,其他为中登公司预扣。
2)对于内地企业而言;
企业从港股取得的投资收益,应将转让所得和分红所得一并计入企业收入中,缴纳企业所得税。该笔所得应在境外纳税的,可在内地税款计算时作相应抵免。
3)大陆内地个人投资者,通过香港券商,开通港股直投账户;
根据中国国家税务总局相关规定,在香港发行股票的境内非外商投资企业(H股)派发股息红利时,根据内地和香港的避免双重征税安排,个人股东按10%税率扣缴个人所得税。而对于红筹模式上市的内地企业,投资者个人直接持有的不是境内企业发行的股份,而是境外壳公司在香港证券交易所发行的股份。虽然这些壳公司派发的股息实际是来源于其控股的境内企业,但是,股息的派发主体是境外壳公司。境外上市实体在向境外居民个人派发股息时,无须扣缴外籍居民个人股息的中国个人所得税。
总的来说,在现行制度下,投资者通过港股通投资H股收取20%红利税;直接在香港开通港股账户,购买H股收取10%红利税;直接在香港开通港股,买非H股,无红利税。A股和H股的股息红利税分情况汇总如下:

不同类型的投资者持股时间存在显著差异,因此需要知道各个类型投资者的持股比例和平均持股时间才能估计红利税税率ta。根据《上海证券交易所统计年鉴》,在2007年到2017年11年间,A股市场中的自然投资者持股市值占比从48%下降到20%,2014年至2017年平均为23.4%;专业机构持股市值占比也有所下降,从34%下降到14%,2014年至2017年平均为15.2%;而一般法人持股市值占比从18%上升到65%,2014年至2017年平均为60.7%。另外沪股通自开通以后,上升较快,但总体占比仍然较低。


各类投资者年度的持股市值占比处于比较稳定的状态,可以合理的假设在每一个时间点上的持股市值占比也处于稳定。按各类投资者的持股比例,可以估计各类投资者影响的股息比例,比如自然人投资者持股占比为23.4%,则认为自然人投资者的交易行为影响的是23.4%的股息如何扣税。那么将总股息拆分:
总股息=23.4%的个人投资者股息+15.2%的机构投资者股息+60.7%一般法人股息+0.7%陆股通投资者股息
中国证券投资者保护基金有限责任公司将投资者分为三类:个人投资者、一般机构投资者和专业机构投资者。个人投资者可对应上交所年鉴中的自然人投资者,一般机构投资者对应一般法人,专业机构投资者对应专业机构。以下描述都按上交所年鉴中的说法进行。
根据中国证券投资者保护基金有限责任公司发布的2019年度《全国股票市场投资者状况调查报告》,A股市场的个人投资者平均持股时间低于1月的占14.3%,1月至1年的占57.4%,超过一年的占28.3%;一般法人持股低于1月的占6%,1月至1年的占58.1%,超过一年的占35.9%;专业机构未公布具体数据。


假设每类投资者中个体没有差别,可以按持股时间分布进一步拆分:
个人投资者每股股息=14.3%x0.8x每股股息+57.4%x0.9x每股股息+28.3%x每股股息=0.9140每股股息
一般法人持股每股股息=64.1%x0.83x每股股息+35.9%x每股股息=0.8910每股股息
陆股通每股股息=0.9x每股股息
机构投资者按一般法人的持股时间分布和个人所得税进行计算结果为0.9299每股股息,鉴于机构投资者平均持仓时间要长于个人投资者且短于一般法人,取两者平均近似估计:
机构投资者每股股息=(0.9299+0.9140)/2x每股股息=0.9220x每股股息
因此,从DCF看A股的价值为:
PA=(23.4%x0.9140+15.2%x0.9220+60.7%x0.8910+0.7%x0.9)P=0.9012P;
港股的红利税估计更加容易,由于港股通的占比较低,不足1%,因此尽管港股通税率更高,但可以忽略不计。

总的红利税按10%计算,港股的定价为:PH=0.9P。综上,在现有市场结构和投资者交易模式下,股息税带来的溢价为:溢价 = PA/PH-1=0.13%。这一个溢价水平可以认为在当前市场状态下红利税对溢价几乎没有贡献。
汇率:沪港通前后的拟合优度仅为14%和6%
一般来说,汇率和股市都可以用来反映一个国家实体经济的运行情况,通常出现同涨同跌。另外,对于外资来讲,买入预期升值货币定价的资产也有望获得资产增值和货币增值的双重收益。因此,对于AH溢价的分析汇率是一个不可或缺的因素。
人民币和港元的汇率机制大不相同。人民币兑美元采取的是参考一篮子有管理的浮动机制,而港币一直采取盯住美元的货币局制度。港币兑美元汇率长期保持在较小的区间内,可以视为固定汇率制。
下图展示了美元对人民币即期汇率和溢价指数的关系。自中国加入世贸组织以后,中国经济强劲增长,贸易和资本项目双顺差大量增加,国际上要求人民币升值的呼声日渐高涨。2005年7月21日,中国人民银行宣布放弃钉住美元,实行参考一篮子货币的管理浮动汇率制度。此后,人民币对美元汇率便开始了一个长达10年左右的升值过程。

两个阶段的回归系数均呈现显著性,但拟合优度分别只有14%和6%,说明汇率对溢价水平的解释能力不足。
截面差异性因素分析:综合解释度达57%
跌停概率:可解释43%的溢价
A股市场的跌停板制度限制了股价的极端风险,为了补偿这一风险,可能产生一定程度的溢价。
只有当股票触及跌停板时,跌停板制度才能视作发挥了作用。否则即便H股的跌幅超过10%而A股小于10%,也不能归因于跌停板制度的影响。因此,这里选择跌停概率作为研究指标。选取AH双边均上市满一年的股票(截至2020年8月19日),共计113只。统计每只股票2014年7月11日以来的跌停频率和平均溢价。构建回归方程:

流动性差异:可解释46%的溢价
当两种证券锚定同一资产时,投资者倾向于选择流动性高的,因此高流动性的产品也会带有溢价。流动性的代理变量采用基于自由流通股本的换手率:换手率=成交量/自由流通股本,构建回归方程:

两因素结合分析:同质性高且流动性是更加根本的溢价因素
两个因素都能很好的解释溢价,且效果相近。然而跌停板制度设立的目的是为了抑制过度投机导致价格暴涨暴跌,本身就与流动性存在紧密的联系,因此两个因素的溢价逻辑存在一定的同质性。
以跌停概率为被解释变量,流动性差异为解释变量,构建如下回归方程:

在流动性和跌停板制度这两个因素之间,流动性是更加根本的溢价因素。首先,跌停板制度是为了抑制过度投机才设立的,说明A股市场的高流动性本身就存在,且流动性差异在前而制度在后;另外,科创板股票存在大幅溢价很好的验证了这一点。2014年11月7日至2020年8月19日共有6只科创板上市的AH股票,虽有大多数因为交叉上市天数不足没有纳入上文回归的数据中,但是这些股票总体能够反映一个事实:在跌停频率均为0的情况下,依然存在大幅溢价。

兼具性因素与多因素综合分析
投资者结构:时序和截面均具有解释力
A股市场与港股市场一个显著的差别就是投资者结构不同。A股市场的投资者主要是国内的投资者,而港股市场中海外投资者占比较高。另外,A股的自然人投资者比例显著更高,而港股市场中机构占主要,这也是海外成熟市场的一般特征。


AH股溢价的大小与A股的估值水平呈现明显的正相关。左下图展示了沪深300市盈率和恒生沪深港通AH溢价指数的关系,回归系数为1.23,拟合优度达到0.33。这反映出A股的整体波动相对H股要高,在估值提升时溢价上升,估值下降时溢价也降低。
自然人投资占比-专业机构占比与AH溢价呈正相关关系,拟合优度达0.31。右下图展示了2007至2017年自然人投资占比-专业机构占比与溢价水平的关系。可以看到随着自然人投资者相对专业机构投资者占比降低,溢价水平大体是下降的。这可能是由于自然人投资者相对机构投资者,研究水平和深度有所欠缺,导致对于公司的内在价值了解不够深入,对于合理的价格区间敏感性较低,从而更加容易接受高估值和低盈利的股票。

为了验证上述逻辑,我们以《上海证券交易所统计年鉴》(以下简称《年鉴》)中公布的年末的上交所股票持仓为例进行分析。《年鉴》中采用总市值口径,我们计算自由流通市值口径下自然人投资者和专业机构投资者的持仓占比,并计算自然人在自然人和机构中的占比:自然人占比=自然人投资者占比/(自然人投资者占比+专业机构投资者占比)。按该比例排序后将上交所股票分成5等分,分别统计每一个分组的ROE和EP(市盈率倒数)的算数平均,结果如下。可以看到,总体来看,自然人占比高的股票ROE更低,同时估值更高,并且这一现象并没有随着时间变化而变化,验证了之前的猜想逻辑。

自然人投资者占比高导致A股估值高的假设成立的前提下,从回归的截距来看,当自然人投资者降至机构投资者以下时,AH溢价会降至100以下,这一推论显然有违常识。我们也认为这样的事情不会发生,机构投资者的优势是能给出更准确的估值,而不是绝对更低的估值。所以当机构占比提升至能够主导定价时,预计股票的估值水平会更加合理而不是大幅下降,那么AH溢价水平也会维持在一定合理区间。
多因素年度面板数据分析:解释度为29%
根据上述分析,得出四个有效的影响因素:红利税、流动性差异、跌停概率和自然人投资者占比。其中,红利税政策仅在2015作了微调,可以认为该因素的影响较为恒定,并且根据当前市场状态和红利税政策测算的结果是红利税对溢价的贡献几乎为0。
这里将其余三种因素结合,进行面板分析。首先将日频数据处理得到年度数据,A股股价/H股股价、A股换手率-H股换手率均取一年的算数平均值,跌停概率采用过去一年的数据进行统计。构建如下方程:

度为0.29。在前面的分析中,我们发现流动性差异和跌停概率已经能够很好的解释截面差异,拟合优度达到0.57。但这里同时引入了时序差异,由于缺乏足够好的时序解释变量,所以整体解释度下降。
基于AH溢价的A股市场选股策略
由于港股投资者以机构为主,且很多来源于海外成熟市场的参与者,“北向资金”素有“聪明资金”之称。如果假定H股的定价更为合理,那么就能够以H股价格为锚,来比较A股的定价从而选择出价值相对被低估的A股。我们将根据溢价水平来构建两个A股的选股策略,分别是直接比较溢价高低的选股策略和基于回归的相对溢价选股策略。
策略一:直接比较溢价高低的选股策略
在每一个换仓日对选股池中的股票按A股股价/H股股价从低到高排序,分别选择排在前列和后面一定数量的股票构建低溢价组合和高溢价组合。具体设置如下:
(1)选股空间:AH股中的A股
(2)换仓频率:月度
(3)手续费:双边千三
(4)选股数量:20
(5)加权方式:A股的自由流通市值加权
基于2014年11月28日至2020年8月19日期间的数据,策略的回测效果如下图所示。可以看到,简单的根据溢价高低这一个指标构建组合已经能够大幅跑赢基准,回测期内实现年化7.88%的超额收益。但是反过来,以A股为锚,来选择H股实证结果显示不能产生正的超额收益,这里不过多讨论。

策略二:基于回归的相对溢价选股策略
根据前文的分析,股票的溢价水平与股票本身的流动性、跌停概率和投资者类型占比息息相关。更高的流动性本身就对应着更高的溢价,那么简单的比较溢价高低显然不是更合理的做法,这里我们构建回归模型预测股票的合理溢价,再将该溢价与当前溢价比较从而判定股票的相对溢价高低。
由于投资者类型占比数据可得性欠佳,加上流动性和跌停概率两个因素已经能够很好解释截面溢价,因此这里只采用这两个因素构建回归模型。具体步骤为:
(1)选择换仓日前250天窗口内的数据,对A股股价/H股股价、A股换手率-H股换手率,H股定价的总自由流通市值计算算数平均值。另外,统计跌停概率,并采用和前文相同的方式计算剔除流动性的跌停概率。

基于2014年11月28日至2020年8月19日期间的数据,策略的回测效果如下图所示。可以看到,采用相对溢价构建的选股策略收益更好,回测期内达到年化12.76%的超额收益。同时更加稳健,每年都能实现正的超额收益,并且波动率和回撤风险变化不大。

总结
本篇报告梳理了AH市场的三种类型的主要差异:1. 时序差异性因素,包括红利税和汇率;2. 截面差异性因素,包括涨跌停限制和流动性差异;3. 兼具性因素,包含投资者机构。主要结论如下:
(1)红利税:当前市场状态下红利税的贡献为1.3‰,相对于27%的溢价来说可以忽略。
(2)汇率:美元兑人民币的与AH溢价指数的拟合优度仅0.06,时序解释力不足。
(3)涨跌停限制和流动性差异:单因素解释度分别达到43%和46%的溢价,但两者存在同质逻辑且流动性是更加根本的溢价因素。两者共同的解释度达57%。
(4)投资者结构:时序上随着自然人投资者比例下降,AH溢价下降。截面上自然人投资者占比高的股票平均ROE更低,EP(市盈率倒数)更高
(5)多因素综合分析:跌停板概率、流动性差异和投资者结构三种因素在年度面板数据上的解释度为29%
最后,我们应用分析的结论,采用跌停板概率和流动性差异构建截面溢价预测模型,得到相对溢价指标,根据该指标构建的组合2014年11月28日至2020年8月19日期间实现12.76%的年化超额收益,超过直接比较溢价的策略(同期年化超额收益7.88%)。

风险因素
市场投资者结构发生快速变化;红利税政策调整;国际政治因素。
版权及免责声明:凡本网所属版权作品,转载时须获得授权并注明来源“融道中国”,违者本网将保留追究其相关法律责任的权力。凡转载文章,不代表本网观点和立场。
延伸阅读
版权所有:融道中国