10月20日消息,银保监会网站昨日公布的内蒙古银保监局两个行政处罚信息,建行呼和浩特两家支行因违法违规允许保险公司人员驻点销售保险产品,再次遭到监管警告。
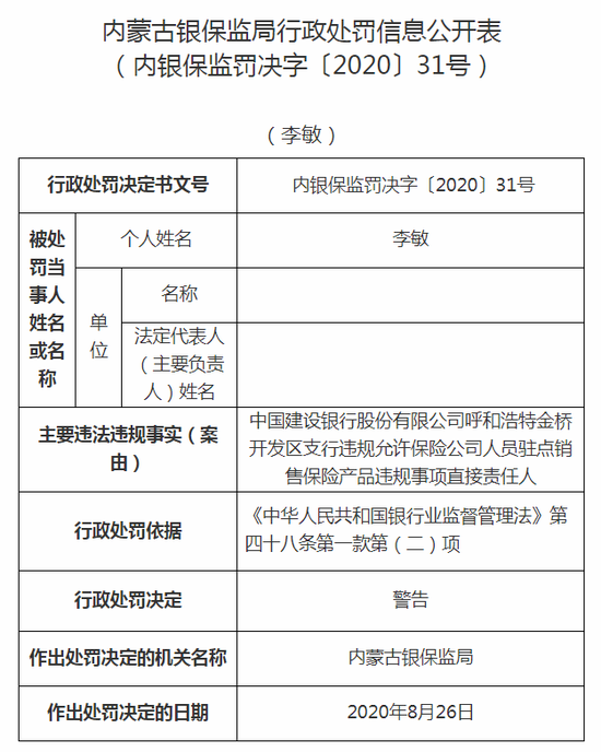
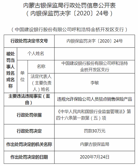
处罚信息显示,建行呼和浩特锡林南路电力支行、桥开发区支行违规允许保险公司人员驻点销售保险产品,高宝峰、李敏系违规事项直接责任人,内蒙古银保监局根据《中华人民共和国银行业监督管理法》第四十八条第一款第(二)项,对两人作出警告。此前,两人因为同样事由,已分别被处罚30万元。
今年7月,内蒙古银保监局开出两张罚单,建行呼和浩特锡林南路电力支行负责人高宝峰、桥开发区支行负责人李敏,因违规允许保险公司人员驻点销售保险产品,分别被处以30万元罚款。
内蒙古银保监局以同样案由,连续处罚警告同一责任人,可见建行两家支行违规允许保险人员驻点销售问题严重。
今年2月24日,经内蒙古银保监局批复同意建行内蒙古区分行营业部更名为建行呼和浩特分行。5月28日,建行呼和浩特分行行长宋宝崧在更名仪式上承诺:将以更大的力度和更实的措施,强化党建引领,体现责任担当,勇于开拓创新、认真履职尽责,以“金融需求方案的提供者、解决社会痛点的助力者、精细化管理的实践者、合规风险底线的坚守者和业务发展的引领者”的姿态,以更加饱满的工作热情、更加振奋的精神状态、更加细致的金融服务、更加稳健的工作作风,认真完成好各项改革和发展任务,向着“大作为、大担当、大贡献”的目标迈进,坚决不辱使命。



版权及免责声明:凡本网所属版权作品,转载时须获得授权并注明来源“融道中国”,违者本网将保留追究其相关法律责任的权力。凡转载文章,不代表本网观点和立场。
延伸阅读
版权所有:融道中国