热点栏目文:大宗商品组
转自于中信期货大宗商品组10月18日周度报告

报告摘要
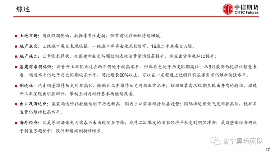
土地市场:国庆假期影响,数据季节性走弱,但节前供应面积持续回暖。
地产成交:三线城市成交表现较强,一线城市库存去化天数缩窄,16城二手房成交火爆。
地产施工:旺季需求释放,全国建材成交与螺纹钢表观消费量均显著提升,水泥出货率也环比提升;
基建需求仍偏强:沥青开工率同比过去两年仍处于较高水平,但库存也处于历史同期高位;从9月最新的挖掘机销量来看,销售水平仍处于历史同期较高水平,同比增长60%以上,可以在一定程度上说明目前基建需求仍维持偏强水平。
制造业:汽车销量维持历史同期高位,轮胎开工率维持历史同期正常水平;纺织服装需求短期呈现出井喷的特征,织造开工率呈现出明显回升,带动上游原材料基本面继续改善。
出口及海运费:集装箱运价指数继续创下历史新高,国内出口需求维持改善趋势;国际海运费景气度维持高位,铁矿石运费仍维持较高水平。
海外经济:欧美等经济体电力需求并未出现明显下降,疫情二次爆发的国家经济并未受到明显冲击;美国整体经济仍处于弱复苏趋势中;欧洲新增病例持续增多


























版权及免责声明:凡本网所属版权作品,转载时须获得授权并注明来源“融道中国”,违者本网将保留追究其相关法律责任的权力。凡转载文章,不代表本网观点和立场。
延伸阅读
版权所有:融道中国