平安财险漯河中支被罚30万:给予投保人等合同约定外利益
来源:新浪财经 时间:2020-09-17 13:39:13
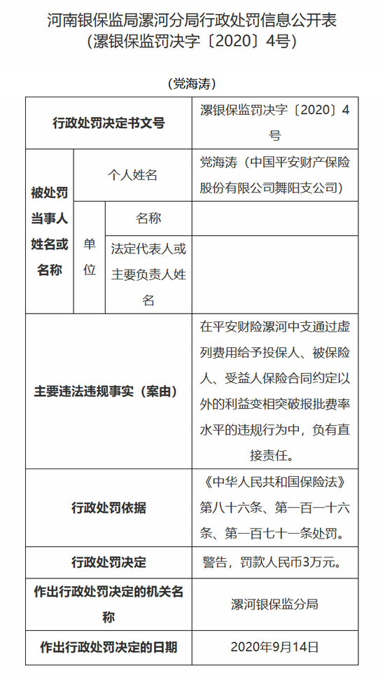
9月17日消息,漯河银保监分局公布的行政处罚信息公开表显示,中国平安财产保险股份有限公司漯河中心支公司因通过虚列费用给予投保人、被保险人、受益人保险合同约定以外的利益变相突破报批费率水平,被处罚款30万元。
同时,公司法人陈海洋对上述行为负有直接责任,受到警告处分并被处罚款5万元;相关责任人党海涛对上述行为负有直接责任,受到警告处分并被处罚款3万元。
以下为行政处罚信息公开表原文:


版权及免责声明:凡本网所属版权作品,转载时须获得授权并注明来源“融道中国”,违者本网将保留追究其相关法律责任的权力。凡转载文章,不代表本网观点和立场。
延伸阅读
-
光大银行北京分行深入贯彻落实党中央、国务院放管服工作要求,大力支持民营企业、小微企业发展,积极响应中国人民银行账户管理两个不减...
2021-03-24
-
原标题:专访富德集团CEO潘家德: 投资百亿元押注海南文旅市场 三亚Hello Kitty主题乐园拟于2024年开园作者:朱丽娜在疫情助推之
2021-03-23
-
原标题:健康、数字生活生态驱动增长,众安在线扭亏为盈,2020年净利5 5亿来源:环球老虎财经3月23日,国内保险科技龙头众安在线财产保险股
2021-03-23
-
法国总统马克龙:应不分周末和节假日的进行新冠疫苗接种工作当地时间3月23日,法国总统马克龙在北部省市镇瓦朗谢讷视察新冠疫苗接种中心...
2021-03-23
-
原标题:何立峰:中国是世界经济发展受益者更是贡献者新华社北京3月23日电(记者戴小河)国家发展改革委主任何立峰在日前举行的中国发展...
2021-03-23
-
原标题:整顿教培市场先解决“退费难”教培市场乱象引发各方关注,近日,海淀区教委出台新政,明确预付费不是培训机构的收入,机构不能...
2021-03-23
-
投资研报【券商荐股精选】龙头股的“合理位置”与“安全边际”在哪里?周期股这一风险曝光【新能源汽车每日动见】上游资源价格涨跌分化...
2021-03-23
-
炒股就看金麒麟分析师研报,权威,专业,及时,全面,助您挖掘潜力主题机会!3月23日消息,行业利好密集出台,有8大板块有望成为A股明日...
2021-03-23
-
最新文章
-
马斯克V.S薛其坤:立足当下 对人类未来展开无限想象
-
精彩推荐
-
-
图文观赏
-
众安在线扭亏为盈:2020年净利5.5亿 数字生活生态驱动增长
-
热门推荐
-