炒股就看金麒麟分析师研报,权威,专业,及时,全面,助您挖掘潜力主题机会!
图片来源:摄图网“交通强国”建设方案来了!看看对你的城市格局有什么影响
日前,交通运输部批复江苏、浙江、广西、重庆和深圳五地的交通强国建设试点方案。自此,全国第一批共13家试点,具体方案已全部落地。
投资看基建,基建看交通。在许多人眼中,“铁公基”是拉动经济的一把好手。
数据显示,到今年7月底,交通运输部重点跟踪的“百亿以上”重大项目就多达232个;全国共完成交通投资17957亿元,同比更是接近两位数增长(9.4%)。
一个个直观炫目的数字之外,交通建设对中国经济影响之深刻,难以计量。
12年前,京津城际高铁开通,武清成为全国首个受益于高铁辐射和带动的区域,吸引无数“北漂”在此安家;
5年前,老成渝线上10个小时的行程,被高铁压缩到一个多小时,成渝“双城记”的声量逐渐增大;
两个月前,沪苏通铁路通车,无需绕道南京去长江之南,南通终于不再“难通”......
如今,交通强国建设已“掀开新时代交通运输工作的新篇章”。点怎么选、线怎么连,一笔一划都将深远影响区域未来的时空距离,整个中国的城市格局也将迎来大洗牌时刻。
34个试点获批,7省份未入围

图片来源:摄图网
去年9月,编制历时22个月的《交通强国建设纲要》正式印发。在“总体要求”一栏,文件明确写着,要“牢牢把握交通‘先行官’定位,适度超前”。
时隔仅一个月,交通运输部确定第一批13家交通强国试点单位;当年年内,再度追加21家为第二批试点,总数达到34家。
作为国家重大战略决策,交通强国试点建设充当“试验田”的角色,所担负先行先试的重要作用尤为突出。
今年5月19日国新办新闻发布会上,交通运输部部长李小鹏曾表示,试点单位将围绕四大领域22个试点项目,开展试点工作,力争用三到五年的时间取得初步成效。
在随后召开的全国两会期间,贵州和山东两地的交通强国建设试点方案率先公布;此后两个月,交通运输部先后公布了辽宁、湖南、河南,以及新疆、河北雄安新区、湖北建设方案的批复意见;而在本月初,剩下5家试点方案的批复同时放出。
至此,去年公布的第一批13家试点方案已全部批复落地。具体来看,结合各地区的实际情况及试点工作安排,交通运输部有针对性地提出了不同的重点工作↓↓↓

第一批13个试点方案批复时间表及任务要点 城市进化论 整理自交通运输部官网
眼下,第二批21家试点也在积极行动。据不完全统计,到目前为止,第二批试点已有云南、安徽、吉林、天津、四川、山西6个省份,通过或印发本地关于贯彻《交通强国建设纲要》的实施意见。

总体来看,目前内地各省份中,北京、黑龙江、海南、甘肃、青海、西藏、宁夏等7地,暂未进入试点名单。
不过今年1月有消息透露,未来交通强国建设试点,还将加速扩围升级。“北京市交通委员会、长江航务管理局等众多单位,正在争取加入第三批试点”。
国际枢纽“成群”,粤港澳大湾区“腾飞”
综合交通枢纽是枢纽经济发展的坚实基础和关键载体,《交通强国建设纲要》提出要构筑多层级、一体化的综合交通枢纽体系。
实施路径上看,其首要是“以国际性综合交通枢纽城市为核心,建设面向世界的京津冀、长三角、粤港澳大湾区、成渝地区双城经济圈4大国际性综合交通枢纽集群”。

图片来源:摄图网
以深圳为例,在已公布的第一批建设试点中,其先于广东省获批。根据交通运输部给深圳的交通强国建设试点工作的意见(以下简称《深圳意见》),打造高品质创新型国际航空枢纽是其第一要务。
《深圳意见》中明确支持深圳新增国际航线,3至5年内超过100条,机场国际旅客占比达到20%。同时还提出,要“推动大湾区空域管理体制机制改革,探索在深圳设立大湾区联合管制中心”。
长久以来,深圳无论是人口还是经济,均无愧于“一线城市”的地位。唯独体现枢纽地位的航线、特别是国际航线数量,一直远低于北上广,甚至不及成都和杭州,居民出国常要从广州或香港出发。
深圳宝安机场开始的定位是干线机场,2015年底,其运营国际客运航线只有13条,通达的城市大部分为亚洲国家;2016年,国家“十三五”规划将深圳宝安国际机场的定位升格为“国际航空枢纽”,当年新开和加密国际航线达到19条。
去年11月,深圳机场举办新开国际航线推介会,主题就是“从深圳出发 看世界”。当时深圳表示,其机场将有望连续四年保持每年新开10条以上国际航线。
但从总量上看,截止2019年底,深圳机场开通的国际航线只有约50条,相比隔壁广州差距明显——广州白云机场的国际及地区航线已达164条,国际航线网络遍布全球5大洲的92个航点。
《深圳意见》中给出的100条国际航线目标,相当于未来5年内要比现在翻倍。这不仅将大幅度提高深圳的国际航空枢纽地位,更为去年《粤港澳大湾区发展规划纲要》提出的“建设世界级机场群”,提供了一个落点支撑。
数据显示,2018年粤港澳大湾区机场群航班起降量约141万架次,旅客吞吐量超过2亿人次,超过全球三大湾区;2019年,内地机场旅客吞吐量排名前五,大湾区占了两席。

2019年内地机场吞吐量排名前十五名 数据来源:2019年民航机场生产统计公报
中国民航大学航空运输经济研究所所长李晓津指出,世界级城市群民航发展的第一个特点,就是“机场群”支撑“城市群”:
“由于地方经济活跃、高收入人群较多,对航空运输的需求十分旺盛,受限于机场最佳经济规模而建设了多个机场,甚至多个大型国际枢纽机场。”
在他看来,“成群腾飞”的作用,已从传统意义上的单一运送旅客和货物的场所,演变为全球生产和商业活动的重要节点,“甚至是带动地区经济发展的重要引擎,不断吸引着众多相关行业聚集到周围”。
轨道联通“世界港”,长三角将“更立体”
放在第二批试点名单来看,除了广东省和深圳市同时入选,福建省和厦门市、浙江省和宁波市也是同时在榜。此处以宁波为例,作为第二批试点之一,显得格外亮眼。
凭何入榜?去年9月,交通运输部部长李小鹏在介绍《交通强国建设纲要》的新闻发布会上,专门点名宁波舟山港。
“2018年年底世界港口按吞吐量排名的话,前十港口我们占了7位,排在第一的是宁波舟山港,排在第二的是上海港”,此外,同位于长三角的苏州港排第七。
实际上,从目前已公布的“浙江方案”来看,“打造世界一流港口”已成为重要方向。

图片来源:摄图网
在交通运输部关于浙江省开展构筑现代综合立体交通网络等交通强国建设试点工作的意见中,35次提到宁波,14次提到舟山港。
其具体节点目标是,3至5年,宁波舟山港基本实现一体化管理,基本建成世界一流现代化枢纽港、一流航运服务基地、一流大宗商品储运交易加工基地,油品全产业链基本形成。
但单有一流的港口,并不能满足打造世界级城市群的长三角的交通需求。
此前,中国城市中心综合交通规划院院长张国华曾指出,“在长三角、大湾区这些主要空间载体中,轨道、高铁等基础设施水平仍然偏低。”
厦门大学经济学系副教授丁长发也曾分析称,在普铁时代,浙江、广东等地丘陵多、平原少的地形大大推高了铁路修建成本,铁路网密度因此明显较低。
2018年,江苏、广东、浙江人均营业铁路里程分列全国最后三位。去年底,徐宿淮盐高铁开通后,江苏实现市市通动车。但“外联强、内联弱”,直到两个月前沪苏通铁路通车,南通等城市,去江南才终于无需绕道南京。
根据目前公布的批复意见,“浙江方案”明确将建设方便快捷的干线网,构筑现代综合立体交通网络;同时打通“陆海”,打造义甬舟陆海统筹双向开放大通道。“江苏方案”中也强调,将“构建城市群区域一体化轨道客运系统”。
未来五年,一个更立体的长三角又将激发怎样的区域能力,值得期待。
成渝地区双城经济圈进一步“突围”
与粤港澳和长三角相比,成渝地区双城经济圈的交通提升空间显然更大。
蜀道难在很长时间制约着成渝两地的区域开放。在成渝动车组开通前,成渝航线“火爆”了19年;明年天府国际机场开通,成都也将成为北上之后,第三个拥有两个4F机场的城市。
尽管“四川已是交通大省,全省公路总里程居全国第一、高速公路通车里程居全国第二,公路网规模居全国前列”,但打通与外界的连接,尤其是高铁连接,仍待努力。
2018年时,全国有11个省区高铁运营里程超过1000公里,而四川只有700多公里。当时,周边的云贵两省高铁营运里程都达到800多公里,广西更是突破1751公里。

图片来源:摄图网
为了突围,四川曾喊出砸锅卖铁,也要把“出川通道中质量最好、速度最快的一条通道”建起来,这里说的便是未被纳入《铁路“十三五”发展规划》的成达万高铁。
日前,四川省发改委官网发布消息称,成达万高铁可研报告顺利通过国家发展改革委评估审查,将于年内实现开工建设。
眼下,交通运输部尚未公布第二批试点的批复意见,但四川已积极动身,8月底公布了自己建设交通强省的“任务书”和“施工图”,印发《关于贯彻落实〈交通强国建设纲要〉加快建设交通强省的实施意见》。
2020年,建成出川大通道38条;2025年,55条;2035年94条;再用15年时间,全面建成全国一流交通强省,到本世纪中叶要迈入全国第一梯队。
巧的是,作为第一批试点,交通运输部在关于重庆市开展内陆国际物流枢纽高质量发展等交通强国建设试点工作的意见中,也明确要“打造多向出渝综合运输大通道”。
在各自突围的同时,川渝两地也都不约而同地提到了“成渝地区经济圈的交通一体化”。
对于川渝而言,一边是四川长江黄金水道卡脖子问题突出,一边是重庆长江航道优势明显,两者有许多类似的互补之处;与成达万高铁相似,两地许多高铁建设都是跨省项目,又需要相互支持合作。
与以往需要签署专项合作协议相比,“交通一体化”之下的成渝地区双城经济圈,未来有望更加“润滑”。
打通上升通道,枢纽城市能级再提升
北京并未进入前两批交通强国建设试点;河北虽出现在第一批名单但并非全域,仅涉及雄安新区;天津作为第二批试点,交通运输部尚未官宣其试点方案。
对于京津冀而言,似乎可以让“子弹再飞一会儿”。而在大城市群之外,交通强国建设中不少枢纽城市的未来,同样值得期待。
一个是九省通衢,一个是天下之中,无论是空运还是陆运,武汉和郑州受惠于交通的城市能力提升可谓有目共睹。截至2019年7月,在高铁/动车通达城市数量上,武汉、郑州的通达数量均为30个,在交通枢纽地位上,两者与北上两城同属第一梯队。

图片来源:摄图网
国家在交通枢纽作用上,对两座城市都寄予厚望。
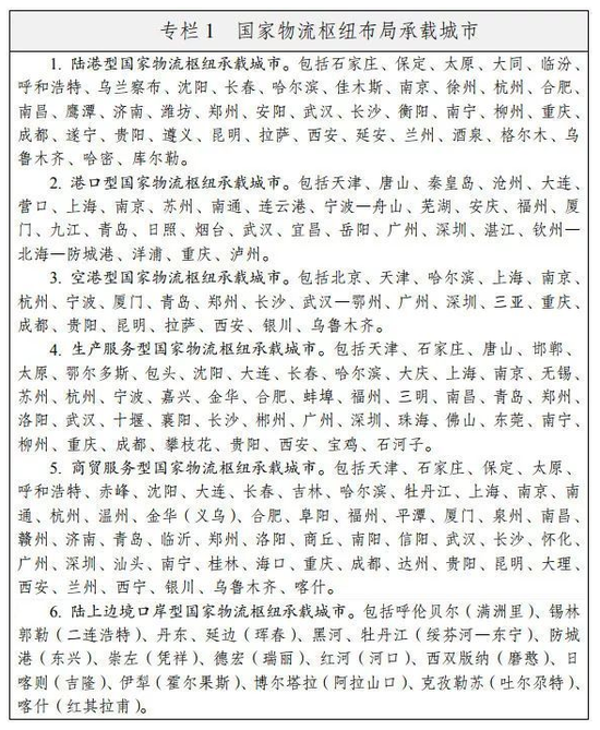
2018年底,国家曾在《国家物流枢纽布局和建设规划》中,结合“十纵十横”交通运输通道和国内物流大通道基本格局,选择127个具备一定基础条件的城市,作为国家物流枢纽承载城市。

图片来源:《国家物流枢纽布局和建设规划》
当中,郑州同时承担四大功能,武汉更是集陆港型、港口型,空港型、生产服务型、商贸服务型五大枢纽为一体,成为承担功能最多的3个城市之一。

城市进化论 整理自《国家物流枢纽布局和建设规划》注*标蓝部分为国家中心城市
“节点城市”的能量,正逐渐在世界舞台上得到体现。
以郑州为例,日前,不看重GDP而关注城市在国际网络中作用的GaWC《2020世界城市名册》最新出炉。其中,苏州、青岛退出全球二线城市,郑州则从Gamma+级别进入Beta-级别,首次迈入“世界二线城市“的行列。
事实上,早在2017年,郑州“喜提”建设国家中心城市时就曾提出,到2030年,郑州在全面建成国家中心城市的同时,将向全球城市迈进。如今,“物流明星”郑州已向自己的目标更近一步。
与郑州一样,期望寻找到自身国际坐标的西安,也在GaWC的排名中大幅跃升,挺进世界二线城市。作为西北地区高铁网络中的C位担当,甘肃、新疆、青海、宁夏四省份接入国家高速铁路网,都需先与西安相连。
正如GaWC副主任本·德拉德所言,郑州等城市在世界城市名册中的排位跃迁,得益于多年的积累。“包括物流的影响、城市本身重要性的提升、以及在‘一带一路’下节点功能,均可能是两组城市快速增长的原因。”
交通建设加持下,这些枢纽城市“一旦进入了上升通道,进一步晋升是非常容易的”。
版权及免责声明:凡本网所属版权作品,转载时须获得授权并注明来源“融道中国”,违者本网将保留追究其相关法律责任的权力。凡转载文章,不代表本网观点和立场。
延伸阅读
版权所有:融道中国