首页
新闻
财经
基金
股票
金融
理财
新闻
财经
基金
股票
金融
理财
这些少数族裔创始人如何让科技高管把钱放在嘴边
人工智能将是世界上有史以来最伟大的就业引擎
零工经济如何帮助促进多样性
你如何保护你的公司免受黑客攻击
为什么谷歌搜索自己不再只是为了好玩
为什么潮流正在转向能源部门
苹果WWDC主题演讲中的所有重要内容
云数据存储: 每个质量保证测试人员都应该知道的问题和威胁
使用此折扣VPN保护您的个人和业务数据
4人工智能趋势值得关注2019年
微软的巴厘岛项目试图让你控制你的数据
秒杀网红款,火爆朋友圈的匈牙利鹅绒被到底好在哪里!
物联网如何改变航运业
如何掌握链接构建2019年。如果这样做,将会带来巨大的好处。
回顾: 改变游戏规则的技术创新2018年
EBay是现代最有影响力的公司
这位连续的企业家厌倦了文书工作,他建立了一个聊天机器人来帮助其他人进行管理工作
区块链技术在东南亚的作用越来越大
让我们数字化: 如何实现转型,更好地为客户服务
2019的学习景观
SpaceX的 “starhopper” 测试车进行了一次由猛禽驱动的短途旅行
用这个49美元的电子学位捆绑包学习掌握JavaScript
谣言: 苹果AirPods 2,AirPower,新ipad 3月29日到货
苹果推出了具有黑暗模式的更快,更私密的iOS 13
Salesforce的创新生产力解决方案如何帮助团队更快地完成更多工作
如何掌握社交媒体营销2019年
错误的更新砖耐克 “自动系带” 智能鞋
Google赢得了FCC的批准,以继续开发基于雷达的手传感器
苹果推出新的iPod Touch
埃隆·马斯克的洛杉矶隧道将特斯拉变成了 “铁路引导火车”
市场能否提供小企业所需的综合金融科技工具?
如何破解亚洲竞争激烈的电子科技行业
Google Home和Amazon Echo可以存储您的语音记录。这是它们可以用来对付你的时候。
从星际飞船船长到电动自行车推销员: 与威廉·沙特纳的对话
聊天机器人是客户服务未来的五个原因
人工智能如何帮助您更好地管理时间
在加密货币时代,银行必须转型才能蓬勃发展的5种方式
机器学习如何创造一个更精英、更少偏见的就业市场
测试成功用户体验的一个指标
韩国已经在进行区块链爆炸
Jamf现在帮助小型企业无缝管理移动设备
使用此VPN浏览更智能,更安全
使用此VPN使您的浏览数据保持私有
您需要了解的10种用户体验设计趋势2019年
将AI整合到招聘中如何使面临劳动力危机的公司受益
如果你没有管理策略,你的数据就没用了
即使是 “非人类” AI也可以帮助您与客户建立更有意义的关系的3种方式
物联网的危险 (信息图)
人工智能主导的营销如何以更智能的方式吸引当今的受众
SpaceX正在佛罗里达州建造另一艘星际飞船
您的位置:
首页
>
财经
>
李一戈:长效机制下房价将长期保持稳定
原标题:长效机制下房价将长期保持稳定来源:21世纪经济报道李一戈多年以前,有位专家说,当收入的增长速度大...
2020-07-31
中海地产逆周期造城的“规模渴望”:590亿押注上海旧改
原标题:中海逆周期造城的“规模渴望”:590亿押注上海旧改地处老卢湾区的新天地,一直是上海城市更新的一张名...
2020-07-31
理想汽车IPO首日收盘大涨43% 市值逼近蔚来
查看最新行情 北京时间7月31日消息,理想汽车在美上市首日收盘大涨43 13%,报16 46美元,IPO发行价为11 ...
2020-07-31
网络游戏板块市值超6500亿 机构看好后市成长空间
一年一度的网络游戏盛会ChinaJoy将于今日在上海如期召开。A股市场网络游戏板块无论是市值规模还是营收规模都在...
2020-07-31
8月新规来了!影响你的住房、消费和医保报销
原标题:8月新规来了!影响你的住房、消费和医保报销中新经纬客户端7月31日电 (张澍楠)进入8月,一批新规将...
2020-07-31
百胜中国二季度净利下滑26% 将新开超800家餐厅
原标题:百胜中国二季度净利下滑26% 将新开超800家餐厅美东时间7月29日盘后,在中国经营肯德基、必胜客等快餐...
2020-07-31
波音737 又现“空中停车”? 国内已完成所有排查
原标题:波音737 又现“空中停车”? 国内已完成所有排查记者7月30日从中国民用航空局获悉,民航局近日颁发...
2020-07-31
杭州市监局突击检查海底捞:发现筷子消杀记录有缺失
视频加载中,请稍候 自动播放 play杭州市监局突击检查海底捞:发现筷子消杀记录有缺失……向前向后原标...
2020-07-31
30省份养老金调整方案出炉 定额调整最高80元
原标题:30省份养老金调整方案出炉:定额调整最高80元,挂钩调整幅度最大2 35%来源:21世纪经济报道7月30日,...
2020-07-31
大族激光上半年净利同比增长64% 此前亏本“甩卖”资产引争议
热点栏目自选股数据中心行情中心资金流向模拟交易客户端 新浪财经讯 7月30日消息,大族激光今日晚间披露业...
2020-07-31
“随心飞”蹿红 OTA参战
原标题:“随心飞”蹿红 OTA参战来源:北京商报在各航司纷纷上线“随心飞”类产品的同时,OTA也陆续入局欲从...
2020-07-31
7月前四周车市数据未见明显复苏,机构持仓至历史低位
近日,据乘联会发布的最新数据显示,7月第四周乘用车日均零售量为48486辆,同比增长20%,环比6月同期下滑2%。...
2020-07-31
完善险企偿付能力监管体系 银保监“意见”征询强监管刚性约束
原标题:完善保险机构偿付能力监管体系 银保监“意见”征询强监管刚性约束来源:21世纪经济报道作者:李致鸿7...
2020-07-31
今天上海市政府常务会议提到这些关键词:房住不炒、舌尖上的安全
原标题:房住不炒、舌尖上的安全…今天上海市政府常务会议提到这些关键词上海市委副书记、市长龚正7月30日主持...
2020-07-30
东莞:顶尖人才当地工作满8年 可无偿获赠200平米人才房
东莞:顶尖人才当地工作满8年,可无偿获赠200平米人才房7月30日,广东省东莞市住房和城乡建设局印发《东莞市人...
2020-07-30
坐高铁也可以扫码乘车了 像坐公交车一样随到随走!
不用买票了!坐高铁也可以扫码乘车了,像坐公交车一样随到随走!来源:央视财经长三角沪宁城际、宁安城际、宁...
2020-07-30
传融创、恒大物管业务拟赴港上市 超级房企也在赶“分拆潮”?
文 新浪财经 徐苑蕾今日,有外媒消息称,中国恒大计划分拆物业管理业务在港上市,最快明年上半年挂牌,集资...
2020-07-30
顶级盛会即将开启:北上资金加仓+机构扎堆调研 千亿质优股正崛起
炒股就看金麒麟分析师研报,权威,专业,及时,全面,助您挖掘潜力主题机会!事关6500亿板块!顶级盛会即将开...
2020-07-30
"蚂蚁金服+疫苗"热点加持:君正集团遭游资大佬热炒 市值暴增300亿
原标题:“蚂蚁金服+疫苗”双热点加持,君正集团遭游资大佬热炒,市值暴增300亿记者 | 陈慧东7月30日,生物...
2020-07-30
宋志平:现阶段防疫需要紧盯产业上下游 确保资金链安全
“新局与新机--对话知名企业家”系列活动于7月30日15:00-17:00在线直播。中国上市公司协会会长、中国企业改...
2020-07-30
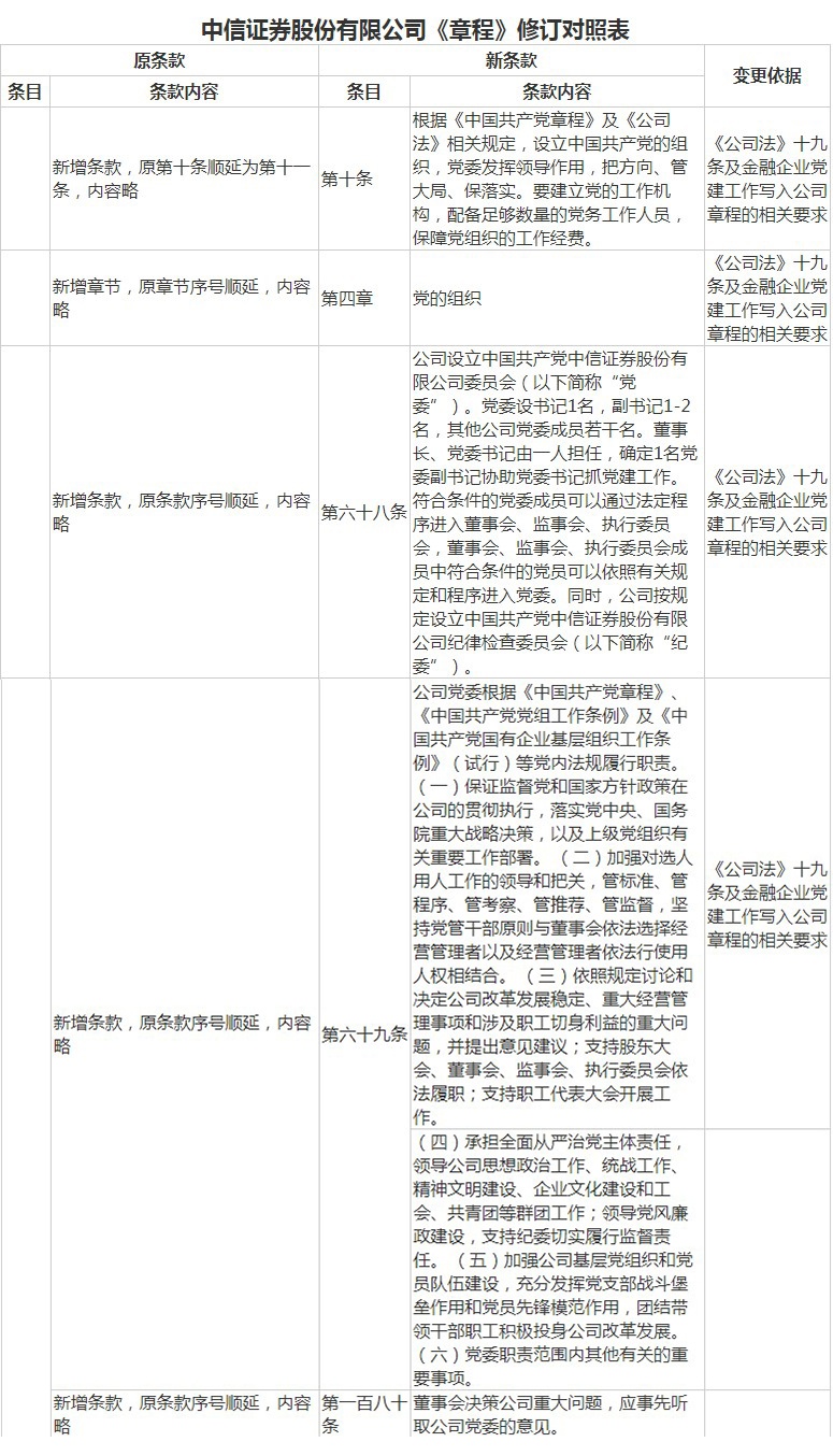
中信证券与中信建投为重组同时改章程?这次可能真的想多了
炒股就看金麒麟分析师研报,权威,专业,及时,全面,助您挖掘潜力主题机会!7月29日,中信证券股份有限公司(...
2020-07-30
出行意愿因疫情受阻 全球航旅信心如何重振?
原标题:出行意愿因疫情受阻 全球航旅信心如何重振?每经记者 张虹蕾每经编辑 陈俊杰新冠肺炎疫情给民航业...
2020-07-30
高亏损、难落地、收费遇阻 通达、顺丰的快递柜还要怎么玩?
原标题:高亏损、难落地、收费遇阻,通达、顺丰的快递柜还要怎么玩?近期,中通快递收购日日顺乐家智能快递柜...
2020-07-30
多国受益!亚投行已为成员提供近200亿美元基础设施投资
视频加载中,请稍候 自动播放 play向前向后原标题:多国受益!亚投行已为成员提供近200亿美元基础设施投...
2020-07-30
保险公司偿付能力监管规定大修 不达标将面临这些监管措施
原标题:新要求!保险公司偿付能力监管规定大修,对接“偿二代”,不达标将面临这些监管措施保险业资本监管的...
2020-07-30
38082条
上一页
1
..
1462
1463
1464
1465
1466
1467
1468
1469
1470
..
1524
下一页
最新文章
从星际飞船船长到电动自行车推销员: 与威廉·沙特纳的对话
韩国已经在进行区块链爆炸
如果你没有管理策略,你的数据就没用了
调查显示,这些公司将产生下一波企业家浪潮
尽管科技股下跌,Netflix仍在上涨
您是否已尽一切努力为这个销售旺季准备在线公司?
企业家可以通过三种方式使用AI来促进业务发展
2019将为芯片制造行业准备什么?
数字双胞胎的量子飞跃
精彩推荐
苹果WWDC主题演讲中的所有重要内容
微软的巴厘岛项目试图让你控制你的数据
区块链技术在东南亚的作用越来越大
如何掌握社交媒体营销2019年
如何破解亚洲竞争激烈的电子科技行业
机器学习如何创造一个更精英、更少偏见的就业市场
图文观赏
秒杀网红款,火爆朋友圈的匈牙利鹅绒被到底好在哪里!
错误的更新砖耐克 “自动系带” 智能鞋
Google Home和Amazon Echo可以存储您的语音记录。这是它们可以用来对付你的时候。
测试成功用户体验的一个指标
将AI整合到招聘中如何使面临劳动力危机的公司受益
为什么聊天机器人很好,不,他们不会夺走你的工作
绿色云计算: 每个质量保证都应该知道的技术
人工智能如何改变中小企业的商务旅行
这个机器人真空吸尘器在你工作的时候打扫你的房子
热门推荐
零工经济如何帮助促进多样性
为什么潮流正在转向能源部门
4人工智能趋势值得关注2019年
这位连续的企业家厌倦了文书工作,他建立了一个聊天机器人来帮助其他人进行管理工作
Salesforce的创新生产力解决方案如何帮助团队更快地完成更多工作
市场能否提供小企业所需的综合金融科技工具?
友情链接:
百度地图
融道中国
自助投稿
山西商业网
大军事网
中国白银理财网
科技金融网
贵州热线
万隆金银理财网
百度地图
大事中国
中国啤酒网
巴中房产网
深圳都市网
南方站长网
版权所有:融道网