首页
新闻
财经
基金
股票
金融
理财
新闻
财经
基金
股票
金融
理财
这些少数族裔创始人如何让科技高管把钱放在嘴边
人工智能将是世界上有史以来最伟大的就业引擎
零工经济如何帮助促进多样性
你如何保护你的公司免受黑客攻击
为什么谷歌搜索自己不再只是为了好玩
为什么潮流正在转向能源部门
苹果WWDC主题演讲中的所有重要内容
云数据存储: 每个质量保证测试人员都应该知道的问题和威胁
使用此折扣VPN保护您的个人和业务数据
4人工智能趋势值得关注2019年
微软的巴厘岛项目试图让你控制你的数据
秒杀网红款,火爆朋友圈的匈牙利鹅绒被到底好在哪里!
物联网如何改变航运业
如何掌握链接构建2019年。如果这样做,将会带来巨大的好处。
回顾: 改变游戏规则的技术创新2018年
EBay是现代最有影响力的公司
这位连续的企业家厌倦了文书工作,他建立了一个聊天机器人来帮助其他人进行管理工作
区块链技术在东南亚的作用越来越大
让我们数字化: 如何实现转型,更好地为客户服务
2019的学习景观
SpaceX的 “starhopper” 测试车进行了一次由猛禽驱动的短途旅行
用这个49美元的电子学位捆绑包学习掌握JavaScript
谣言: 苹果AirPods 2,AirPower,新ipad 3月29日到货
苹果推出了具有黑暗模式的更快,更私密的iOS 13
Salesforce的创新生产力解决方案如何帮助团队更快地完成更多工作
如何掌握社交媒体营销2019年
错误的更新砖耐克 “自动系带” 智能鞋
Google赢得了FCC的批准,以继续开发基于雷达的手传感器
苹果推出新的iPod Touch
埃隆·马斯克的洛杉矶隧道将特斯拉变成了 “铁路引导火车”
市场能否提供小企业所需的综合金融科技工具?
如何破解亚洲竞争激烈的电子科技行业
Google Home和Amazon Echo可以存储您的语音记录。这是它们可以用来对付你的时候。
从星际飞船船长到电动自行车推销员: 与威廉·沙特纳的对话
聊天机器人是客户服务未来的五个原因
人工智能如何帮助您更好地管理时间
在加密货币时代,银行必须转型才能蓬勃发展的5种方式
机器学习如何创造一个更精英、更少偏见的就业市场
测试成功用户体验的一个指标
韩国已经在进行区块链爆炸
Jamf现在帮助小型企业无缝管理移动设备
使用此VPN浏览更智能,更安全
使用此VPN使您的浏览数据保持私有
您需要了解的10种用户体验设计趋势2019年
将AI整合到招聘中如何使面临劳动力危机的公司受益
如果你没有管理策略,你的数据就没用了
即使是 “非人类” AI也可以帮助您与客户建立更有意义的关系的3种方式
物联网的危险 (信息图)
人工智能主导的营销如何以更智能的方式吸引当今的受众
SpaceX正在佛罗里达州建造另一艘星际飞船
您的位置:
首页
>
财经
>
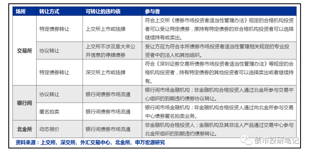
天雷滚滚 "违约债" 如何估值 ?什么是“侧袋估值”?
文 债市投研笔记碎碎念:“刚兑”一直是债券市场比较暧昧的现象,一方面刚兑扭曲了债券的估值定价;另一方面...
2020-08-24
银保监会:上半年银行业整体运行平稳
原标题:上半年银行业整体运行平稳本报北京8月23日电(记者欧阳洁、屈信明)银保监会最新数据显示,今年上半年...
2020-08-24
国泰君安副总裁或履职银行高管,49岁朱健将出任上海银行行长
炒股就看金麒麟分析师研报,权威,专业,及时,全面,助您挖掘潜力主题机会!罕见!国泰君安副总裁或履职银行...
2020-08-24
电商经济正改变青年消费习惯 “打卡”营造消费新体验
原标题:电商经济正改变青年消费习惯 “打卡”营造消费新体验情感需求是主要消费动力之一电商经济正改变青年...
2020-08-24
海马汽车生死存亡:在售仅两款燃油车 新车能否破困局?
在售仅两款燃油车 老将景柱“四次创业”能救海马?作者: 杨海艳[ 今年前7月,海马汽车累计生产5726辆,同...
2020-08-24
创业板注册制落地,为中国经济注入新活力
原标题:创业板注册制落地,为中国经济注入新活力社论创业板试点注册制,是深化资本市场改革、完善基础制度的...
2020-08-24
全球央行年会开幕在即鲍威尔讲话成焦点
原标题:全球央行年会开幕在即鲍威尔讲话成焦点证券时报记者 吴家明据媒体报道,杰克逊霍尔全球央行年会将在...
2020-08-24
新京报:创业板注册制开市 交易制度改革确保价格形成更有效
原标题:创业板注册制开市 交易制度改革确保价格形成更有效金融观察涨跌幅限制提升到20%的比例,有助于创业板...
2020-08-24
全球央行年会开幕在即 鲍威尔讲话成焦点
热点栏目自选股数据中心行情中心资金流向模拟交易客户端 原标题:全球央行年会开幕在即鲍威尔讲话成焦点 ...
2020-08-24
政府如何过紧日子?郴州处置1798间办公用房增加财政收入
一财三地调研: 重点支出一分不少 政府如何过紧日子?作者: 祝嫣然[ 2020年,我国财政赤字规模比2019年增...
2020-08-24
创业板最新交易规则 小白也能一图看懂
8月24日,创业板注册制来啦!首批18家企业正式上市,这意味着,创业板交易新规即将启用,新规下有哪些变化,你...
2020-08-24
太刺激:±20%创业板来了 游资散户玩不动了?最全解读来了
中国基金报 泰勒是的,今天开始,你没见过的创业板全新版本真的上线了!A股迎来历史性一刻,1 7亿股民又要一...
2020-08-24
CFRA Research股票策略师:利率走低美元疲软 仍然看好黄金
原标题:专访CFRA Research股票策略分析师马修·米勒:利率走低美元疲软 仍然看好黄金每经记者 文巧 每经...
2020-08-24
十大券商一周策略:看好创业板3000点 创业板20%涨跌不会冲击市场
中信证券:创业板涨跌幅放宽不会对市场造成冲击,上涨临近开启创业板涨跌幅放宽不会对市场造成冲击,随着内外...
2020-08-24
新员工不喝领导敬酒被打耳光?网传事发“厦门国际银行北京某行”
新员工不喝领导敬酒被打耳光?网传事发“厦门国际银行北京某行”来源:金口娱言截图显示,某银行中关村支行新...
2020-08-23
《消费者报告》:特斯拉Model 3被评选为最令人满意汽车
原标题:《消费者报告》:特斯拉Model 3被评选为最令人满意汽车 来源:TechWeb com cn【TechWeb】8月23日消息,据国
2020-08-23
1200元就能当“岛主” 中国上万待开发海岛为何少有人问津?
原标题:1200元就能当“岛主”,中国上万海岛待开发,为何少有人问津?来源:财经网在中国,买下岛屿,成为“...
2020-08-23
邢立萍:我在梁山待了两天 发现基层百姓特别需要大设备检查
平安医疗健康管理股份有限公司总经理助理、平安好医投资管理有限公司CEO 邢立萍2020中国财富论坛于8月22日-23...
2020-08-23
十大机构看后市:上涨临近开启 注册制不改创业板3000点趋势
中信证券:创业板涨跌幅放宽不会对市场造成冲击 上涨临近开启创业板涨跌幅放宽不会对市场造成冲击,随着内外...
2020-08-23
黄金波动加大挤出投机水分 重大风险临近金价看涨情绪稳固
原标题:黄金波动加大挤出投机水分 重大风险临近金价看涨情绪稳固 来源:FX168财经网人物频道投资市场瞬息万...
2020-08-23
黄金分歧加剧!下周美联储鲍威尔讲话 再引黄金大暴动
FX168原标题:黄金多空分歧加剧!下周美联储鲍威尔讲话,再引黄金大暴动 来源:FX168财经网人物频道人生总是...
2020-08-23
国联安基金:投资业绩绽放 配置价值凸显
原标题:国联安基金:投资业绩绽放 配置价值凸显海通证券发布的权益及固定收益资产业绩排行榜显示,截至今年6...
2020-08-23
土耳其发现“该国史上最大天然气田” 其意义有多大?
原标题:记者观察丨土耳其发现“该国史上最大天然气田” 其意义有多大? 来源:央视新闻客户端当地时间8月21...
2020-08-23
王永利:不能将黄金涨价等同于货币贬值
炒股就看金麒麟分析师研报,权威,专业,及时,全面,助您挖掘潜力主题机会!王永利 |不能将黄金涨价等同于货...
2020-08-23
钢价连涨3个月迎“老基建”回暖 普钢板块估值修复可期
原标题:钢价连涨3个月迎“老基建”回暖 普钢板块估值修复可期本报记者 李正“此轮钢材价格上涨短期仍将持续...
2020-08-23
38082条
上一页
1
..
1343
1344
1345
1346
1347
1348
1349
1350
1351
..
1524
下一页
最新文章
从星际飞船船长到电动自行车推销员: 与威廉·沙特纳的对话
韩国已经在进行区块链爆炸
如果你没有管理策略,你的数据就没用了
调查显示,这些公司将产生下一波企业家浪潮
尽管科技股下跌,Netflix仍在上涨
您是否已尽一切努力为这个销售旺季准备在线公司?
企业家可以通过三种方式使用AI来促进业务发展
2019将为芯片制造行业准备什么?
数字双胞胎的量子飞跃
精彩推荐
苹果WWDC主题演讲中的所有重要内容
微软的巴厘岛项目试图让你控制你的数据
区块链技术在东南亚的作用越来越大
如何掌握社交媒体营销2019年
如何破解亚洲竞争激烈的电子科技行业
机器学习如何创造一个更精英、更少偏见的就业市场
图文观赏
秒杀网红款,火爆朋友圈的匈牙利鹅绒被到底好在哪里!
错误的更新砖耐克 “自动系带” 智能鞋
Google Home和Amazon Echo可以存储您的语音记录。这是它们可以用来对付你的时候。
测试成功用户体验的一个指标
将AI整合到招聘中如何使面临劳动力危机的公司受益
为什么聊天机器人很好,不,他们不会夺走你的工作
绿色云计算: 每个质量保证都应该知道的技术
人工智能如何改变中小企业的商务旅行
这个机器人真空吸尘器在你工作的时候打扫你的房子
热门推荐
零工经济如何帮助促进多样性
为什么潮流正在转向能源部门
4人工智能趋势值得关注2019年
这位连续的企业家厌倦了文书工作,他建立了一个聊天机器人来帮助其他人进行管理工作
Salesforce的创新生产力解决方案如何帮助团队更快地完成更多工作
市场能否提供小企业所需的综合金融科技工具?
友情链接:
百度地图
融道中国
自助投稿
山西商业网
大军事网
中国白银理财网
科技金融网
贵州热线
万隆金银理财网
百度地图
大事中国
中国啤酒网
巴中房产网
深圳都市网
南方站长网
版权所有:融道网