首页
新闻
财经
基金
股票
金融
理财
新闻
财经
基金
股票
金融
理财
这些少数族裔创始人如何让科技高管把钱放在嘴边
人工智能将是世界上有史以来最伟大的就业引擎
零工经济如何帮助促进多样性
你如何保护你的公司免受黑客攻击
为什么谷歌搜索自己不再只是为了好玩
为什么潮流正在转向能源部门
苹果WWDC主题演讲中的所有重要内容
云数据存储: 每个质量保证测试人员都应该知道的问题和威胁
使用此折扣VPN保护您的个人和业务数据
4人工智能趋势值得关注2019年
微软的巴厘岛项目试图让你控制你的数据
秒杀网红款,火爆朋友圈的匈牙利鹅绒被到底好在哪里!
物联网如何改变航运业
如何掌握链接构建2019年。如果这样做,将会带来巨大的好处。
回顾: 改变游戏规则的技术创新2018年
EBay是现代最有影响力的公司
这位连续的企业家厌倦了文书工作,他建立了一个聊天机器人来帮助其他人进行管理工作
区块链技术在东南亚的作用越来越大
让我们数字化: 如何实现转型,更好地为客户服务
2019的学习景观
SpaceX的 “starhopper” 测试车进行了一次由猛禽驱动的短途旅行
用这个49美元的电子学位捆绑包学习掌握JavaScript
谣言: 苹果AirPods 2,AirPower,新ipad 3月29日到货
苹果推出了具有黑暗模式的更快,更私密的iOS 13
Salesforce的创新生产力解决方案如何帮助团队更快地完成更多工作
如何掌握社交媒体营销2019年
错误的更新砖耐克 “自动系带” 智能鞋
Google赢得了FCC的批准,以继续开发基于雷达的手传感器
苹果推出新的iPod Touch
埃隆·马斯克的洛杉矶隧道将特斯拉变成了 “铁路引导火车”
市场能否提供小企业所需的综合金融科技工具?
如何破解亚洲竞争激烈的电子科技行业
Google Home和Amazon Echo可以存储您的语音记录。这是它们可以用来对付你的时候。
从星际飞船船长到电动自行车推销员: 与威廉·沙特纳的对话
聊天机器人是客户服务未来的五个原因
人工智能如何帮助您更好地管理时间
在加密货币时代,银行必须转型才能蓬勃发展的5种方式
机器学习如何创造一个更精英、更少偏见的就业市场
测试成功用户体验的一个指标
韩国已经在进行区块链爆炸
Jamf现在帮助小型企业无缝管理移动设备
使用此VPN浏览更智能,更安全
使用此VPN使您的浏览数据保持私有
您需要了解的10种用户体验设计趋势2019年
将AI整合到招聘中如何使面临劳动力危机的公司受益
如果你没有管理策略,你的数据就没用了
即使是 “非人类” AI也可以帮助您与客户建立更有意义的关系的3种方式
物联网的危险 (信息图)
人工智能主导的营销如何以更智能的方式吸引当今的受众
SpaceX正在佛罗里达州建造另一艘星际飞船
您的位置:
首页
>
财经
>
国有六大行净利下滑、不良抬头、计提增加 银行业下半年会怎么走
原标题:预期中的回调!国有六大行净利下滑、不良抬头、计提增加,银行业下半年会怎么走?作者:郝昕瑶图片来...
2020-09-02
大陆期货:需求启动预期下 PP塑料步入牛市
热点栏目自选股数据中心行情中心资金流向模拟交易客户端 一、上游市场走势分析国际原油从4月份低点开始反弹...
2020-09-02
文化和旅游部发布新规:在线旅游行业可获财税金融支持
原标题:文化和旅游部发布新规 在线旅游行业可获财税金融支持来源:上海证券报作者:李雁争 王文嫣文化和旅...
2020-09-02
上市券商单项成绩单大PK:11家利息收入超10亿 国君海通银河前三
炒股就看金麒麟分析师研报,权威,专业,及时,全面,助您挖掘潜力主题机会!券业财富管理转型浪潮汹涌,2020...
2020-09-02
经济日报刊评:互金机构转型需科技赋能
原标题:互金机构转型需科技赋能来源:经济日报继京东数科、蚂蚁科技更名后,近日又有一家互联网金融属性较强...
2020-09-02
中国经济活动持续升温 8月消费同比增速有望转正
原标题:经济活动持续升温 8月消费同比增速有望转正 来源:上海证券报随着洪涝灾害等短期性因素的消退,经济...
2020-09-02
期市开盘:苯乙烯、甲醇涨逾1% 动力煤涨近1%
热点栏目自选股数据中心行情中心资金流向模拟交易客户端 9月2日,国内期市开盘,能化板块多数上涨,苯乙烯...
2020-09-02
云集营收剧烈下降 单季会员费从9.3亿降至1230万
原标题:云集艰难“上岸”:单季会员费从9 3亿降至1230万 营收剧降五成股价跌去77%中国网财经9月2日讯(记者...
2020-09-02
临汾饭店坍塌或因承重问题:盖一层盖别墅都可以 没人管
视频加载中,请稍候 自动播放 play3D还原襄汾坍塌饭店:6次改建而成 柱子崩裂百平米天花板5秒间落下。...
2020-09-02
交银国际:国航目标价下调至6.59港元 维持买入评级
热点栏目自选股数据中心行情中心资金流向模拟交易客户端 交银国际发布报告,国航(00753-HK)公布,由于卫...
2020-09-02
香港金管局9月1日向市场注资121.37亿港元 以捍卫联系汇率
热点栏目自选股数据中心行情中心资金流向模拟交易客户端 9月2日消息,香港金管局9月1日向市场注资121 37亿...
2020-09-02
东吴证券:预计指数9月仍是箱体震荡格局(附十大金股)
炒股就看金麒麟分析师研报,权威,专业,及时,全面,助您挖掘潜力主题机会!原标题:东吴证券:预计指数9月仍...
2020-09-02
百强房企8月销售金额同比增长29.2% 八成实现业绩提升
炒股就看金麒麟分析师研报,权威,专业,及时,全面,助您挖掘潜力主题机会!原标题 百强房企8月销售金额同比...
2020-09-02
新职业出生缺陷防控咨询师:妇产医院等需至少配备一至二名
原标题:妇产医院、儿童医院、专业公共卫生等至少配备一至二名出生缺陷防控咨询师——新职业,守护一千五百万...
2020-09-02
巴西二季度经济环比下跌9.7%
原标题:巴西二季度经济环比下跌9 7%新华社圣保罗9月1日电(记者宫若涵)巴西国家地理统计局1日发布的数据显...
2020-09-02
问题明星拖累耀客传媒收入 涉影视保险可否解忧?
本报记者冷翠华谢若琳陈炜越来越多的影视从业人员意识到:行业变了,而且是在潜移默化中发生质变。在一家头部...
2020-09-02
国务院批复中新广州知识城总体发展规划 将大力发展知识型经济
原标题:国务院批复中新广州知识城总体发展规划本报广州9月1日电(记者罗艾桦)作为粤港澳大湾区高水平科技创...
2020-09-02
新炬网络应收账款飚关联方频担保输血 ROE断崖式下跌
中国经济网原标题:新炬网络应收账款飚关联方频担保输血 ROE断崖式下跌中国经济网编者按:上海新炬网络信息技...
2020-09-02
人民日报海外版:疫情频亮红灯 民进党还在装睡
原标题:疫情频亮红灯,民进党还在装睡(日月谈)作者:张 盼自6月底至今,超过10例自台湾离境者在境外确诊新...
2020-09-02
百度前员工:明明有问题,但大家都不提,只遵循老板意思做事
视频加载中,请稍候 自动播放 play向前向后90门:所有的恐惧,都会在你推开门的瞬间消失姑娘啊,你知不...
2020-09-02
39家券商上半年赚743亿同比增三成:中信营收净利双冠
原标题:39家券商上半年赚743亿,同比增三成:中信营收净利双冠A股39家上市券商2020年半年报披露完毕。梳理win...
2020-09-02
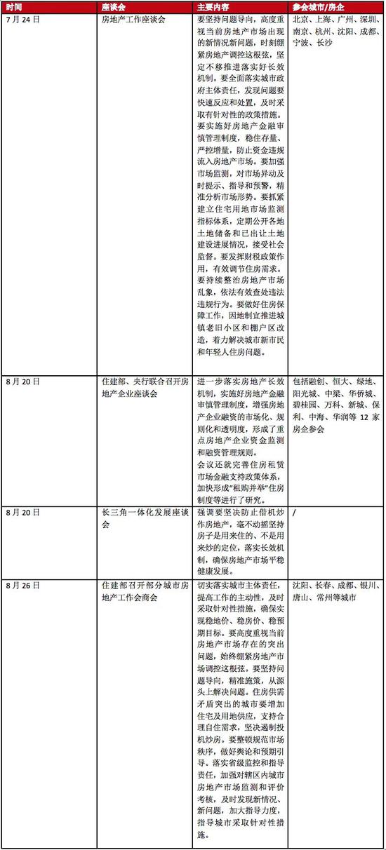
“座谈会”后无锡收紧调控 9月楼市将何去何从
“座谈会”后无锡收紧调控 9月楼市将何去何从丁祖昱评楼市7月以来,深圳、南京、宁波等热点城市相继发布楼市...
2020-09-02
新国都子公司嘉联支付被罚941万:与身份不明客户交易等
原标题:新国都子公司嘉联支付遭央行罚款941万证券时报记者 李师胜新国都9月1日公告,公司于2018年收购的全资...
2020-09-02
50多条开庭公告:李现状告网络侵权 知名淘宝女装背后公司在列
原标题:50多条开庭公告:李现状告网络侵权,知名淘宝女装背后公司在列半年多时间,“现男友”李现“批量”起...
2020-09-02
吉利汽车拟科创板IPO募资200亿元
9月1日晚,上交所受理吉利汽车控股有限公司科创板上市申请。吉利汽车此次拟募资200亿元,计划用于新车型产品研...
2020-09-02
38082条
上一页
1
..
1286
1287
1288
1289
1290
1291
1292
1293
1294
..
1524
下一页
最新文章
从星际飞船船长到电动自行车推销员: 与威廉·沙特纳的对话
韩国已经在进行区块链爆炸
如果你没有管理策略,你的数据就没用了
调查显示,这些公司将产生下一波企业家浪潮
尽管科技股下跌,Netflix仍在上涨
您是否已尽一切努力为这个销售旺季准备在线公司?
企业家可以通过三种方式使用AI来促进业务发展
2019将为芯片制造行业准备什么?
数字双胞胎的量子飞跃
精彩推荐
苹果WWDC主题演讲中的所有重要内容
微软的巴厘岛项目试图让你控制你的数据
区块链技术在东南亚的作用越来越大
如何掌握社交媒体营销2019年
如何破解亚洲竞争激烈的电子科技行业
机器学习如何创造一个更精英、更少偏见的就业市场
图文观赏
秒杀网红款,火爆朋友圈的匈牙利鹅绒被到底好在哪里!
错误的更新砖耐克 “自动系带” 智能鞋
Google Home和Amazon Echo可以存储您的语音记录。这是它们可以用来对付你的时候。
测试成功用户体验的一个指标
将AI整合到招聘中如何使面临劳动力危机的公司受益
为什么聊天机器人很好,不,他们不会夺走你的工作
绿色云计算: 每个质量保证都应该知道的技术
人工智能如何改变中小企业的商务旅行
这个机器人真空吸尘器在你工作的时候打扫你的房子
热门推荐
零工经济如何帮助促进多样性
为什么潮流正在转向能源部门
4人工智能趋势值得关注2019年
这位连续的企业家厌倦了文书工作,他建立了一个聊天机器人来帮助其他人进行管理工作
Salesforce的创新生产力解决方案如何帮助团队更快地完成更多工作
市场能否提供小企业所需的综合金融科技工具?
友情链接:
百度地图
融道中国
自助投稿
山西商业网
大军事网
中国白银理财网
科技金融网
贵州热线
万隆金银理财网
百度地图
大事中国
中国啤酒网
巴中房产网
深圳都市网
南方站长网
版权所有:融道网