首页
新闻
财经
基金
股票
金融
理财
新闻
财经
基金
股票
金融
理财
这些少数族裔创始人如何让科技高管把钱放在嘴边
人工智能将是世界上有史以来最伟大的就业引擎
零工经济如何帮助促进多样性
你如何保护你的公司免受黑客攻击
为什么谷歌搜索自己不再只是为了好玩
为什么潮流正在转向能源部门
苹果WWDC主题演讲中的所有重要内容
云数据存储: 每个质量保证测试人员都应该知道的问题和威胁
使用此折扣VPN保护您的个人和业务数据
4人工智能趋势值得关注2019年
微软的巴厘岛项目试图让你控制你的数据
秒杀网红款,火爆朋友圈的匈牙利鹅绒被到底好在哪里!
物联网如何改变航运业
如何掌握链接构建2019年。如果这样做,将会带来巨大的好处。
回顾: 改变游戏规则的技术创新2018年
EBay是现代最有影响力的公司
这位连续的企业家厌倦了文书工作,他建立了一个聊天机器人来帮助其他人进行管理工作
区块链技术在东南亚的作用越来越大
让我们数字化: 如何实现转型,更好地为客户服务
2019的学习景观
SpaceX的 “starhopper” 测试车进行了一次由猛禽驱动的短途旅行
用这个49美元的电子学位捆绑包学习掌握JavaScript
谣言: 苹果AirPods 2,AirPower,新ipad 3月29日到货
苹果推出了具有黑暗模式的更快,更私密的iOS 13
Salesforce的创新生产力解决方案如何帮助团队更快地完成更多工作
如何掌握社交媒体营销2019年
错误的更新砖耐克 “自动系带” 智能鞋
Google赢得了FCC的批准,以继续开发基于雷达的手传感器
苹果推出新的iPod Touch
埃隆·马斯克的洛杉矶隧道将特斯拉变成了 “铁路引导火车”
市场能否提供小企业所需的综合金融科技工具?
如何破解亚洲竞争激烈的电子科技行业
Google Home和Amazon Echo可以存储您的语音记录。这是它们可以用来对付你的时候。
从星际飞船船长到电动自行车推销员: 与威廉·沙特纳的对话
聊天机器人是客户服务未来的五个原因
人工智能如何帮助您更好地管理时间
在加密货币时代,银行必须转型才能蓬勃发展的5种方式
机器学习如何创造一个更精英、更少偏见的就业市场
测试成功用户体验的一个指标
韩国已经在进行区块链爆炸
Jamf现在帮助小型企业无缝管理移动设备
使用此VPN浏览更智能,更安全
使用此VPN使您的浏览数据保持私有
您需要了解的10种用户体验设计趋势2019年
将AI整合到招聘中如何使面临劳动力危机的公司受益
如果你没有管理策略,你的数据就没用了
即使是 “非人类” AI也可以帮助您与客户建立更有意义的关系的3种方式
物联网的危险 (信息图)
人工智能主导的营销如何以更智能的方式吸引当今的受众
SpaceX正在佛罗里达州建造另一艘星际飞船
您的位置:
首页
>
理财
>
10月19日保险日报:水滴公司回应赴美上市传闻
10月19日保险日报1、消息称水滴公司明年第一季度赴美上市 回应:不予置评据媒体报道,国内互联网健康保险保障...
2020-10-19
高银金融复牌涨超10% 拟143亿港元售高银金融国际中心
热点栏目自选股数据中心行情中心资金流向模拟交易客户端 高银金融(00530)拟143亿港元出售高银金融国际中...
2020-10-19
多地组团申报氢燃料示范城市:批量订单有望加速释放(名单)
原标题:多地组团申报氢燃料示范城市:批量订单有望加速释放 这些厂商已提前卡位来源:财联社财联社10月19日...
2020-10-19
微创医疗盘中跌超11% 现报29.95港元
热点栏目自选股数据中心行情中心资金流向模拟交易客户端 10月16日,国家组织高值医用耗材联合采购办公室发...
2020-10-19
领地控股二次递表 “饥渴”都藏在招股书里
文 IPO频道出品 节点财经2020年,房企不容易。一方面,年初突如其来的疫情冲击各行各业,房地产销售遇阻、...
2020-10-19
中证协、中证报价举办"学习新证券法,做理性投资人"证券知识竞赛
今年3月1日起新《证券法》正式实施,从法律层面确立注册制成为资本市场基础制度,开创了资本市场市场化发展新...
2020-10-19
深圳打造千亿级海洋产业集群 发展潜力巨大(附股)
原标题:深圳打造千亿级海洋产业集群 发展潜力巨大(附股)2020海博会上,深圳“十四五”期间重点打造的多条...
2020-10-19
张勇要抢张勇的生意:盒马火锅与海底捞的竞争
原标题:张勇要抢张勇的生意来源:品玩作者丨寒冰盒马鲜生北京十里堡的门店里,冻品柜、净菜柜围出来15张火锅...
2020-10-19
嘉和生物-B现跌近7%破发 暂现6连阴累跌近18%
热点栏目自选股数据中心行情中心资金流向模拟交易客户端 次新股嘉和生物-B(06998)早盘续跌逾6%,跌破发行...
2020-10-19
9月份我国进口原油4848万吨 同比增长17.6%
原标题:2020年9月份能源生产情况原油生产平稳,加工增速回落。9月份,生产原油1610万吨,同比增长2 4%,增速...
2020-10-19
水滴公司计划明年第一季度赴美上市 已累计融资超34亿人民币
原标题:水滴公司计划明年第一季度赴美上市 已累计融资超34亿元人民币作者|Stone Jin。据IPO早知道消息,国...
2020-10-19
1-9月份我国发电量54086亿千瓦时 同比增长0.9%
原标题:电力生产情况电力生产增速有所放缓。9月份,发电量6315亿千瓦时,同比增长5 3%,增速比上月回落1 5...
2020-10-19
1900关口反反复复、金价似乎没有任何进展 投行表态
热点栏目自选股数据中心行情中心资金流向模拟交易客户端 原标题:1900关口反反复复、金价似乎没有任何进展...
2020-10-19
富力地产加强去化能力现金流稳健 多管齐下优化财务结构
新浪财经房产|大眼楼管 小飞鼠房地产企业发展受外部环境影响较大,利用杠杆加大投资规模是成长性房企的重要策...
2020-10-19
阿里耗资280亿持有高鑫零售72.35%股权 后者股价大涨11%
热点栏目自选股数据中心行情中心资金流向模拟交易客户端 阿里巴巴透过子公司取得吉鑫控股控股权,交割后持...
2020-10-19
这是一门千亿级的孤独生意 上市公司抢着入局
炒股就看金麒麟分析师研报,权威,专业,及时,全面,助您挖掘潜力主题机会!来源:上海证券报原标题:这是一...
2020-10-19
上市公司5.35亿买私募 这家公司产品最吸金
原标题:上市公司5 35亿买私募,这家公司产品最吸金!记者 龙力买理财,选私募,近年来,不少上市公司都将目...
2020-10-19
北京:海淘、代购境外商品 应做好外包装消杀
原标题:北京:海淘、代购境外商品 应做好外包装消杀 来源:新京报新京报讯(记者 戴轩)近日,中疾控对青...
2020-10-19
OKEx的提币之难与突围之困
来源:核财经 文︱艾森斯核财经APP深核报道“经过几日横盘震荡,筑底已经基本完成。接下来,距离多头发力只差...
2020-10-19
光大期货:股指期货将迎新成员 调整后仍有上升空间
观点汇总:上周指数在周一大幅拉涨,之后几个交易日小幅回落,我们认为指数在十月份将自九月份低点逐级回升,...
2020-10-19
高鑫零售易主阿里巴巴集团及获提要约收购
热点栏目自选股数据中心行情中心资金流向模拟交易客户端 高鑫零售(06808)发布公告,于2020年10月18日,卖...
2020-10-19
人民日报海外版:租客权益常受损 给全国两亿租客一个安稳的"家"
原标题:《住房租赁条例(征求意见稿)》公开征求社会意见给全国两亿租客一个安稳的“家”本报记者 王晶玥租...
2020-10-19
中概股回归增一路径 科创板迎首只CDR
Wind资讯九号公司公告称,将发行科创板CRD,本次CRD发行价格为18 94元 份,预计集资金总额为13 34亿元。此...
2020-10-19
光明乳业被罚30万元真相:广告未完整使用中国地图
热点栏目自选股数据中心行情中心资金流向模拟交易客户端 来源:21世纪经济报道原标题:光明乳业被罚30万元...
2020-10-19
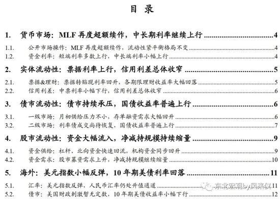
东北宏观沈新凤:拐点尚未到来 债市延续震荡走弱
来源:东北宏观by凤来仪报告摘要:货币市场:国庆节后由于银行间流动性较充裕,央行连续5日未开展逆回购操作,...
2020-10-19
35901条
上一页
1
..
992
993
994
995
996
997
998
999
1000
..
1437
下一页
最新文章
从星际飞船船长到电动自行车推销员: 与威廉·沙特纳的对话
韩国已经在进行区块链爆炸
如果你没有管理策略,你的数据就没用了
调查显示,这些公司将产生下一波企业家浪潮
尽管科技股下跌,Netflix仍在上涨
您是否已尽一切努力为这个销售旺季准备在线公司?
企业家可以通过三种方式使用AI来促进业务发展
2019将为芯片制造行业准备什么?
数字双胞胎的量子飞跃
精彩推荐
苹果WWDC主题演讲中的所有重要内容
微软的巴厘岛项目试图让你控制你的数据
区块链技术在东南亚的作用越来越大
如何掌握社交媒体营销2019年
如何破解亚洲竞争激烈的电子科技行业
机器学习如何创造一个更精英、更少偏见的就业市场
图文观赏
秒杀网红款,火爆朋友圈的匈牙利鹅绒被到底好在哪里!
错误的更新砖耐克 “自动系带” 智能鞋
Google Home和Amazon Echo可以存储您的语音记录。这是它们可以用来对付你的时候。
测试成功用户体验的一个指标
将AI整合到招聘中如何使面临劳动力危机的公司受益
为什么聊天机器人很好,不,他们不会夺走你的工作
绿色云计算: 每个质量保证都应该知道的技术
人工智能如何改变中小企业的商务旅行
这个机器人真空吸尘器在你工作的时候打扫你的房子
热门推荐
零工经济如何帮助促进多样性
为什么潮流正在转向能源部门
4人工智能趋势值得关注2019年
这位连续的企业家厌倦了文书工作,他建立了一个聊天机器人来帮助其他人进行管理工作
Salesforce的创新生产力解决方案如何帮助团队更快地完成更多工作
市场能否提供小企业所需的综合金融科技工具?
友情链接:
百度地图
融道中国
自助投稿
山西商业网
大军事网
中国白银理财网
科技金融网
贵州热线
万隆金银理财网
百度地图
大事中国
中国啤酒网
巴中房产网
深圳都市网
南方站长网
版权所有:融道网