首页
新闻
财经
基金
股票
金融
理财
新闻
财经
基金
股票
金融
理财
这些少数族裔创始人如何让科技高管把钱放在嘴边
人工智能将是世界上有史以来最伟大的就业引擎
零工经济如何帮助促进多样性
你如何保护你的公司免受黑客攻击
为什么谷歌搜索自己不再只是为了好玩
为什么潮流正在转向能源部门
苹果WWDC主题演讲中的所有重要内容
云数据存储: 每个质量保证测试人员都应该知道的问题和威胁
使用此折扣VPN保护您的个人和业务数据
4人工智能趋势值得关注2019年
微软的巴厘岛项目试图让你控制你的数据
秒杀网红款,火爆朋友圈的匈牙利鹅绒被到底好在哪里!
物联网如何改变航运业
如何掌握链接构建2019年。如果这样做,将会带来巨大的好处。
回顾: 改变游戏规则的技术创新2018年
EBay是现代最有影响力的公司
这位连续的企业家厌倦了文书工作,他建立了一个聊天机器人来帮助其他人进行管理工作
区块链技术在东南亚的作用越来越大
让我们数字化: 如何实现转型,更好地为客户服务
2019的学习景观
SpaceX的 “starhopper” 测试车进行了一次由猛禽驱动的短途旅行
用这个49美元的电子学位捆绑包学习掌握JavaScript
谣言: 苹果AirPods 2,AirPower,新ipad 3月29日到货
苹果推出了具有黑暗模式的更快,更私密的iOS 13
Salesforce的创新生产力解决方案如何帮助团队更快地完成更多工作
如何掌握社交媒体营销2019年
错误的更新砖耐克 “自动系带” 智能鞋
Google赢得了FCC的批准,以继续开发基于雷达的手传感器
苹果推出新的iPod Touch
埃隆·马斯克的洛杉矶隧道将特斯拉变成了 “铁路引导火车”
市场能否提供小企业所需的综合金融科技工具?
如何破解亚洲竞争激烈的电子科技行业
Google Home和Amazon Echo可以存储您的语音记录。这是它们可以用来对付你的时候。
从星际飞船船长到电动自行车推销员: 与威廉·沙特纳的对话
聊天机器人是客户服务未来的五个原因
人工智能如何帮助您更好地管理时间
在加密货币时代,银行必须转型才能蓬勃发展的5种方式
机器学习如何创造一个更精英、更少偏见的就业市场
测试成功用户体验的一个指标
韩国已经在进行区块链爆炸
Jamf现在帮助小型企业无缝管理移动设备
使用此VPN浏览更智能,更安全
使用此VPN使您的浏览数据保持私有
您需要了解的10种用户体验设计趋势2019年
将AI整合到招聘中如何使面临劳动力危机的公司受益
如果你没有管理策略,你的数据就没用了
即使是 “非人类” AI也可以帮助您与客户建立更有意义的关系的3种方式
物联网的危险 (信息图)
人工智能主导的营销如何以更智能的方式吸引当今的受众
SpaceX正在佛罗里达州建造另一艘星际飞船
您的位置:
首页
>
理财
>
牛年A股怎么走?罗晓春、刘天君等六大知名私募最新研判来了
炒股就看金麒麟分析师研报,权威,专业,及时,全面,助您挖掘潜力主题机会!原标题:牛年A股怎么走?罗晓春...
2021-02-15
GLJ:投资比特币表明马斯克绝望 予特斯拉目标价67美元
原标题:GLJ:投资比特币表明马斯克绝望 予特斯拉目标价67美元 来源:每日经济新闻世界首富又换人了!北京...
2021-02-15
《你好,李焕英》:春节档票房超55亿 创纪录连续三天单日破10亿
投资研报【白酒投资日报】高端酒风向标从茅台转向了五粮液?【新能源汽车投资日报】批发量增283%透露什么信...
2021-02-15
调查显示逾半日企赞成取消或推迟东京奥运会
日本智库东京商工调查(Tokyo Shoko Research)周一发布的调查结果显示,超过一半的日本企业认为东京奥运...
2021-02-15
春晚口罩火了!竟是五菱汽车造的,只赠不卖
原标题:春晚口罩火了!竟是五菱汽车造的,果然人民需要什么造什么这个春晚,没想到五菱汽车生产的口罩火了...
2021-02-15
埃博拉卷土重来!几内亚已有3人死亡
原标题:埃博拉卷土重来!几内亚已有3人死亡据法新社报道,在几内亚,现已确认7人感染埃博拉病毒,3人死亡。...
2021-02-15
日本2020年经济萎缩4.8%
原标题:日本2020年经济萎缩4 8%新华社东京2月15日电(记者刘春燕)日本内阁府15日发布的初步统计数据显示...
2021-02-15
日本股市时隔30年重上3万点
日经225指数周一收盘上涨1 91%,报30084 15点,30多年来首次突破3万点大关,收复了数十年经济停滞期间的失...
2021-02-15
从猪倌刘永好到掌柜张勇 两代四川小镇青年的首富路
刘与张是川商首富的AB面。文丨郭海惟编辑丨顾彦题图丨unsplash2015年,日本东京,一家中国火锅店刚筹备开店...
2021-02-15
那些让你剁手的“云端”消费还能火多久?
原标题:那些让你剁手的“云端”消费还能火多久?来源:经济观察网经济观察网记者 钱玉娟一边包饺子准备着...
2021-02-15
白宫:拜登将参加G7峰会 讨论抗击疫情等议题
中新网2月15日电 据美媒报道,当地时间14日晚,白宫发表声明称,美国总统拜登将于19日参加七国集团(G7)视...
2021-02-15
跨境电商卖家“被暴富”的一年
【编辑 |张硕】“我们有50多箱货在准备发出,2万多件货在海上。”临近春节,余焕的跨境电商生意迎来了一轮...
2021-02-15
2月15日黄金交易策略:激进者逢高做空
原标题:2月15日黄金交易策略:激进者逢高做空周一(2月15日)现货黄金小幅上涨,因美元小幅走弱。短线空头...
2021-02-15
桥水基金13F报告出炉,持仓有三大主题
原标题:桥水基金13F报告出炉,持仓有三大主题2月12日晚间,全球最大的对冲基金桥水基金向美国证券交易委员...
2021-02-15
特斯拉将推16万元车型?假的!遭全球最大对冲基金清仓才是真的!
原标题:特斯拉将推16万元车型?假的!遭全球最大对冲基金清仓才是真的!新年伊始,有关特斯拉的新闻就没有...
2021-02-15
祝宝良:中国接近高收入经济体门槛
原标题:祝宝良:中国接近高收入经济体门槛来源:英才杂志祝宝良系国家信息中心经济预测部首席经济师2008年...
2021-02-15
日经225指数自1990年以来首次触及3万点
日经225指数周一早盘一度触及30000点,为1990年8月以来首次,这是日本国内经济复苏完好无损的一个迹象,同时...
2021-02-15
春节过半:127个景区门票预订增1倍
截至2月14日,“就地过年”倡议下的牛年春节已经过半。根据在线旅游平台的数据显示,春节假期的“前半程”,...
2021-02-15
新加坡经济2020年全年萎缩5.4%
原标题:新加坡经济2020年全年萎缩5 4% 来源:央视新闻客户端2月15日,新加坡贸工部宣布,新加坡经济2020...
2021-02-15
牛年影市强势开局!史上首次连续三天单日票房破10亿
原标题:牛年影市强势开局!史上首次连续三天单日票房破10亿牛年影市春节档强势开局《唐人街探案3》《你好,...
2021-02-15
传怪兽充电计划赴美IPO 共享充电宝第一股花落谁家?
原标题:传怪兽充电计划赴美IPO 共享充电宝第一股花落谁家?来源:成都商报传怪兽充电计划赴美IPO 共享充...
2021-02-15
上海就地过年带动酒店业 部分酒店入住率达到70%
视频加载中,请稍候 自动播放 play上海就地过年带动酒店业,部分酒店入住率达70%向前向后上海就地过年...
2021-02-15
春节基民交流实录:买基金收益50%不高兴?基金赚的钱炒股全亏了
原标题:春节基民交流实录:买基金收益超50%不高兴?“买基金赚的钱炒股全亏了”来源:中国证券报刚刚过去的...
2021-02-15
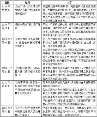
深圳半年内9次调控楼市,今年市场将进入稳定期
原标题:深圳半年内9次调控楼市,今年市场将进入稳定期 来源:澎湃新闻楼市观察|深圳半年内9次调控楼市,今...
2021-02-15
“鹅嘴”患儿,家庭护理尤重要
2021年2月,上海市卫生健康委员会官网发布健康知识:《“鹅嘴”患儿,家庭护理尤重要》鹅口疮,学名为“急性...
2021-02-15
35901条
上一页
1
..
312
313
314
315
316
317
318
319
320
..
1437
下一页
最新文章
从星际飞船船长到电动自行车推销员: 与威廉·沙特纳的对话
韩国已经在进行区块链爆炸
如果你没有管理策略,你的数据就没用了
调查显示,这些公司将产生下一波企业家浪潮
尽管科技股下跌,Netflix仍在上涨
您是否已尽一切努力为这个销售旺季准备在线公司?
企业家可以通过三种方式使用AI来促进业务发展
2019将为芯片制造行业准备什么?
数字双胞胎的量子飞跃
精彩推荐
苹果WWDC主题演讲中的所有重要内容
微软的巴厘岛项目试图让你控制你的数据
区块链技术在东南亚的作用越来越大
如何掌握社交媒体营销2019年
如何破解亚洲竞争激烈的电子科技行业
机器学习如何创造一个更精英、更少偏见的就业市场
图文观赏
秒杀网红款,火爆朋友圈的匈牙利鹅绒被到底好在哪里!
错误的更新砖耐克 “自动系带” 智能鞋
Google Home和Amazon Echo可以存储您的语音记录。这是它们可以用来对付你的时候。
测试成功用户体验的一个指标
将AI整合到招聘中如何使面临劳动力危机的公司受益
为什么聊天机器人很好,不,他们不会夺走你的工作
绿色云计算: 每个质量保证都应该知道的技术
人工智能如何改变中小企业的商务旅行
这个机器人真空吸尘器在你工作的时候打扫你的房子
热门推荐
零工经济如何帮助促进多样性
为什么潮流正在转向能源部门
4人工智能趋势值得关注2019年
这位连续的企业家厌倦了文书工作,他建立了一个聊天机器人来帮助其他人进行管理工作
Salesforce的创新生产力解决方案如何帮助团队更快地完成更多工作
市场能否提供小企业所需的综合金融科技工具?
友情链接:
百度地图
融道中国
自助投稿
山西商业网
大军事网
中国白银理财网
科技金融网
贵州热线
万隆金银理财网
百度地图
大事中国
中国啤酒网
巴中房产网
深圳都市网
南方站长网
版权所有:融道网