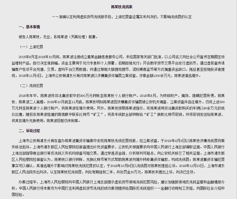
震惊币圈!前夫发行虚拟币大肆敛财 妻子用比特币洗钱锒铛入狱


来源:每日经济新闻   时间:2021-03-20 07:54:56


原标题:震惊币圈!前夫发虚拟币集资诈骗,前妻竟转390万供其境外挥霍,还“动用”了比特币!最高检和央行通报了

每经编辑 彭水萍

比特币洗钱又坐实一例!利用比特币为前夫洗钱,陈某枝最终锒铛入狱……

最高人民检察院、央行3月19日联合发布惩治洗钱犯罪典型案例,其中包括一则利用虚拟货币洗钱新手段的案件:通过“假离婚”转移赃款,兑换比特币密钥跨境洗钱,陈某枝为潜逃境外的前夫陈某波共计汇款390余万元。

图片来源:央行网站截图图片来源:央行网站截图

法网恢恢,疏而不漏。根据反洗钱义务机构移交的相关证据。检察院审查认定陈某枝以银行转账、兑换比特币等方式帮助陈某波向境外转移集资诈骗款,构成洗钱罪。

根据公示的判决信息,2019年12月,上海市浦东新区人民法院作出判决,认定陈某枝犯洗钱罪,判处有期徒刑二年,并处罚金20万元。

卖“假理财”“假虚拟币”,丈夫集资诈骗1200余万元

销售“假理财”,涨跌幅自己说了算;设数字货币交易平台,谎称黑客盗币,拖延取现。案例中的前夫陈某波不仅非法集资诈骗,而且可以说是“玩的一手好币”。

2015年8月至2018年10月间,陈某波注册成立意某金融信息服务公司,未经国家有关部门批准,以公司名义向社会公开宣传定期固定收益理财产品,自行决定涨跌幅,资金主要用于兑付本息和个人挥霍,后期拒绝兑付。

此外,他还开设数字货币交易平台发行虚拟币,通过虚假宣传诱骗客户在该平台充值、交易,虚构平台交易数据,并通过限制大额提现提币、谎称黑客盗币等方式掩盖资金缺口,拖延甚至拒绝投资者提现。

2018年11月3日,上海市公安局浦东分局对陈某波以涉嫌集资诈骗罪立案侦查,涉案金额1200余万元,陈某波潜逃境外。

利用比特币“洗白”涉案款,妻子犯洗钱罪锒铛入狱

案例中的陈某波除了利用虚拟币非法集资,还与妻子离婚逃避监管,教唆妻子通过银行转账、兑换比特币的方式,将赃款汇往境外供其消费。

根据案例信息,2018年年中,陈某波将非法集资款中的300万元转账至陈某枝个人银行账户。2018年8月,为转移财产,掩饰、隐瞒犯罪所得,陈某枝、陈某波二人离婚。

图片来源:央行网站截图图片来源:央行网站截图

2018年10月底至11月底,陈某枝明知陈某波因涉嫌集资诈骗罪被公安机关调查、立案侦查并逃往境外,仍将上述300万元转至陈某波个人银行账户,供陈某波在境外使用。

另外,陈某枝按照陈某波指示,将陈某波用非法集资款购买的车辆以90余万元的低价出售,随后在陈某波组建的微信群中联系比特币“矿工”,将卖车钱款全部转账给“矿工”换取比特币密钥,并将密钥发送给陈某波,供其在境外兑换使用。陈某波目前仍未到案。

机构排查可疑交易,转移集资款坐实洗钱罪

通过穿透资金链、分析研判可疑点,央行上海总部指导商业银行等反洗钱义务机构排查可疑交易,向公安机关移交了相关证据。

上海市浦东新区人民检察院经审查认为,陈某枝以银行转账、兑换比特币等方式帮助陈某波向境外转移集资诈骗款,构成洗钱罪;陈某波集资诈骗犯罪事实可以确认,其潜逃境外不影响对陈某枝洗钱犯罪的认定,于2019年10月9日以洗钱罪对陈某枝提起公诉。

最终,陈某枝洗钱罪坐实。2019年12月23日,上海市浦东新区人民法院作出判决,认定陈某枝犯洗钱罪,判处有期徒刑二年,并处罚金20万元。陈某枝未提出上诉,判决已生效。

办案过程中,上海市人民检察院向央行上海总部提示虚拟货币领域洗钱犯罪风险,建议加强新领域反洗钱监管和金融情报分析。央行将本案作为中国打击利用虚拟货币洗钱的成功案例提供给国际反洗钱组织——金融行动特别工作组,向国际社会介绍中国经验。

封面图片来源:视觉中国

  版权及免责声明:凡本网所属版权作品,转载时须获得授权并注明来源“融道中国”,违者本网将保留追究其相关法律责任的权力。凡转载文章,不代表本网观点和立场。

延伸阅读

最新文章

马斯克V.S薛其坤:立足当下 对人类未来展开无限想象 马斯克V.S薛其坤:立足当下 对人类未来展开无限想象

精彩推荐

图文观赏

众安在线扭亏为盈:2020年净利5.5亿 数字生活生态驱动增长 众安在线扭亏为盈:2020年净利5.5亿 数字生活生态驱动增长

热门推荐