原标题:最新!监管重拳出手,这些银行“栽了”
中国基金报记者李智
3月份以来,银保监系统对银行业继续保持强监管态势,对各类违法违规行为“零容忍”。随着数十张罚单陆续公布,各大银行背后隐藏的诸多乱象也被一一揭开。
不过值得注意的是,虽然近年来一直在强调严禁信贷资金违规流入楼市,但信贷违规仍为“重灾区”,多张百万级罚单均剑指这一乱象。
中国银行两分行合计被罚184万元
涉及信贷资金违规流入房地产
3月18日,中国银保监会温州监管分局行政处罚信息公开表显示,中国银行温州市分行因贷前调查、贷后管理严重不审慎;信贷资金违规流入股市;信贷资金违规流入房地产市场,银保监会温州监管分局根据《中华人民共和国银行业监督管理法》第四十六条,决定对其罚款人民币95万元。

与此同时,中国银行台州市分行中国银行台州市分行因贷后管理不到位,信贷资金被挪用于购房;贷后管理不到位,信贷资金被挪用流入证券市场;未经成本测算,银团贷款联合收费;贷款审查不尽职,个人经营性贷款主体不合规。台州监管分局对中国银行台州市分行罚款人民币89万元。

此外,泰顺农商银行因信贷资金违规流入房地产市场;以流动资金贷款形式发放固定资产贷款;向资本金未到位的项目发放固定资产贷款,遭温州监管分局罚款人民币75万元。

随着“房住不炒”的定位要求,深圳、北京、上海等多地监管表示将严格防范信贷资金违规流入房地产领域,同时对将对经查实的“经营贷”违规流入房地产市场的行为依法予以处罚,对于从业人员“顶风作案”等性质恶劣的行为将从严处罚;同时将督促银行机构对问题整改问责,加强贷款“三查”管理,严格审核借款人资质和经营主体信息真实性。
黑龙江监管局3月份已开31张罚单
监管拉响村镇银行风控警报
今年以来,监管对地方性银行及村镇银行的处罚力度丝毫未曾手软,3月份以来,银保监会黑龙江监管局已经开出31张罚单,罚单金额合计近500万元。

3月15日,牡丹江市城郊农村信用合作联社因为对改行违规分红违法行为负直接责任,被罚10万元。佳木斯市郊区农村信用合作联社因存在历年分红挂账情况下依然进行挂账分红等违法违规行为,合计被罚35万元。
同日,龙江银行股份有限公司佳木斯建三江支行因贷后管理不到位,被罚款20万元,同时遭到佳木斯银保监分局的警告处分。龙江银行股份有限公司佳木斯沿江支行因贷后管理不到位,未严格执行受托支付,被处以警告,并罚款30万元。
3月9日,牡丹江市城郊农村信用合作联社因违规分红,被罚50万元。黑龙江绥芬河农村商业银行因贷款五级分类不准,遭牡丹江银保监分局罚款50万元。黑龙江东宁农村商业银行股份有限公司因持有商业银行股份总额5%以上未事先报银保监会派出机构核准,被罚款50万元。
3月4日,鹤岗市市区农村信用合作联社因违规新增超比例大额风险暴露,被罚款30万元;同时因关联交易管理不规范,被罚款25万元。
3月2日,黑龙江东宁农村商业银行股份有限公司、黑龙江绥芬河农村商业银行股份有限公司、林口县农村信用合作联社均因违规分红,分别被罚款50万元、50万元、25万元。此外,林口县农村信用合作联社、宁安市农村信用合作联社因向关联方发放无担保贷款行为,分别被罚款20万元、40万元。
未严格执行贷款“三查”制度遭处罚
工行一分行“中招”
3月份以来, 银保监会内蒙古监管局已经密集开出17张罚单,其中涉及银行的罚单中,违法违规事实包括未严格执行贷款“三查”制度、违规发放贷款等,各项罚款合计超百万。

呼伦贝尔银保监分局行政处罚信息公开表( 呼银保监罚决字〔2021〕3号 )显示,中国农业银行股份有限公司满洲里分行因未严格执行贷款“三查”制度、员工行为排查不尽职,遭呼伦贝尔银保监分局罚款20万元。
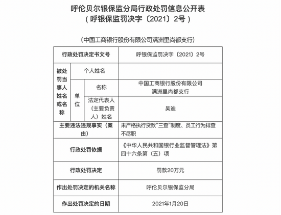
中国工商银行股份有限公司满洲里尚都支行因未严格执行贷款“三查”制度、员工行为排查不尽职,被呼伦贝尔银保监分局处以罚款20万元。

另外,鄂尔多斯银保监分局行政处罚信息公开表鄂银保监罚决字〔2021〕5号显示,鄂托克兴生源村镇银行股份有限公司因未按监管规定发放贷款,鄂尔多斯银保监分局对鄂托克兴生源村镇银行股份有限公司罚款25万元,对张小兵给予警告。
内蒙古鄂托克农村商业银行股份有限公司因未经监管部门核准高管违规履职,鄂尔多斯银保监分局对内蒙古鄂托克农村商业银行股份有限公司罚款25万元,对白锦兰给予警告。
苏尼特右旗农村信用合作联社因重大关联交易未经关联交易控制委员会审查及理事会批准、未经核准履行银行业金融机构理事职责,严重违反审慎经营性规则,遭锡林郭勒银保监分局罚款30万元。
银行高管违规履职
重庆江北恒丰村镇银行被罚120万
近日,重庆江北恒丰村镇银行股份有限公司因严重违反审慎经营规则、公司章程修改未经行政许可、董事及高级管理人员未经任职资格核准即履职,中国银保监会两江监管分局根据相关规定,对其罚款人民币120万元。

多张罚单剑指银行信贷业务
3月11日,中国农业银行股份有限公司山东省分行因监管检查意见落实整改不到位,信贷业务内控管理不到位。遭到山东银保监局罚款85万元。

3月18日,福建监管局网站公布的行政处罚信息公开表显示,泉州银行股份有限公司漳州分行因流动资金贷款贷后管理未尽职。中国银保监会漳州监管分局对泉州银行股份有限公司漳州分行处100万元罚款;对万雅琼给予警告。
同日,还公布了福建永安农村商业银行的罚单。该行因违规发放借名贷款,违反《个人贷款管理暂行办法》第十三条、第三十二条、第三十五条;《农户贷款管理办法》第三十八条;《中国银监会关于印发银行业金融机构从业人员职业操守指引的通知》第九条;《中华人民共和国银行业监督管理法》第四十六条、第四十八条。中国银保监会三明监管分局对永安农商行合计处150万元罚款,对邓其华给予警告。
3月11日,中原银行股份有限公司三门峡分行因违规处置不良贷款、部分贷款三查不尽职。三门峡银保监分局根据相关规定,对其罚款45万元。
此外,交通银行股份有限公司韶关分行因流动资金贷款业务严重违反审慎经营规则,韶关监管分局对交通银行股份有限公司韶关分行罚款20万元;高健鹏负经办责任、直接责任及管理责任,对其处以警告处分。
厦门国际银行合计罚没超2000万
3月12日,厦门银保监局公布一张罚单显示,厦门国际银行因违规开展同业业务,被处以罚款780万元。同时,相关责任人章德春、沈小胜受到警告处分并分别被罚20万元、10万元。

而厦门国际银行正是那个在去年8月份,因“银行校招新员工不喝领导敬酒被辱骂打耳光”事件而受到广泛关注的那家银行。
作为福建省近万亿规模的城商行,该行近期已收到多张数额超百万的罚单,合计被罚没近2000万元。
1月19日,厦门国际银行及其厦门分行因部分房地产开发贷款发放不合规;经营性物业抵押贷款发放不审慎等违法违规行为,收到银保监会两张罚单,合计罚款160万元。
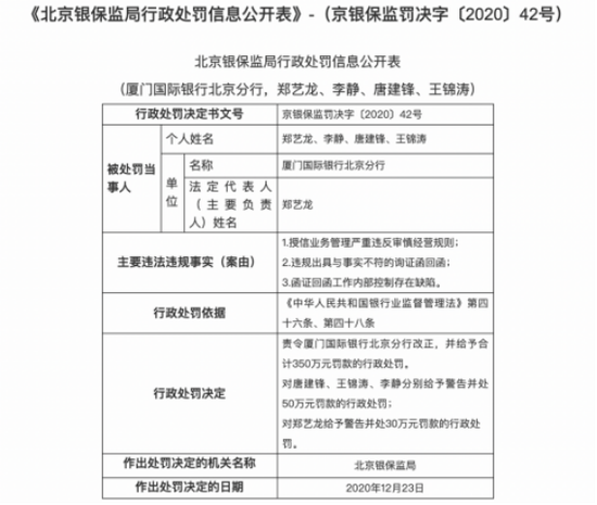
2020年12月31日,厦门国际银行北京分行因授信业务管理严重违反审慎经营规则;违规出具与事实不符的询证函回函;函证回函工作内部控制存在缺陷的违法违规行为,遭北京银保监局责令改正,并给予合计350万元罚款的行政处罚。北京银保监局对4名相关责任人罚款并予以警告,其中3人分别被罚50万元,1名被罚30万元。

2020年6月24日,中国人民银行营业管理部披露罚单显示,厦门国际银行北京分行由于未经授权查询征信信息等违法行为数罪并罚,处以警告和罚款347.5万元。此外,厦门国际银行北京分行副行长、行长助理、风险管理部副总经理、支行行长等15人,被处以0.7万至18万不等的罚款。
此外,3月12日,厦门监管局网站还披露了其他四家银行的行政处罚书。民生银行厦门分行、光大银行厦门分行、平安银行厦门分行三家银行均是由于内控管理不到位违规发放贷款这一违法违规行为,遭到中国银保监会厦门监管局对其分别处以50万元、50万元、40万元罚款。浦发银行厦门分行因贷款部分被挪用作为银行承兑汇票保证金或存单质押,厦门监管局对其处以100万元罚款,对相关责任人给予警告处分。
版权及免责声明:凡本网所属版权作品,转载时须获得授权并注明来源“融道中国”,违者本网将保留追究其相关法律责任的权力。凡转载文章,不代表本网观点和立场。
延伸阅读
版权所有:融道中国