来源:Wind资讯
3月17日,消息面淡静现券期货震荡小幅向好,国债期货小幅收涨,银行间主要利率债收益率普遍下行不足1bp,唯短券表现略好;资金面延续宽松,隔夜回购加权利率重返2%下方,不过供给出现收敛,关注公开市场后续动向;新债结果均低于中债估值,短端优势明显;少数网红信用债波动较大,“PR遵道桥”跌逾22%盘中临停,“18冀中能源MTN001”涨超74%,“18杉杉MTN002”涨超24%。交易员称,资金面延续宽松,市场消息淡静,多空交投意愿都不强;目前市场缺乏明确方向,短期内料难脱震荡。
周三,国债期货全线收涨,10年期主力合约涨0.08%,5年期主力合约涨0.04%,2年期主力合约涨0.03%。A股方面,两市股指宽幅震荡,量能继续小幅缩减。上证指数收盘跌0.03%,创业板指涨1.2%,深证成指涨1.22%,创业板指涨1.20%。国际市场方面,美债收益率再次上行,截至周三晚间,美国10年期国债收益率升至1.66%附近,为2020年2月以来最高。

银行间主要利率债收益率小幅下行,短券表现略好。10年期国债活跃券200016收益率下行0.5bp报3.2525%,5年期国债活跃券200013收益率下行0.75bp,2年期国债活跃券200018收益率下行2.5bp。交易员称,短期来看市场在多空因素较为均衡的背景下呈现出反复拉锯的走势,收益率进一步向上或者向下均缺乏明确的驱动因素。
一级市场新债定位较低需求佳,周三招标的国债和农发债中标收益率均低于中债估值。据交易员透露,财政部1年、10年期续发国债中标收益率分别为2.5486%、3.2240%;农发行1年、10年期固息增发债中标收益率分别为2.5144%、3.6620%。

信用债行情整体稳定,少数网红债波动较大。“PR遵道桥”跌逾22%盘中临停,“17杭盈1C”跌近25%,“19海淀国资MTN003”跌超12%,“19南山01”跌近10%,“20柳建01”跌超6%。“18冀中能源MTN001”涨超74%,“18杉杉MTN002”涨超24%,“18天泰实业PPN001”涨近17%,“17文投MTN001”涨超15%,“19大同煤矿PPN005”涨超11%,“18晋能MTN004”涨超10%。

资金面延续宽松,银行间主要回购利率普遍下行,其中隔夜回购加权利率下行逾13bp至2%下方。同业存单方面,主要国有及股份制银行一年期发行报价近日报在3.11%附近,较上周同期略下行。交易员称,伴随着资金价格的回落,大行出资意愿也有所下降,目前来看,流动性总量及市场心态仍较稳定,需要关注央行公开市场后续操作情况,以及出资方的情绪变化。

关于流动性,中信固收明明团队称,政府债券供给压力尚未显现、财政支出力度大、缴准压力不大、超储率有所回升,3月流动性缺口较小,资金面料维持平稳。同业存单量足价稳,3月发行前置表明流动性总量充裕,预计公开市场操作在跨季前将维持等额续作。4月流动性缺口料扩大,但央行或超额续作MLF。
关于债市走势,江海证券认为,短期来看前期密集出现的利空因素已基本被市场消化,利率向上的动力不足,但除风险偏好有所回落外,市场也暂时缺乏驱动利率明显下行的触发因素,多空分歧仍在的背景下,市场交易活跃度明显下降,利率波动也显著收敛,交易空间较为有限。但对于配置盘而言,目前的利率水平仍具备一定配置价值,可逐步介入配置。
//债市要闻 //
1、信用债偿债高峰已至,今年取消发债规模暴增158%
据21世纪经济报道,2021年信用债兑付规模仍大,3-4月为高峰,分别为12879.14亿元和10970.54亿元,到期量和回售量双高。今年以来已经有197只债券取消发行,涉及金额3322.2亿元,较去年同期不管是数量还是规模都出现了明显的上升,分别上涨246%和158%。
2、海航集团债权人应于5月20日前向管理人申报债权
海航集团有限公司公告称,公司的债权人应于5月20日前向管理人申报债权,公司第一次债权人会议将于6月4日上午9:00在最高人民法院全国企业破产重整案件信息网采取网络方式召开。
3、“16天津航空MTN001”“16天津航空MTN004”未按期足额偿付利息和本金
工商银行公告称,“16天津航空MTN001”、“16天津航空MTN004”应于3月13日支付本金和利息,截至3月13日终,天津航空有限责任公司未按期足额偿付利息和本金,已构成实质性违约。
4、天津航空、西部航空信用等级被调降至C
新世纪评级将天津航空有限责任公司主体信用等级由BB/负面下调至C级,将“16天津航空MTN001”、“16天津航空MTN004”及“17津航空MTN001”债项信用等级由BB下调至C。中诚信国际考虑到法院已裁定西部航空进入破产重整程序,将该公司主体信用等级由BB调降至C,将“17西航01”的债项信用等级由BB调降至C。
5、“20豫能化CP001”展期兑付议案获通过
主承销商发布公告称,日前召开了“20豫能化CP001”2021年度第一次持有人会议,审议并通过了《关于同意调整本次债券持有人会议召开程序的议案》和《关于同意发行人先行支付存续期间全部利息、兑付50%本金,剩余本金展期1年,展期期间利率保持不变,到期一次性还本付息,并豁免本期债券违约的议案》。
6、万科:“17万科01”等三只债券购回已完成
万科公告称,“17万科01”、“18万科01”、“18万科02”债券购回已完成,债券购回资金总额约20亿元,公司将于3月29日足额支付债券购回金额至中国证券登记结算有限责任公司深圳分公司指定的银行账户。
7、全国首批乡村振兴票据率先在渝落地
重庆医药集团在银行间市场率先成功发行全国首批乡村振兴票据,金额2亿元,发行期限4个月,票面利率3.5%。该乡村振兴票据的发行,对于进一步发挥银行间市场债务融资工具作用,拓宽乡村振兴需求市场化融资渠道具有重要意义。
//资金市场 //
公开市场操作:
央行公告称,为维护银行体系流动性合理充裕,3月17日以利率招标方式开展了100亿元7天期逆回购操作,中标利率2.20%。Wind数据显示,当日100亿元逆回购到期。

资金面(CP):
资金面延续宽松,银行间主要回购利率普遍下行,其中隔夜回购加权利率下行逾13bp至2%下方。同业存单方面,主要国有及股份制银行一年期发行报价近日报在3.11%附近,较上周同期略下行。交易员称,伴随着资金价格的回落,大行出资意愿也有所下降,目前来看,流动性总量及市场心态仍较稳定,需要关注央行公开市场后续操作情况,以及出资方的情绪变化。




//利率债市场//
利率债成交走势(TBCN):

最活跃利率债成交统计(BBQ):

10年国债连续活跃行情(GZHY):

10年国开连续活跃行情(GKHY):

T2106日内走势(TF):

//信用债市场 //
信用债成交基准统计(CBCN):

信用债成交活跃统计(BBQ):

信用债成交偏离监控(BBQ):

//同业存单 //
同业存单发行(NCD):

同业存单成交(NCD):

同业存单成交偏离监控:

//债券发行 //
3月17日,债券市场共发行271只债券,总发行量3742.52亿元,160只债券到期,36只债券提前兑付,无债券回售,无债券赎回,总偿还量1826.85亿元,当日净融资额为1915.67亿元。

从发债类型看,3月17日,债券市场共发行国债2只,地方政府债2只,同业存单169只,金融债12只,公司债20只,中期票据17只,短期融资券44只,定向工具4只,国际机构债 1只。

建行-万得银行间债券发行指数(CCBM):

//招标情况 //
1、财政部1年、10年期续发国债中标收益率分别为2.5486%、3.2240%,投标倍数分别为3.1、4.72。
2、农发行1年、10年期固息增发债中标收益率分别为2.5144%、3.6620%,投标倍数分别为7.78、3.62。
3、进出口行5年期2021年第一期跨市场(上交所)金融债券中标利率3.17%,投标倍数7.86。
//银行间债券市场交易结算日报 //
3月17日(周三),全国银行间债券市场结算总量为38,278.89亿元,较上日增加4.13%,交易结算总笔数为20732笔。其中,质押式回购32,296.82亿元,买断式回购171.50亿元,现券交易5,343.88亿元,债券借贷466.70亿元。银行间债券市场回购利率整体下行,其中隔夜回购利率下行13.9bp至2.007%。

//债券重大事件 //

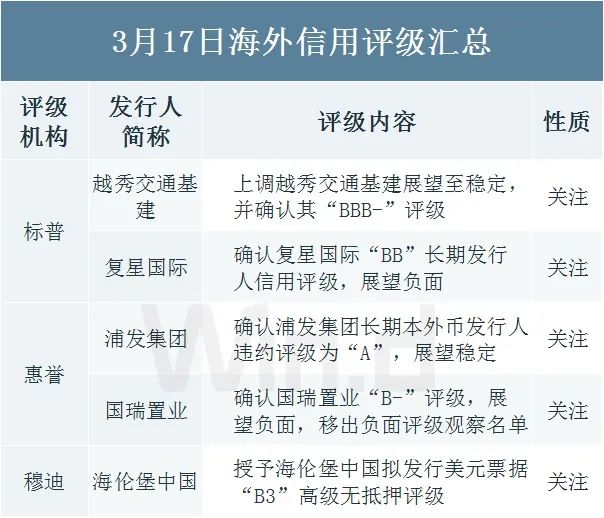
//海外信用评级汇总 //

▪
版权及免责声明:凡本网所属版权作品,转载时须获得授权并注明来源“融道中国”,违者本网将保留追究其相关法律责任的权力。凡转载文章,不代表本网观点和立场。
延伸阅读
版权所有:融道中国