中国银行:聘任刘金为行长并提名其为执行董事候选人
来源:新浪财经 时间:2021-03-16 18:46:37
3月16日消息,中国银行公告,该行于2021年3月16日在北京以现场表决方式召开2021年第二次董事会会议,投票表决通过了如下议案:聘任刘金为本行行长,刘金担任本行行长的任职资格待中国银行保险监督管理委员会(“中国银保监会”)核准。提名刘金为本行执行董事候选人,该议案将提交本行股东大会审议批准。
公开资料显示,刘金出生于1967年,2021年加入本行。2019年12月起担任中国光大集团股份有限公司执行董事。2020年1月至2021年3月担任中国光大银行行长,2020年3月至2021年3月担任中国光大银行执行董事。2018年9月至2019年11月担任国家开发银行副行长。此前曾在中国工商银行工作多年,先后担任中国工商银行山东分行副行长,工银欧洲副董事长、执行董事、总经理兼中国工商银行法兰克福分行总经理,中国工商银行总行投资银行部总经理、江苏分行行长等职务。1993年毕业于山东大学,获得文学硕士学位。具有高级经济师职称。





版权及免责声明:凡本网所属版权作品,转载时须获得授权并注明来源“融道中国”,违者本网将保留追究其相关法律责任的权力。凡转载文章,不代表本网观点和立场。
延伸阅读
-
投资研报【券商荐股精选】龙头股的“合理位置”与“安全边际”在哪里?周期股这一风险曝光【新能源汽车每日动见】上游资源价格涨跌分化...
2021-03-23
-
原标题:世卫组织:全球新冠肺炎确诊病例超过1 232亿例根据世卫组织最新实时统计数据,截至欧洲中部时间3月23日9时46分(北京时间3月23
2021-03-23
-
来源:光明网时评频道如此环评操作,明显存在重大弄虚作假嫌疑,这不是在以科学严谨的态度在做环评,而是堕落成为环评的“批发商”和“...
2021-03-23
-
原标题:中国太平2020成绩单:净利润65 49亿港元同比降27%,财险、再保险亏损3月23日,中国太平发布2020年业绩报告。全年,太平保
2021-03-23
-
投资研报【券商荐股精选】龙头股的“合理位置”与“安全边际”在哪里?周期股这一风险曝光【新能源汽车每日动见】上游资源价格涨跌分化...
2021-03-23
-
投资研报【券商荐股精选】龙头股的“合理位置”与“安全边际”在哪里?周期股这一风险曝光【新能源汽车每日动见】上游资源价格涨跌分化...
2021-03-23
-
原标题:北京银保监局严肃查处个人经营性贷款违规流入房地产市场来源:北京日报针对北京地区房价持续上涨和个人经营性贷款资金违规流入...
2021-03-23
-
新华社北京3月23日电 题:我国金融网关“官宣”!跨境金融网络与信息服务水平进一步提升新华社记者吴雨随着金融业对外开放不断深化,我...
2021-03-23
-
最新文章
-
马斯克V.S薛其坤:立足当下 对人类未来展开无限想象
-
精彩推荐
-
-
图文观赏
-
众安在线扭亏为盈:2020年净利5.5亿 数字生活生态驱动增长
-
热门推荐
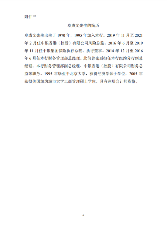
-