炒股就看金麒麟分析师研报,权威,专业,及时,全面,助您挖掘潜力主题机会!
原标题:21信用预警周报丨贵人鸟拖欠163家债权人40亿、协信远创地产债违约、七匹狼曝业绩黑天鹅拟计提减值准备3.41亿



1.贵人鸟(603555.SH):拖欠163家债权人40亿,濒临破产边缘,面临终止上市风险
贵人鸟股份有限公司3月9日发布关于重整进展公告,截至3月5日,已有163家债权人向管理人申报债权,申报金额共计人民币40.93亿元。贵人鸟同时发布风险提示,法院已裁定贵人鸟进入重整程序,但尚存在因重整失败而被宣告破产的风险,如果贵人鸟被宣告破产,公司股票将面临被终止上市的风险。
【点评】贵人鸟股份有限公司曾经头顶“A股体育第一大品牌”光环,于2014年1月在上交所上市。但是,上市数年来偏离主业“赛道”,打着多元化旗号频繁并购体育相关企业,试图打造体育产业王国。在2014年至2017年期间,贵人鸟收购多达十余次,横跨互联网+体育、体育经纪、赛事主办等行业。但投资回报并未达到预期,在巨大的资金压力下,贵人鸟通过抛售非主业资产、股权质押等手段进行融资。截至目前,公司大股东贵人鸟集团(香港)有限公司、贵人鸟投资有限公司分别持有66.20%、1.67%的股权已全部被质押。
连续的收购加大了贵人鸟的经营压力,净利润不断下滑。2018年为上市以来首次亏损6.86亿元,2019年、2020年(业绩预告)分别亏损10.96亿元、3.79亿元。截至目前,贵人鸟市值已从巅峰时期的超400亿元,跌至如今的不足16亿元。
2019年6月,联合资信首次将公司及债券长期信用等级由AA调整到AA-,后持续遭评级机构下调,截至目前贵人鸟的信用等级为C。持续亏损、巨额债务压身,贵人鸟公司股票可能面临被终止上市的风险。
2. 协信远创:地产债被传违约,资金链危机难解
据媒体近日报道,重庆协信远创实业有限公司(简称“协信远创”)发行的私募债“18协信01”于3月9日到期,但截至当日下午5点30分,尚未收到本息兑付资金。该债券发行规模7.1亿元,存续余额约4.4亿元,票息7.5%。
3月11日,协信地产未对21世纪经济报道征询给予回应,称“不清楚情况”。
早在去年3月,协信远创就曾出现“技术性违约”事件,同样是这只债“18协信01”,付息资金迟到一天才到账。今年2月23日,这笔私募债券便出现了一次幅度高达65%的暴跌,仅报32.8元。暴跌的背后,昭示着协信脆弱的现金流。
3月10日,中证指数披露,16协信06(136540.SH)中证隐含违约率为99.99%,较前一交易日中证隐含违约率66.383%,波动幅度达到50.64%。在二级市场上,协信地产债多日无成交,流通性差。
【点评】协信远创成立于1999年,在全国20多座城市拥有住宅、商场、办公楼和服务公寓等多种类型的房地产,是协信集团在房地产领域的运营平台。2014年,协信集团以155亿元的销售额排名全国前50、重庆第三,与龙湖、金科、东原、华宇并称为渝派地产“五朵金花”。
但是如今协信远创销售减少,债务高筑。据观点指数发布的中国房地产销售TOP100榜单显示,2020年协信远创全口径销售金额仅180亿元,同比下降约15%,跌出百强榜。
据协信2020年中报,2020年上半年公司营业收入为20.57亿,同比下降46.08%,归属母公司净利润-12.89亿,同比下降728.04%。
评级遭下调,流动性紧张。截至2020上半年,公司总资产897.86 亿元,资产负债率80.45%,净资产收益率为-8.73%。其中短期借款达32.6亿,流动负债合计为457.73亿,但协信手上的货币资金,仅有26.21亿元。此次事件之前,协信地产的评级已遭下调。联合资信3月5日公告,决定将主体和“18协信01”信用等级下调至BB,评级展望为负面。WIND显示,协信远创名下共存续4只债券,存量信用债总规模约25.9亿元,全部将于一年内到期,集中兑付压力大。
根据公司提供的偿还债务资金筹措计划,拟通过项目转让、推动销售回款等方式筹措资金,但相关项目转让计划尚无明确方案,项目转让进度也存在不确定性,公司债务偿还对于股东支持依赖度高,未来将面临极大考验。
3. 包商银行:被裁定破产,无人提出重整申请
3月9日,据21世纪经济报道,北京市第一中级人民法院于今年2月7日作出“(2020)京01破270号之一”《民事裁定书》,裁定包商银行股份有限公司破产。裁定书显示,包商银行管理人接管包商银行后,经调查审阅,包商银行在破产清算申请前已无任何生产经营,也无任何在职人员,除继续履行合同项下的相关工作,亦无其他业务,其实际资产价值较《审计报告》记载情况进一步降低。北京市第一中级人民法院于今年2月7日裁定包商银行股份有限公司破产。截至2020年10月31日,包商银行净资产为-2055.16亿元,资产总额为4.47亿元,负债总额为2059.62亿元。因此,包商银行已经明显资不抵债且无实际清偿能力。
【点评】包商银行成立于1998年12月,是内蒙古自治区最早成立的股份制商业银行,前身为包头市商业银行。包商银行破产是继海南发展银行、河北肃宁尚村农信社之后,新中国历史上出现的第三家破产银行。
回顾包商银行的破产时间线:
2017年5月,专案组介入后发现,包商银行自2005年以来仅大股东占款就累计高达1500亿元,且每年的利息就多达百亿元,长期无法还本付息;
2019年5月,银保监会决定接管包商银行;
2020年4月,蒙商银行正式成立并开业,并开始承接包商银行业务;
2020年11月13日,包商银行65亿元“二级债”本金全额减记,对未支付的利息不再支付;
2020年11月23日,银保监会原则同意包商银行进入破产程序;
2021年3月9日,北京市第一中级人民法院《民事裁定书》,裁定包商银行破产。
包商银行是历史上第一家触发二级债减记条款的银行。2020年11月13日,包商银行在中国货币网上披露,人民银行和银保监会认定该行已经发生“无法生存触发事件”,因此,该行对已发行的65亿元二级资本债券本金实施全额减记,并对任何尚未支付的累计应付利息(总计5.86亿元)不再支付。
国信证券分析师认为,在过去,由于次级条款、减记条款一般被认为很难触发,因而其期权定价基本被忽略,即使银行真的出现了被认定为无法生存的事件,市场也倾向于认为监管机构不会坐视不管。但伴随我国金融市场化改革、打破刚兑,在部分中小银行区域性风险积聚的背景下,未来局部金融风险可能出清,这意味着次级及减记条款的重要性可能将大大增加。出现实质减记后,市场对于银行的刚兑预期也会下降,这种情况下,资产质量差的银行发行人将面临很大的融资成本和难度上升的压力,银行间的信用分层会更加显现。
4. 七匹狼(002029.SZ):拟计提减值准备3.41亿,爆业绩黑天鹅
3月9日晚间,七匹狼披露公告称,公司拟计提2020年度各项资产减值准备3.41亿元,占2019年度净利比例为98.23%。考虑所得税及少数股东损益影响后,将减少2020年度归属于母公司所有者的净利润2.57亿元,相应减少2020年度归属于母公司所有者权益2.57亿元。其中,公司计提了存货跌价准备3.32亿元,占公司最近一个会计年度经审计净利润的比例超过30%,公告显示,截至2020年末,公司及下属子公司存货账面余额高达15.68亿元。2020年三季报显示,公司已计提2020年1-9月各项资产减值准备2.10亿元,相应减少2020年1-9月归属于母公司所有者权益1.63亿元。另外,公司同日发布总经理变更公告,原总经理李淑君辞职,由公司实际控制人之一、董事长周少雄兼任总经理。
【点评】七匹狼实业股份有限公司(002029.SZ)(简称“七匹狼实业”)于2004年8月登陆A股市场,成为国内首家上市的男装企业。七匹狼实业主要经营“七匹狼”品牌休闲男装,是科技厅认定高新技术企业。持股七匹狼实业34.29%股权的福建七匹狼集团(周少雄、周少明三兄弟共持有100%股份,为公司实控人)旗下布局“服装、股权投资、房地产”三大板块,而七匹狼实业是其中之一的“服装”板块。
近些年来服装行业发展比较艰难、全行业去库存。根据国家统计局数据,2019年服装行业规模以上企业累计完成服装产量244.72亿件,同比下降3.28%。互联网的降维打击、快时尚品牌竞争,对包括七匹狼在内的传统国民品牌造成较大冲击。
在服装行业集中度低、市场竞争激烈背景下,公司持续面临经营压力、业绩表现疲软,2017年至2019年三年间,七匹狼年度营收分别为30.8亿元、35.2亿元、36.2亿元;归属净利润分别为3.17亿元、3.46亿元、3.47亿元,年复合增长率3.06%,略显疲态。进入2020年以后,受疫情等原因影响,公司业绩进一步下滑,三季报显示,当期实现营业收入21.75亿元,同比下降12.25%,实现净利润5978.5万元,同比下降69.81%,净利润中理财产品取得的投资收益共5190.56万元,占净利润的86.82%。
分析其债务结构,公司以流动负债为主。截止2020三季度,资产负债率为35.47%,公司流动负债为31.16亿元,总负债占比为96.26%,货币资金9.87亿元,大股东福建七匹狼集团有限公司持有的34.29%的股权已质押50.65%,质押率尚可。需持续关注其业绩经营情况。
5. 重庆能源集团:惠誉下调并撤销其相关评级,重庆能投债务违约风险陡增
惠誉报告3月10日称,将重庆市能源投资集团有限公司的长期外币发行人违约评级从BBB下调至RD,原因是该公司于3月9日宣布其境内信用证和银行汇票项下的待偿债务已逾期。惠誉同时将该公司的高级无抵押评级以及2022年到期的5亿美元5.625%票息高级无抵押票据的评级从“BBB”下调至“C”,回收率评级为“RR5”。评级已从负面观察名单中移除。
公司债务未偿付符合其“RD”评级。同日,重庆能投长期外币发行人和美元债券的评级均遭遇下调,违约风险激增。截至2020年三季度末,重庆能投短期债务约160亿元,同期现金流则为105亿元,现金不足以覆盖短期债务。
【点评】3月6日我们已经对重庆能源集团进行信用事件跟踪,重庆能投实际控股人是重庆市国资委,公用事业属性较强,盈利能力较弱,公司近三年连续亏损。此外,截至2020年三季末,公司740亿元债务压顶,负债高企且外部融资环境恶化。煤矿业务是重庆能投债务的重要来源。惠誉今年2月公告称,截至2020年末,重庆能投470亿元的有息债务多为与煤矿业务相关的银行贷款和融资租赁。据惠誉3月10日发布的公告,重庆能投先前向惠誉表示,重庆市政府正在协助该公司,但目前没有公开宣布的行动计划。要持续关注重庆国资委对重庆能投的偿还安排。
6. 凯迪生态:目前逾期债务共计190.95亿元,债务到期未能清偿
凯迪生态环境科技股份有限公司3月10日公告,公司因资金周转困难,致使部分到期债务未能清偿。目前逾期债务共计190.95亿元,最近一期经审计的公司净资产为-28.04亿元,逾期债务占最近一期经审计净资产的比例为-681.10%。目前部分债权人根据债务违约情况已经采取提起诉讼、仲裁、冻结银行账户、冻结资产等措施,未来公司也可能面临需支付相关违约金、滞纳金和罚息的情况,增加公司的财务费用。部分诉讼已经判决,存在被强制执行的可能。公司将积极推进司法重整工作,解决债务危机。
7. 美特斯邦威:一年亏8亿、现金流告急
3月9日,上海美特斯邦威服饰股份有限公司公告称,该公司与控股子公司上海邦购信息科技有限公司拟将共同持有的上海模共实业有限公司100%股权出售,拟出售金额合计人民币4.48亿元。无论是资产处置,还是资产减值,都印证了美邦2020年过得并不太平。2020第三季度,美邦服饰持续亏损,当期美邦归属于上市公司股东的净利润亏损近7.06亿元,同比下跌196.78%,预计2020财年全年净亏损5.8亿元至8.2亿元。2020三季度美邦手握货币资金1.01亿元,而短期借款就已高达近11亿元。此外,2月26日美邦公告称,拟计提2020年度各项资产减值准备3.66亿元,将减少2020年度归属于母公司所有者的净利润3.66亿元。
8. 宜华集团:10亿元中票违约逾半年,持有人要求子公司股权转让款还债
宜华企业(集团)有限公司3月8日公告称,公司2017年第二期中票10亿元规模的“17宜华企业MTN002”持有人会议审议通过了要求发行人将前期子公司股权转让款用于清偿本期债券等议案。公告称,本次持有人会议审议及表决的议案主要有三:表决同意宜华健康向北京新里程健康产业集团有限公司非公开发行A股股票不超过2.63亿股(即不超过宜华健康总股本的30%);要求发行人补充说明宜华集团子公司宜华健康医疗股份有限公司的定增计划相关背景情况以及要求发行人将前期子公司宜华健康股权转让款用于清偿本期债券等议案。
9. *ST新光(维权):2020年度净利润亏损30.75亿元
*ST新光3月9日公告,公司2020年度实现总营收17.93亿元,同比增长5.89%;实现净利润亏损30.75亿元,上年同期亏损50.85亿元,基本每股收益-1.68元。目前*ST新光已经在退市边缘。2018、2019年分别亏损2.12元、50.8亿元。与之相对应的是,*ST新光的股价一路下跌,市值也从借壳之初的近300亿元,跌至目前的约26亿元。在报告期内,该担保损失系对外担保责任尚未解除,根据本期及前期法院判决,本报告期内预计负债增加所致;公司各项资产进行了减值测试,依据测试结果,对部分单项重大资产计提减值18.81亿元;公司部分对外借款实现债务重组,公司实现债务重组收益2.4亿元,同时财务费用同比下降2.17亿元,导致本期业绩同比增长。
10. 天津房信:2亿元债券实质违约,未按时兑付回售款和利息
3月10日,天津房信2亿元债券实质违约,债券最新违约类型为未按时兑付回售款和利息,债券当前状态为实质违约。债券首次违约发生日为2020年8月24日,首次违规类型为未按时兑付回售款和利息。
11. 佳源国际:斥资6153.8万美元回购2022年到期的13.75%优先票据
3月11日,佳源国际控股有限公司(2768.HK)发布公告,将回购于2022年到期的13.75%优先票据。由于票据持有人根据票据的条款及条件行使认沽期权,于2021年3月11日,佳源国际购入本金总额为61,538,000美元的票据。经注销后,仍未偿还的票据本金总额为145,207,000美元。此前2月5日,佳源国际公告称,公司拟现金要约购买最高接纳金额的于2022年到期的13.75%优先票据,根据要约回购的2022年票据将予以注销。经注销根据要约回购的2022年票据后,仍未偿还的2022年票据的本金总额为2.07亿美元。

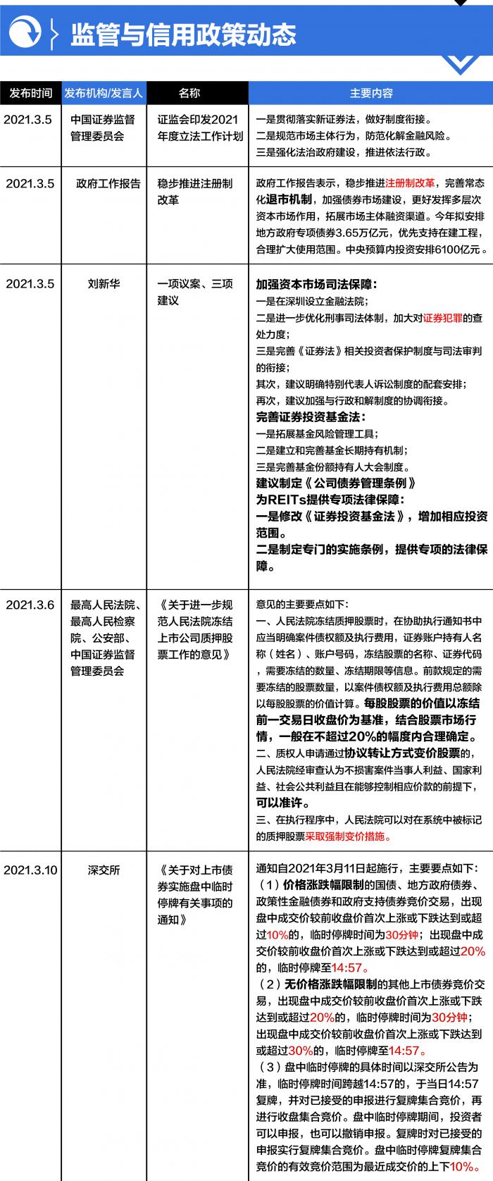
本周共有5项监管与信用政策动态:(1)证监会印发2021年度立法工作计划;(2)政府工作报告中提“稳步推进注册制改革”;(3)全国人大代表刘新华建议完善公募基金长期持有机制;(4)四部门联合印发《关于进一步规范人民法院冻结上市公司质押股票工作的意见》;(5)深交所发布对上市债券实施盘中临时停牌有关事项的通知。

本周交易日(20210308-20210312)信用债(包括企业债、公司债、中期票据、短期融资券)价格跌幅(排除派息等因素导致的价格下跌)前20只债券,跌幅范围为-41.92%至-7.47%。
部分跌幅较大的债券本周发生的重大事件如下:
【15青国投MTN001】2021.03.02中债隐含评级由BB下调至BB-。
【17富通MTN001】2021.03.11富通集公告:在“18富通MTN001”存续期第3年末,不调整债券后2年的票面利率,维持7.5不变;投资人回售登记期3月12日至3月18日,回售价格100元,行权日3月26日,回售部分债券本息兑付日3月26日。
【20美凯龙MTN001】2021.03.10,红星美凯龙(601828.SH)的母公司红星美凯龙控股集团有限公司成功完成2021年公司债券(第一期)发行,规模为人民币30亿元,该中期票据本周周初连续上涨2天。
【18津保投MTN006】2021.03.08因涉及重大诉讼,发行人被联合资信纳入评级关注。
版权及免责声明:凡本网所属版权作品,转载时须获得授权并注明来源“融道中国”,违者本网将保留追究其相关法律责任的权力。凡转载文章,不代表本网观点和立场。
延伸阅读
版权所有:融道中国