原标题:原创 | 互联网存款业务的国内外监管新进展
来源:新金融城
“借助科技手段开展金融业务必须要有底线意识。对于银行和互联网平台而言,通过引入科技手段提高服务质量和效率,本应是好事。但是,部分机构的科技手段走偏入魔。技术是中性的,但使用技术的主体必须遵循依法依规、公平公正的底线。”
3月6日,中国人民银行稳定局局长孙天琦在新金融联盟主办的“互联网存贷款业务的合规发展”研讨会上表达了以上观点。
孙天琦强调,平台要有风险意识。在互联网平台存款业务中,平台可能不知道哪家银行是高风险机构,但其能够掌握存款的机构集中度、区域集中度。尤其是对于头部平台,要站在行业的角度看问题,如果与银行合作的业务乱象丛生,必将进入死胡同。
会上,孙天琦从行业现状出发,指出了互联网存贷款业务监管的必要性与紧迫性,并详细介绍了国际上具有借鉴价值的监管经验。最后,他提出了一系列极具启发性的问题,再次敲响“风险”与“合规”的警钟。
来自53家银行、38家消金公司和金融科技公司的186位代表通过线上线下参会,围绕议题展开了深入研讨。会议由新金融联盟秘书长吴雨珊主持,中国金融四十人论坛、北大数字金融研究中心提供学术支持。
以下为孙天琦发言原文:
互联网存款业务的国内外监管新进展
文 | 孙天琦

随着互联网金融快速发展,商业银行吸收存款的方式从传统的线下网点、网上银行、手机银行等逐步拓宽到第三方互联网平台,以及基于互联网开发平台的自营渠道(如公众号、小程序等)。
中小银行因缺乏物理网点和客户基础,利用各类互联网平台揽存获客的力度不断加大,有的传统中小银行通过这类平台吸收异地个人存款的规模占其各项存款的比例超过70%,偏离了自身业务发展定位,部分互联网存款产品违反了存款计结息规则和市场利率自律定价机制要求。
近期,人民银行、银保监会出台了一系列监管文件,规范存款市场,整治不规范存款产品,保护储户的利益。
美国金融监管部门也于2020年12月15日修订了关于中介存款的监管规则,对银行通过互联网等渠道吸收的中介存款施以严格的利率、资本、流动性管理等要求,这对未来我国互联网存款业务的规范发展,具有一定的借鉴意义。
一、第三方互联网平台存款
互联网存款快速发展过程中,第三方互联网平台存款业务涉嫌违反有关法律法规,暴露出较大的风险隐患。
一是此类业务的实质是信息展示/存款营销/无牌照提供银行产品和服务,属非法金融活动。
二是通过分段付息等方式变相抬高存款利率,扰乱存款利率市场机制,并在营销中有意突出存款保险保障的宣传。
三是地方法人银行偏离业务发展定位,利用第三方互联网平台将存款业务拓展至全国,已成为全国性银行。
四是高风险银行滥用存款保险制度,通过第三方互联网平台吸收存款,替代同业融资,饮鸠止渴,流动性隐患突出。
五是中小银行高息吸收存款必然追求高收益资产,匹配高风险项目,导致资产端风险增加。
六是第三方互联网平台存款的特有属性,对中小银行流动性管理带来挑战。
七是账户管理、资金出入等方面可能存在合规性风险。
八是在个人信息保护、产品宣传等方面侵害金融消费者权益。
1月15日,银保监会、人民银行下发了《关于规范商业银行通过互联网开展个人存款业务的通知》(简称《通知》),对通过第三方互联网平台开展的定期存款和定活两便存款业务予以规范,存量业务持有到期后自然结清,对其中商业银行、互联网平台及第三方支付机构涉及的各类违法违规行为,依法采取监管措施。《通知》下发后,相关银行和互联网平台均已下架了第三方互联网平台存款产品,无法再新增购买。
二、地方法人银行自营数字平台吸收异地存款
(一)自营平台存款业务模式。
第三方互联网平台存款下架后,部分中小银行开始发力自营平台存款业务。同样支持在没有银行实体网点开立的一类账户的前提下,直接线上远程开立二类账户购买存款产品,实现异地揽存。
目前,银行主要通过以下三类自营平台渠道吸收存款:
一是社交网络公众号。大部分银行支持线上远程开立二类账户,可直接购买存款产品。客户只需关注某银行公众号,在输入手机号、身份认证、绑定其他银行一类账户银行卡后即可完成二类账户开立,购买存款时资金可直接通过快捷支付的方式从绑定的银行卡中扣款。
二是小程序。APP中的APP,开发成本低,客户体验顺畅。多数银行通过小程序提供查询、申请贷款或信用卡、产品宣传等服务。个别银行支持线上开立二类账户购买存款产品。
三是银行自有APP,如手机银行、直销银行等。部分银行自有APP也支持直接通过手机号注册登陆,开立二类账户购买存款。
(二)禁止地方法人银行开办异地存款。
为了限制地方法人银行盲目扩张,督促其回归服务当地的本源,2月4日,人民银行明确地方法人银行不得以各种渠道异地揽存开办异地存款,已发生的存量存款自然到期结清。从2021年一季度起,地方法人银行吸收异地存款情况将纳入宏观审慎评估(MPA)。
其中,异地存款是指银行在没有设立实体网点的地市开立的账户吸收的存款。是否为异地存款的关键是看开立账户时的地理位置,开立账户后的存款行为不受限制。
对于银行通过自营平台等途径远程开立的账户,若所在的地市没有该银行的实体经营网点,该账户的存款则为异地存款。
按照要求,地方法人银行应通过定位技术,做好远程开立账户的管理,将远程开立账户的权限限制在设有实体经营网点的地市。
三、商业银行与互联网平台的联合贷款
2021年2月20日,银保监会印发《关于进一步规范商业银行互联网贷款业务的通知》,进一步细化了对商业银行互联网贷款业务的审慎监管要求。
一是落实风险控制要求。商业银行应强化风险控制主体责任,独立开展互联网贷款风险管理,并自主完成对贷款风险评估和风险控制具有重要影响的风控环节,严禁将贷前、贷中、贷后管理的关键环节外包。
二是加强出资比例管理。商业银行与合作机构共同出资发放互联网贷款的,应严格落实出资比例区间管理要求,单笔贷款中合作方出资比例不得低于30%。
三是强化合作机构集中度管理。商业银行与合作机构共同出资发放互联网贷款的,与单一合作方(含其关联方)发放的本行贷款余额不得超过本行一级资本净额的25%。
四是实施总量控制和限额管理。商业银行与全部合作机构共同出资发放的互联网贷款余额不得超过本行全部贷款余额的50%。
五是严控跨地域经营。地方法人银行开展互联网贷款业务的,应服务于当地客户,不得跨注册地辖区开展互联网贷款业务。
四、美国关于中介存款的监管规定和实践
(一)中介存款的定义。
《美国联邦存款保险法》在1989年修订时加入了关于中介存款的规定,指出将第三方存款存入商业银行,或为第三方向商业银行存入存款提供便利的任何人或机构均为存款中介,银行通过存款中介吸收的存款即为中介存款。美国监管机构研究认为,银行吸收中介存款和高利率存款是不安全、不稳健的行为。
一是此类存款可能促使银行进行高风险投资,高风险资产比重快速上升;二是一旦银行出现问题,很可能借助此类存款开展更为激进的高风险投资以摆脱困境,最终导致存款保险基金损失;三是存放此类存款的客户易被高利率吸引,一旦其认为银行出现问题或发现有其他银行能够提供更高利率,将快速抽离资金;四是投资者也可能对银行吸收中介存款持负面态度。在多个银行倒闭案例中,均有收购方不愿意接收中介存款,或不愿意对中介存款支付溢价的情况,导致存款保险基金损失上升。
上世纪80年代储贷危机中,滥用中介存款是导致银行破产、存款保险基金巨额损失的重要原因之一。
如Penn Square银行依赖吸收中介存款,大量投资于小型石油和天然气公司等高风险行业企业,最终给存款保险基金带来史无前例的高额损失。
2007年-2017年,美国倒闭的530家银行中有47家严重依赖中介存款,这些银行资产总额占全部倒闭银行的13%,而造成的存款保险基金损失则占38%。
以IndyMac银行为例,该银行出现问题后加速吸收中介存款,中介存款占全部存款比例从倒闭前12个季度的18.4%增至倒闭时的28.98%,并造成存款保险基金123亿美元损失。
(二)美国监管机构对银行吸收中介存款和高利率存款的行为提出了严格的分类监管要求。
一是限制吸收中介存款银行的资质和利率。对于资本充足率不达标(undercapitalized)的商业银行,禁止吸收中介存款,且其吸收的普通存款利率不得超过上限要求。对于资本充足率达标(adequately capitalized)但不够良好(notwell capitalized)的商业银行,通常不得吸收中介存款,除非向联邦存款保险公司(FDIC)申请豁免,且其吸收的中介存款和普通存款利率不得超过上限要求。
二是对中介存款设定了较高的流失率。在流动性风险管理中,美国监管机构对于银行的普通零售存款,根据其是否受存款保险保护,将流失率分别设定为3%和10%。对于银行通过第三方中介吸收的零售存款,根据其期限长短、是否受存款保险保护以及账户类型等因素,将流失率分别设定为10%-100%不等。
三是对中介存款设置较高的保费定价乘数。中介存款比例是对一家商业银行保费评估定价的七项金融指标之一。对于风险等级为二级、三级和四级的小银行,以及资本充足水平不够良好(notwell capitalized)或CAMELS评级高于2级的大型机构,如果中介存款占该行各项存款的比例超过10%,FDIC将上调其存款保险费率0-10个基点。
(三)FDIC根据“银行-科技公司”的具体合作方式认定其是否为中介存款。
2020年12月15日,FDIC细化了“存款中介”的认定标准,如果银行吸收互联网平台存款的过程中,第三方科技公司起到了以下任意一项协助吸收存款的作用,则认定为存款中介:一是参与确定存款利率、费用、条款等信息;二是有权控制客户的存款账户;三是在掌握客户和银行存款供求目标的基础上,撮合客户与银行的存款业务。若第三方科技公司的行为被认定为“存款中介”,则银行吸收此类中介存款将受到相应的监管要求。
五、国际上对问题银行的监管措施
国际存款保险机构协会(IADI)2013年发布《对存款保险制度中早期发现和及时纠正机制的一般指引》指出,当银行流动性或偿付能力出现问题时,存款保险机构可以根据问题的严重程度,引导或强制银行及时采取适当的干预措施,纠正银行问题。这些及时纠正措施分为非正式和正式两种。
非正式纠正措施适用于当存款保险机构认为问题不严重,银行能够自行处理时,主要包括道义劝告、签署谅解备忘录等;正式纠正措施适用问题严重的银行或偿付能力出现问题的银行,包括制定并实施资本恢复计划、限制股利分配、限制资产增长、降低风险资产规模、禁止开设新机构和开展新业务、撤换高管人员或停止部分业务等。
巴塞尔银行监管委员会(BCBS)2015年发布《问题银行识别和应对指引(修订版)》指出,监管部门和存款保险机构对问题银行可采取业务运营、流动性、公司治理和股东权益等四类早期纠正措施(见表1)。以业务运营类为例,措施包括补充资本,降低业务集中度,限制业务扩张,限制或禁止某类业务、产品或客户和增加风险拨备等。
表1 BCBS对问题银行的早期纠正措施

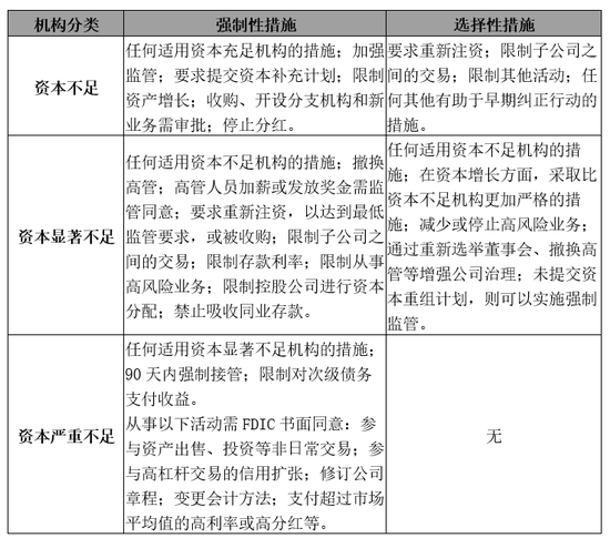
FDIC根据银行的资本充足水平采取不同的早期纠正措施(见表2)。对于资本充足水平不达标的机构,FDIC可采取要求补充资本、限制资产增长、限制分红等强制性措施,以及限制子公司之间交易、限制某类业务等选择性措施。
表2 FDIC对问题银行的早期纠正措施

此外,澳大利亚、韩国监管部门也根据机构资本充足水平或监管评级结果,对高风险机构采取更为严格的监管措施(表3、4)。
表3 澳大利亚审慎监管局(APRA)对银行的监管措施

表4韩国金融监督院(FSS)对问题银行的早期纠正措施

六、几个问题
1、数字化时代,限制地方中小银行跨区经营是否有必要?
数字世界没有地域界线,随着银行业数字化转型,商业银行的离柜率越来越高(目前已接近90%),理论上似乎所有的中小银行都可以通过互联网实现全国经营。那么,监管是否还应继续对跨区经营设限?如果设置限制,似乎不符合数字化转型的大趋势;如果不设限制,目前我国地方法人银行约有4000家(其中含县域城商行、农商行,村镇银行等),是否将来都要变成事实上的全国性银行?逻辑上又说不通。我国是否需要这么多的全国性银行?这些银行的风险管理能力是否能够匹配全国性经营的要求?
2、跨区域吸收公众存款,是否是跨区域经营?
有观点认为,异地放贷算跨区域经营,但异地揽储是负债行为,类似于银行面向全国投资者发债,不能算作跨区域经营?2020年10月16日,《商业银行法(建议修改稿)》向社会公开征求意见,其中第五十二条明确提出:“城市商业银行、农村商业银行、村镇银行等区域性商业银行应当在住所地范围内依法开展经营活动,未经批准,不得跨区域展业。国务院银行业监督管理机构对不同类型商业银行的业务范围、可接受的存款类型和金额、客户群体的类别和规模等分别制定具体规定”。从修改稿来看,存款业务应视为银行的经营活动,跨区域吸收公众存款就是跨区域展业。
3、借助科技手段开展金融业务必须要有底线意识。
对于银行和互联网平台而言,通过引入科技手段提高服务质量和效率,本应是好事。但是,部分机构的科技手段走偏入魔。
例如,现有技术手段可以通过用户登录的IP地址识别用户所在区域,本应用于帮助地方中小银行识别本地客户以提供服务,但部分平台协助地方中小银行异地吸存,同时利用该技术刻意屏蔽北京、上海等监管力量强的地区,以避免被监管部门发现。技术是中性的,但使用技术的主体必须遵循依法依规、公平公正的底线。
4、平台要有风险意识。
在互联网平台存款业务中,平台可能不知道哪家银行是高风险机构,但其能够掌握存款的机构集中度、区域集中度。
对于部分机构集中度、区域集中度明显很高的存款,平台真的意识不到问题吗?是不是为了赚钱装作不知道?如果合作银行出了问题,平台是否也难逃声誉上的连带影响甚至赔付责任?
尤其是对于头部平台,要站在行业的角度看问题,如果与银行合作的业务乱象丛生,必将进入死胡同。
5、一些中小银行通过第三方互联网渠道高息揽储,在负债端开展竞争,但是忽视了资产端的能力和风险。
国内外都有这样的案例,一些银行为了扩大存款规模,不惜采用“一浮到顶”、分段计息、附加赠品等方式直接或变相提高存款利率。对于通过高成本吸收来的存款,为了能够获得利差收益,银行不得不开展激进的高风险投资,以更高的利率发放贷款,导致高风险资产比重快速上升。这些银行资产质量出现问题后,更加依赖高息负债做大资产规模,导致恶性循环。
6、吸收公众存款属于涉众性强的金融业务,必须施加更为审慎的监管要求。
基于目前市场主体的成熟度和监管、司法有效性还在不断提升的实际,政策应更为审慎。
以跨境金融服务为例,跨境金融服务共包括四种模式:跨境交付,境外消费,商业存在,自然人流动。对于互联网时代“跨境交付”和“境外消费”的认定,发达国家和发展中国家观点不一样。
举个例子,在A国的X银行想给C国居民提供服务,但X银行不在C国设立任何机构,仅仅在A国设一个网站或APP,C国居民可以登录其网站或APP享受X银行的服务。
发达国家倾向于认为这属于“境外消费”模式,相当于X银行未出境,C国居民通过互联网“出境”购买服务,类似于C国居民出境享受了X银行在A国实体网点的服务。“境外消费”模式在WTO框架下开放度最高,所以如此认定对发达国家有利。
但发展中国家认为,我C国居民未出境,是X银行的服务“出境”至C国,倾向于认定为“境外交付”模式。如果认定为跨境交付,X银行就需要获得C国牌照,接受C国监管,甚至需要在C国设立实体机构。
对于跨境金融服务的认定如此,对于银行与科技公司合作开展的存、贷款业务,也应更为审慎的认定与监管,避免其披着科技的外衣绕过监管防线。
比如储蓄存款,它不同于其他金融产品,涉众性很强,甚至涉及社会稳定。有的第三方互联网平台存款业务中,一些强势平台介入银行产品和服务的管理,限制客户在银行渠道(如网银、手机银行等)对存款账户和产品进行查询、交易,只允许在平台操作存、取、转账、查询等,平台已成为银行网点服务的线上延伸。
这类平台没有相关业务的金融牌照,游离于金融监管之外,必须从严认定,实质是 “无照驾驶”开展金融业务,属非法金融活动。
七、小结
储蓄存款涉及广大储户的基本权益以及社会稳定,应受到严格监管。互联网存款是金融业务线上化运营的一个表现,需要借鉴国际经验,结合我国发展阶段、市场主体成熟度、金融监管有效性等,平衡好金融创新与金融监管之间的关系,不断优化有关监管规则,既支持创新发展,也维护金融稳定,行稳致远。
版权及免责声明:凡本网所属版权作品,转载时须获得授权并注明来源“融道中国”,违者本网将保留追究其相关法律责任的权力。凡转载文章,不代表本网观点和立场。
延伸阅读
版权所有:融道中国