原标题:监管变动:人身险部和财险部明确险企直管处室;2位副主席退休;10位局长新上任!
来源:13个精算师
近期监管变动较多
①人身险部和财险部处室调整
继191家险企属地监管后
再度明确直管处室
②两位副主席即将退休
将迎“一正四副”主席格局
③地方监管局
先后10位新任局长上任
1
会管75家,属地监管116家
看看对应的直管处室
1.91家寿险公司:对应监管主体及处室
据21世纪报道,近日,银保监会人身险监管部对内部处室进行了调整,下设8个处室,分别是:

其中,综合处和精算处分别负责部门日常综合性事务、机构准入管理;以及统筹监管制度建设、市场运行分析等。
其他处室,则承担部分保险公司的直接监管职责!
同时,负责由银保监局监管的部分保险公司的相关监管事项。

2.37家财险公司:对应监管责任人所在处室
同样的,财险监管部也进行了处室调整,下设8个处室,分别是:

与寿险部类似,除综合处、产品处、风险分析处外,其他6个处室还要承担对直管财险公司和再保险公司的机构监管职责。
每家直管公司,指定一名主监管责任人负责具体监管工作!
职责包括但不限于:收集公司相关数据和信息、列席公司重要会议、听取公司负责人或有关人员的工作汇报、监测公司运行情况、评估存在问题和风险、完成监管报告等。
各家直管公司,对应的相关负责人所在处室如下:

与人身险部不同的是,目前,财险部尚未对属地监管的64家财险公司,明确对应的负责处室。
想要查看这64家公司对应的监管局。
2
银保监会领导调整
两位副主席退休
10位地方监管局局长变动
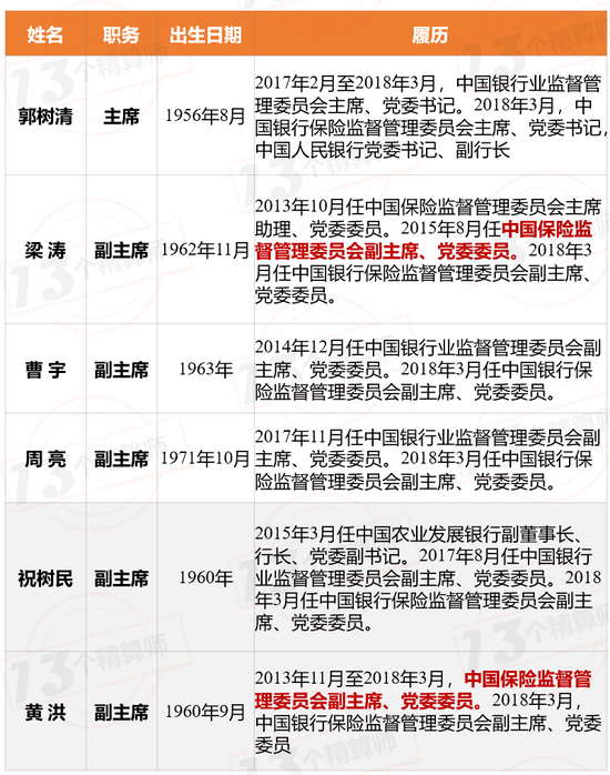
1.两位副主席退休,银保监会迎“一正四副”主席格局!
2018年,原银监会和保监会合并,银保监会正式成立。
后续,三定方案出台,明确了银保监会是国务院直属事业单位为正部级;设主席1名、副主席4名;内设26+1个部门。
其中,对于部门的整合早已完成。
至于,一正四副的主席格局,彼时并未调整~

不过,随着原保监会主席陈文辉的调任以及王兆星的退休。目前,银保监会的领导班子成员共7位,如上图所示。
领据财联社报道,银保监会党委委员、副主席黄洪,已于不久前获退休批准。

此外,祝树民也已经到龄即将退休。也就是说,银保监会即将迎来一正四副的主席格局!
不过,从上图可以看到,两位副主席退休后,银保监会将只剩下3位副主席。那么,谁会是第四位副主席呢?
据21世纪报道,年54岁的银保监会首席风险官、新闻发言人肖远企或将升任银保监会副主席!
此外,梁涛副主席和曹宇副主席的年龄,也已经接近60。
对于保险业来讲,需要注意的是,如果梁涛副主席于明年退休,那么,从目前来看领导班子中,就没有原保监会的领导了~
2.10位监管局局长,新上任!
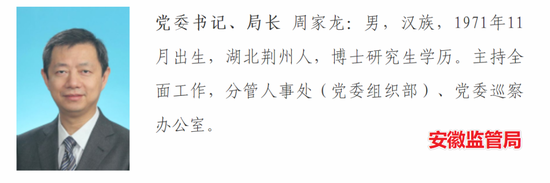
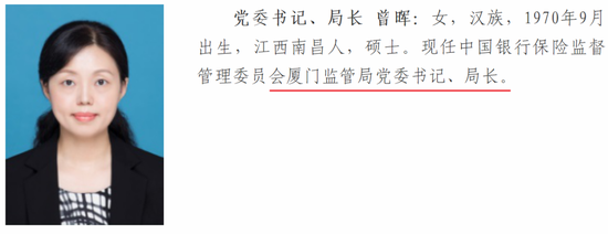
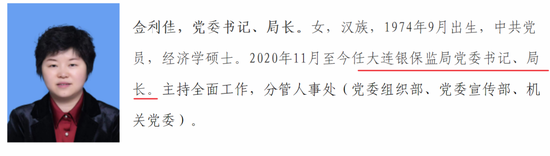
除了银保监会层面的变动外,从2020年至今,地方监管局的领导也有不少变动,陆续有10位局长新上任!

从图中可以看到,新上任的监管局局长普遍年龄在50岁以下,不难看出监管局领导班子年轻化已成趋势。
此外,新上任的局长,不少是从银保监会调任的,比如,尹江鳌、徐春武、周家龙。










3.从功能监管,向机构监管转变!
其实,自从银保监会成立之后,对于保险业的监管发生了很多改变。
此次,人身险部和财险部的处室调整,和之前险企属地监管的明确,都标志着对保险业的监管,已经从功能监管向机构监管转变。
并且,随着监管层级从“会-局”两层,变为“会-局-分局”三层,监管权限也逐渐下放。
目前,法人机构(总公司)的筹建、开业、破产以及业务范围等审批,依旧由银保监会直接负责。
其他,比如产品的报备,省分的筹建,高管的审批,已经大多由地方监管局管理。
比如,省分的筹建,财险属地管理,寿险辖区内管理。
从罚款的角度看,监管分局开出的罚款也在逐渐增多。
所以,险企要及时关注监管政策的调整,并做好公司内部组织架构和管理的调整。
版权及免责声明:凡本网所属版权作品,转载时须获得授权并注明来源“融道中国”,违者本网将保留追究其相关法律责任的权力。凡转载文章,不代表本网观点和立场。
延伸阅读
版权所有:融道中国