炒股就看金麒麟分析师研报,权威,专业,及时,全面,助您挖掘潜力主题机会!
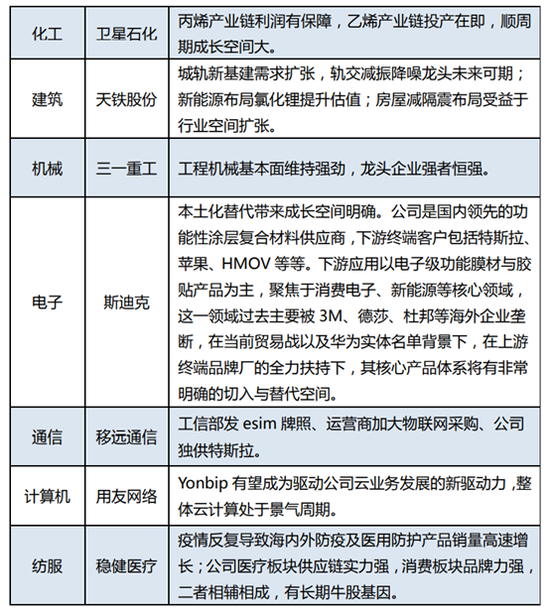
2月,太平洋证券推荐的金股为:招商银行、中国平安、中国巨石、卫星石化、天铁股份、三一重工、斯迪克、移远通信、用友网络、稳健医疗。
【金股复盘】今年1月,太平洋证券推荐的金股组合收益率6.62%,在29家券商中排第10名,收益率最高的3只股票分别为震安科技、埃斯顿、中国巨石,月涨幅分别为27.07%、17.77%、13.79%。报告详见《券商1月金股组合"战绩":开源证券18.21%夺冠 川财最差》。
以下为太平洋证券2月的金股报告:
核心观点:2 月春季躁动仍可为,把握布局好时机
短期国内货币趋紧,意在修正市场超宽松预期,打压投机行为,货币政策仍保持“不急转弯”,国内疫情反复已在削弱一季度经济预期,年后正常开工复工,仍需货币政策支持,后续市场利率大幅高于政策利率的情形有望修正。美联储仍保持宽松,弱美元背景下利于外资持续流入 A 股。中期机构化趋势有望加速,资本市场改革助力权益基金壮大,新发基金仍能为市场提供支撑。近期市场偏弱,主要受流动性悲观预期影响,投资者趋于保守策略,资金流向低估值蓝筹,随着流动性预期的修正,2 月仍存布局春季躁动契机。目前国内经济仍在复苏途中,结构上呈现制造业加速改善、服务型消费有待修复的特点,“内循环”顺周期仍有空间。
配置建议:平衡配置,春季躁动两手抓1)受益经济复苏且低估值的品种:银行、保险;2)受益出口驱动且
补库存的中游制造:化工、有色、机械;3)“科技内循环”:光伏、新能源汽车、云计算;4)“消费内循环”:可选消费中的汽车、消费电子、家电家居、旅游酒店、影视影院。

版权及免责声明:凡本网所属版权作品,转载时须获得授权并注明来源“融道中国”,违者本网将保留追究其相关法律责任的权力。凡转载文章,不代表本网观点和立场。
延伸阅读
版权所有:融道中国