炒股就看金麒麟分析师研报,权威,专业,及时,全面,助您挖掘潜力主题机会!
原标题:白酒股大涨 “妖股”跌停 “二八分化”再度显现 小散如何面对?
来源:上海证券报
今日早盘,A股“二八分化”格局再度显现。在三大股指集体上扬的背景下,两市仅1045只股票上涨,多达2902只股票下跌,涨跌家数比约为1:3。
具体来看,白酒板块在前期稍事休整后今日再度爆发,洋河股份、古井贡酒双双攻上涨停,贵州茅台距离再创新高仅一步之遥。军工、光伏等机构抱团品种同样表现出色。

而另一方面,多只前期股价连续异动的小市值“妖股”遭遇猛烈砸盘,股价触及跌停。基本面低迷、股东高位减持等因素,成为这些小市值股票炒作难以为继的重要原因。
白酒股再爆发
贵州茅台股价逼近新高
截至今日午间收盘,白酒指数大涨4.92%,在所有细分行业中高居前列。
个股方面,洋河股份、古井贡酒双双涨停。泸州老窖、酒鬼酒涨逾7%。贵州茅台上涨3.85%,盘中最高触及2165.97元/股,距离不久前创下的2173.33元/股的历史新高仅一步之遥。

消息面上,《中共遵义市委关于制定遵义市国民经济和社会发展第十四个五年规划和二〇三五年远景目标的建议》日前发布,释放了一系列关于白酒产业发展的重要信息。
《建议》提到,要提升白酒首位产业质量效益。“以茅台酒为引领,加快培育一批百亿产值、千亿市值的白酒企业,打造以茅台集团为航母的世界酱香型白酒企业舰队,壮大白酒产业集群;把最优质的土地资源用于最优质的酱香型白酒生产,打造世界级酱香型白酒产业基地核心区”。

摘自《中共遵义市委关于制定遵义市国民经济和社会发展第十四个五年规划和二〇三五年远景目标的建议》
招商证券食品饮料研究团队认为,高端白酒仍是最具长期逻辑优势的核心资产,具备逆势上行的能力。同时继续建议自下而上视角,寻找不在风口但价值凸显的食品公司。
股东高位套现
多只小市值“妖股”封死跌停
一边是白酒等蓝筹板块继续形成抱团,另一边则是小市值热门股的集体杀跌。
截至午盘,两市有26只股票遭遇跌停,多为中小盘品种。而基本面的不确定性成为这些股票杀跌的重要原因。
宜宾纸业今日开盘即跌停,此后短暂开板后再度回封,截至午间跌停板封单留有9.69万手。
在此之前,宜宾纸业曾在游资的击鼓传花之下,股价一度狂揽10连板。但在连板结束后,公司股价随即掉头向下,短短4个交易日已较高点回撤近20%。

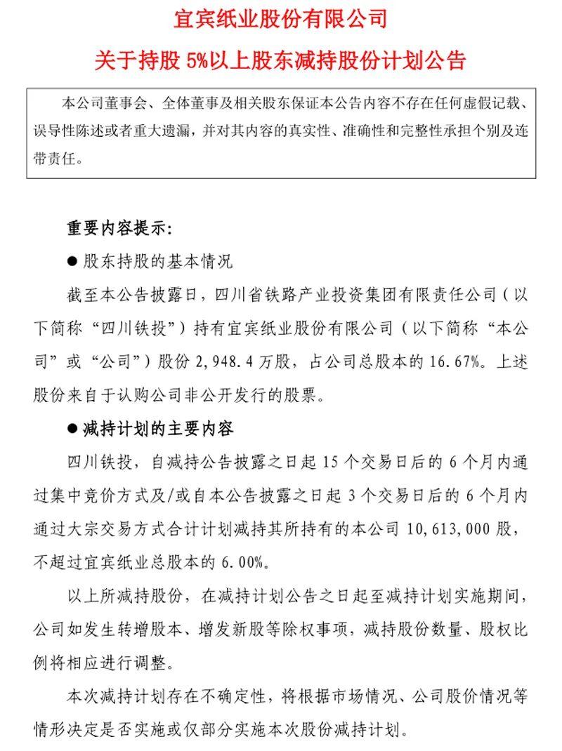
有市场人士认为,宜宾纸业今日早盘的极端走势,源于公司周末披露的重要股东拟减持计划。
1月22日晚间,宜宾纸业披露《关于持股5%以上股东减持股份计划公告》:公司股东四川省铁路产业投资集团有限责任公司计划在2月20日至8月19日期间减持不超过公司1061.3万股股份,不超过公司总股本的6%。
截自宜宾纸业《关于持股5%以上股东减持股份计划公告》无独有偶,此前股价收获5连板的祥和实业,今日早盘股价同样触及跌停。公司1月20日晚间披露股东拟减持计划,控股股东及其一致行动人计划以集中竞价、大宗交易方式减持不超过6%公司股份。
此外,二三四五今日早盘封死跌停,原因则是公司业绩大幅预亏。二三四五1月24日晚间披露业绩预告,预计2020年度归母净利亏损8.06亿元至9.98亿元,同比由盈转亏。
基金持股集中度进一步提升
招商证券策略团队周末发布报告,认为在过去三周内,公募基金发行规模进一步提升,头部基金管理人继续获得增量资金,A股上行呈现自我加强的态势。判断A股目前处在自我强化的上行期,建议投资者关注业绩向好且景气度较高的细分领域。
招商证券策略首席张夏(金麒麟分析师)表示,最新发布的基金四季报确认了几个重要趋势:一是基金管理的集中度进一步提升;二是基金重仓股的持股集中度进一步提升。三是基金对于港股的配置比例进一步提升。
总结而言,目前居民资金在加速在通过基金流入股票市场,并通过基金强化“核心资产”风格。
文章来源:上海证券报
版权及免责声明:凡本网所属版权作品,转载时须获得授权并注明来源“融道中国”,违者本网将保留追究其相关法律责任的权力。凡转载文章,不代表本网观点和立场。
延伸阅读
版权所有:融道中国