刘浩凌辞任新华保险董事长等职务
来源:新浪财经 时间:2021-01-20 17:39:37
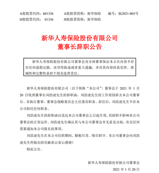
1月20日消息,新华保险今日公告称,董事会收到董事长刘浩凌先生的辞职函,刘浩凌先生因工作原因辞去本公司董事长、非执行董事、董事会战略委员会主任委员职务。辞任后,刘浩凌先生不在本公司担任任何职务。
同时,董事会对刘浩凌所做出的贡献表示了衷心感谢,称其任职期间勤勉尽责、恪尽职守。

公开资料显示, 刘浩凌1971年出生,法律学硕士、理学硕士。历任中投公司法律合规部业务主管、高级经理,中央汇金公司综合管理部副主任、综合管理部/银行机构管理二部主任、股权管理二部主任,中投公司执行委员会成员兼中央汇金公司副总经理。现任中投公司党委委员、副总经理兼首席风险官。自2019年9月起担任新华保险董事长。
以下为公告全文:
版权及免责声明:凡本网所属版权作品,转载时须获得授权并注明来源“融道中国”,违者本网将保留追究其相关法律责任的权力。凡转载文章,不代表本网观点和立场。
延伸阅读
-
投资研报【券商荐股精选】龙头股的“合理位置”与“安全边际”在哪里?周期股这一风险曝光【新能源汽车每日动见】上游资源价格涨跌分化...
2021-03-23
-
原标题:世卫组织:全球新冠肺炎确诊病例超过1 232亿例根据世卫组织最新实时统计数据,截至欧洲中部时间3月23日9时46分(北京时间3月23
2021-03-23
-
来源:光明网时评频道如此环评操作,明显存在重大弄虚作假嫌疑,这不是在以科学严谨的态度在做环评,而是堕落成为环评的“批发商”和“...
2021-03-23
-
原标题:中国太平2020成绩单:净利润65 49亿港元同比降27%,财险、再保险亏损3月23日,中国太平发布2020年业绩报告。全年,太平保
2021-03-23
-
投资研报【券商荐股精选】龙头股的“合理位置”与“安全边际”在哪里?周期股这一风险曝光【新能源汽车每日动见】上游资源价格涨跌分化...
2021-03-23
-
投资研报【券商荐股精选】龙头股的“合理位置”与“安全边际”在哪里?周期股这一风险曝光【新能源汽车每日动见】上游资源价格涨跌分化...
2021-03-23
-
原标题:北京银保监局严肃查处个人经营性贷款违规流入房地产市场来源:北京日报针对北京地区房价持续上涨和个人经营性贷款资金违规流入...
2021-03-23
-
新华社北京3月23日电 题:我国金融网关“官宣”!跨境金融网络与信息服务水平进一步提升新华社记者吴雨随着金融业对外开放不断深化,我...
2021-03-23
-
最新文章
-
马斯克V.S薛其坤:立足当下 对人类未来展开无限想象
-
精彩推荐
-
-
图文观赏
-
众安在线扭亏为盈:2020年净利5.5亿 数字生活生态驱动增长
-
热门推荐
-